碧家国际社区位居2021年9月长租公寓品牌影响力TOP7
碧家国际社区目前全国门店平均出租率达95%,租客满意度持续提升。
9月迈点长租公寓品牌影响力榜单现已出炉,碧家国际社区表现稳定,继续位居长租公寓品牌影响力100强榜单TOP10、集中式长租公寓榜单TOP7。


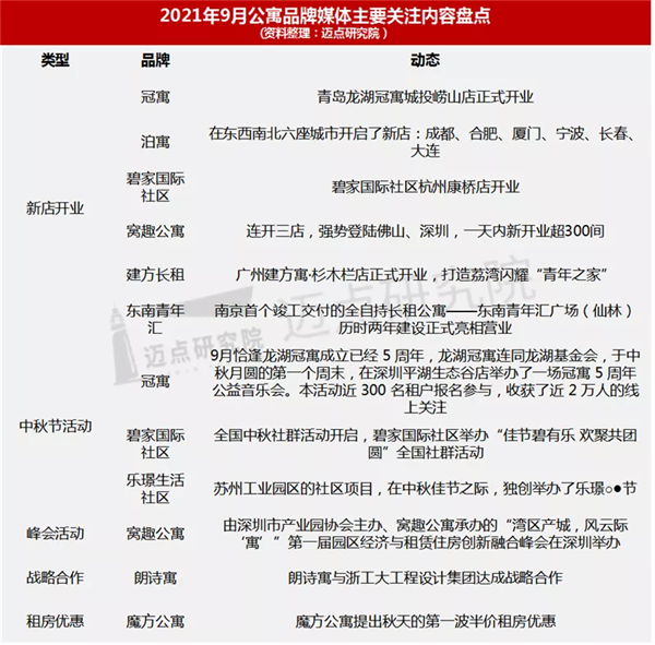
从长租公寓品牌媒体表现来看,碧家国际社区位居TOP4,对外露出频繁,媒体报道主要围绕杭州康桥店开业、楼洞艺术友好型社区孵化、中秋社群活动、Q4大全大促等信息。


碧家国际社区目前全国门店平均出租率达95%,在营房源全部实现在线签约和付费,智能门锁和智能水电表管理,租客满意度持续提升。未来将持续深耕行业,更积极响应国家租售并举政策,在已有平台规模、租户聚合及品牌口碑优势上,践行精细化运营思路,不断完善社区配套,优化运营管理,给租户带来更优质居住体验,满足市场多种租赁需求,打造全生命周期居住体验,为居住者提供温暖适合的居住体验。

1
搜索

搜索