窝趣公寓:租赁社区的特点与运营商具备的能力
大型租赁社区的到来,将深刻影响租赁市场的格局,行业对于租赁社区运营的探讨从没停止过。
随着国家政策的引导、租赁地块的面市,租赁社区形态或将成为主流。作为租赁住宅和公寓行业运营管理的领导企业,窝趣公寓也与合作伙伴共同开发了几个租赁社区项目。
目前窝趣公寓北京回龙观慧聪园公寓正在营业,出租率95%,古荡湾新村项目、桂林经开区项目等正在筹建。大型租赁社区的到来,将深刻影响租赁市场的格局,行业对于租赁社区运营的探讨从没停止过。

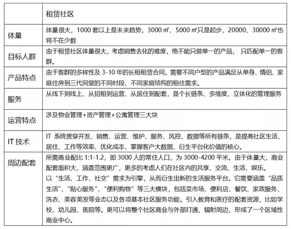
租赁社区的特点
租赁社区以庞大的租住人群为基础,挖掘租住人群共同的价值观、规则或者某种共同的需要,强调社区归属感和促进不同文化背景、职业、收入待遇、年龄层次共同和谐相处。需要前期整体规划、完善社区配套及后期运营管理,能给租户带来更优居住体验。
租赁社区不仅是运营体量较大的项目,而是要包含整个社区的运营。

运营商需具备的能力
1.在集中式公寓运营管理方面,具备规模化运营的经验沉淀和品牌优势
目前,在集中式公寓领域内主要有两类运营主体,一类是房企系,多为轻重结合的模式,运营的项目既有持有型重资产项目,也有轻资产项目。另一类是创业系和酒店系,主要为轻资产模式。两类运营主体中的头部企业具备规模化运营的优势和品牌影响力。
房企系基于在地产开发方面的多年经验和资源优势,在产品打造及品质体验方面的优势显著,创业系和酒店系由于主要聚焦委托管理,运营偏重渠道和效率提升。
大型租赁社区对运营商提出了更高要求,对标准化运营体系,软硬一体的智慧解决方案,项目定位及产品设计能力,供应链资源,综合物业管理能力,融资和资产管理能力,提出更高要求。

2.具备丰富的产品线运营管理和资源整合能力
大型租赁社区的体量较大,覆盖的租赁人群层次更丰富,可涵盖白领公寓、家庭公寓、服务式公寓及养老公寓,甚至社区商业等多类型产品,产品线涵盖更全面。这类项目对于运营商的要求较高,需要具备各类型产品的运营能力,同时有很强的资源整合能力,将不同的产品及业态协调管理。
从这一点来看,窝趣公寓品牌的产品线较完备,涵盖服务式公寓、长租公寓、员工公寓各类产品。

3.拥有强数据化、信息化运营体系
运营的核心在于实现效率与效益的平衡,目前,打造强大的数据化和信息化运营系统是各大品牌公寓的共识和提升运营能力的着力点。尤其对于大型租赁社区而言,高效的信息化运营体系是支撑项目有效运转的核心竞争力,包括在B端为社区工作人员提升效率、C端为租客提供便捷服务。
0
搜索

搜索