2022“金鼎奖”评选活动圆满收官,各类奖项名花有主!
近日,2022“金鼎奖”评选活动正式收官,15个产品/项目最终斩获本届“金鼎奖”。
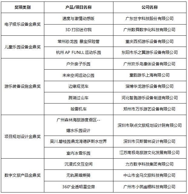
近日,2022“金鼎奖”评选活动正式收官,15个产品/项目最终斩获本届“金鼎奖”。其中电子娱乐设备金鼎奖2个,儿童乐园设备金鼎奖2个,游乐装备设施金鼎奖5个,项目规划设计金鼎奖3个,数字文旅产品金鼎奖3个。
2022“金鼎奖”评选活动获奖名单

据介绍,“金鼎奖”评选活动由中山市文化广电旅游局联合组委会设立,至今已经成功举办6年,旨在推动游戏游艺产业高质量发展,向产业链、创新链、价值链高端迈进的思路,充分发挥中山游戏游艺产业跨界融合、辐射带动力强等综合发展优势,提升游戏游艺产品原创性与创新性,引领行业未来生产研发方向。
2022“金鼎奖”评选活动共历时5个月,有105款产品/项目报名、70款产品/项目入围,历经专家代表投票、知名媒体代表投票、用户体验代表投票、大众投票以及评分统计、名单公示等阶段。

图说:数字文旅产品金鼎奖获奖作品。
本届“金鼎奖”评选活动亮点多多,为持续推介行业最新研发成果和产品,促进技术交流合作,进一步提升中山游戏游艺产业的影响力,活动从启动到圆满结束,组委会坚持以高标准、高质量、高水平筹备本届“金鼎奖”,并在宣发工作、评审团队、奖项设置和投票渠道等方面有所创新,进一步提高“金鼎奖”活动的影响力、知名度和含金量。
本届“金鼎奖”评选邀请了业内大咖加盟专家代表评审团,同时增加知名媒体评审团阵容,优化用户体验代表评审团结构,充分保证“金鼎奖”的公信力与权威性,其中专家代表10名,知名媒体代表5名,户体验代表25名。

图说:项目规划设计金鼎奖获奖作品。
“活动的举办在提高企业及产品知名度、鼓励企业增强自主创新能力、调动高端设计人才进入游乐企业的积极性、加深中山市与全球游戏游艺产业重要发展城市的人文交流等方面都取得了有目共睹的成绩,深受业界欢迎。未来,‘金鼎奖’评选活动将继续焕新呈现,持续推动文化、旅游、科技等游戏游艺产业跨领域融合。”2022“金鼎奖”评选活动组委会相关负责人说。
0
搜索

搜索