深航国际酒店航空文化主题酒店探索之路
最初,很多人都抱着这样的疑问:我们会飞去哪里?航空文化主题酒店如何实现?它又会给我们带来些什么?似乎这些答案对于当时的深航酒店人是那样的遥不可及。
深圳深航国际酒店,原本栖身于深南大道,常被穿梭而过的庞大车流所淹没,历经开业之初平淡无奇的经营之后,从08年开始着手创建“航空文化主题酒店”,三年多以来,在“市场定位、功能明确、主题深化、产品研发、文化培育、营销策划、资源整合、宣传推广”等多个方面做了积极的尝试和探索,不但在市场上一石激起千层浪,而且赢得了行业的尊重和众多的荣誉,现已成为发展日新月异的深圳中心区新地标,究竟她是如何脱胎换骨的呢,下面为你一一解析。
一、品牌重塑之路
最初,很多人都抱着这样的疑问:我们会飞去哪里?航空文化主题酒店如何实现?它又会给我们带来些什么?似乎这些答案对于当时的深航酒店人是那样的遥不可及。
为了能够把深航国际酒店凤凰涅槃般的传奇完整地加以展现,我们还是从下面这张图说起:

航空文化主题酒店品牌重塑思维框架图
第一步:使用“罗盘”导航来潜心研究市场定位

最初的品牌重塑战略规划有一个很贴切而形象的名字——“罗盘”,规划团队希望能够像这个提供方向基准的仪器一样,指明未来深航酒店的发展方向,这也是整个故事的开始。通过SWOT的研究分析,研究人员把焦点放在了以下两个方面:
我们有什么而对手没有?
我们能否将这些独特的资源转化成商机?
其实,第一个问题的答案并不难找。深航国际酒店的业主是一家在中国有着重要影响力的航空公司,而对于酒店而言,航空资源是弥足珍贵的,可惜的是在酒店最初委托经营的几年,这一切被忽略了,没有能够得到足够的重视。如果认真研读过现代酒店发展史的人就会轻易地发现,原来现在的酒店业管理巨头——洲际,完全是受益于泛美航空的初期哺育和成长呵护,甚至在其母公司一息尚存之时,也不忘把她托付给一个财大气粗的继任者,才成就了今时今日之酒店业霸主。
可是第二个问题却接踵而来,究竟能否将航空主业的资源有效转化为商机呢?毕竟航空业已经经历了半个多世纪的发展,随着经济全球化的趋势以及跨洲际商务旅游活动的日益频繁,通过投资进行资源垂直整合的方式耗资大、见效小、回收慢,已经逐步被通过协约进行横向联合的方式所取代。时至今日,像日航那样进行跨国酒店投资形成完整产品服务链,从而反哺主业的航空公司已乏善可陈,而像海航那样把酒店资产进行资本运作的国内航空公司其前景也比较扑朔迷离。那么,如此宝贵的航空主业资源真的能被酒店所利用吗?深航酒店人通过多年来的实践给出了肯定的回答:无需两眼盯住主业白花花的银子,云端服务、空地产品、收益管理、渠道营销、飞天文化也可以成为取之不尽、用之不竭的聚客资源。
深航酒店人描绘了这样一幅愿景:倾力打造旅客“陆地上的头等舱”,争创中国首家航空文化主题酒店。(英文:TO BUILD UP YOUR FIRST CLASS CABIN ON LAND AND ACHIEVE THE BEST HOTEL FOR AIR TRAVELLERS)
第二步:打造丰满“羽翼”来强化具有特色的功能
为了给原先同质化经营管理的深航国际酒店插上展翅腾飞的翅膀,同时在有限的年度更新改造费用中充分发挥预算额度内资金的使用效率,规划团队遵循“大胆假设、小心求证、果断决策”的原则,在明确各项必备功能完善可操作性及外延选配功能必要性的基础上,对所有筛选出的功能项目均进行了头脑风暴、投资分析和专家论证,最后按照“由前到后、由易到难、由简到繁、由小到大”的顺序分三年进行了实施,其中包括:“翔”主题餐厅、“莱特”主题酒吧、“尊尚一品”特色纪念品商店、“深航”头等舱体验区以及六种不同风格的航空特色楼层。
第三步:挖掘“飞翔”梦想来深化主题设计
在酒店宣传册的前言部分摘录了庄子《逍遥游》的经典名句:北冥有鱼,其名为鲲。鲲之大,不知其几千里也。化而为鸟,其名为鹏。鹏之背,不知其几千里也;怒而飞,其翼若垂天之云。
深航国际酒店最初的室内艺术设计师在酒店的大堂前台背景处留下了一幅富有极深航空文化底蕴的巨型漆画,上面用钟鼎文将庄子的《逍遥游》以现代的艺术手法表现出来,寓意高远、形式新颖,这给规划团队带来了无限的睱想和启迪:不应只在现代航空发展史中大海捞针,还可以将眼光放至更远的古代,去探索人类渴望飞天的梦想。
于是,在后期的客房艺术创作设计中也很好地进行了古今中外航空文化方面的综合演绎:
譬如:在酒店的十七层走廊,以艺术墙纸的形式展示了中外飞行器的发明家及英雄:鲁班(木鸟)、萧何(风筝)、达芬奇(扑翼机)、蒙哥利费尔兄弟(热汽球)、吉法德(飞艇)、莱特兄弟(动力飞机)、陈纳德(飞虎队)、冯如(中国飞机之父)。
譬如:在酒店的十八层,住客还可以领略到各色各样现代著名飞机的设计图: 空客A380、美国波音777、协和B型、福克100、麦道MD-80、空客A330、洛克希德L-1011三星、多尼尔328。
当然,为了照顾到各种年龄层的审美观,在酒店的七、八两层我们还进行了类似电脑动漫的现代少女飞天设计,迎合年轻人的喜好。
当然,航空发展史当中可供挖掘的文化题材和内容是极其丰富的,从中国明代的万户飞天到达芬奇的航空模型原始设计,从中国的嫦娥飞天、敦煌飞天到古希腊的飞天神话传说,从螺旋浆式飞机到喷气式客机等,从中国航空航天的发展到世界航空航天的发展,规划设计人员均巧妙地在酒店内部各营业场所进行了点缀,从而在酒店装饰设计、氛围渲染、视觉系统等方面给客人带来了一种全新的体验和感受。[page]
第四步:通过“空地”无缝对接——开发主题产品
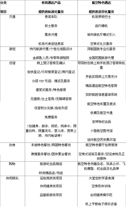
其实,深航国际酒店的特色产品也是围绕着旅游的六要素——行、游、住、食、购、娱展开的,只是在其中适当融入了航空文化主题的元素。下面这张表详细罗列了传统商务型酒店与深航国际酒店在产品和服务之间的细微差异。

传统酒店与航空酒店服务差异比较
第五步:培育“飞人”模式——提升客户体验
相信许多来深航国际酒店住过的客人都会有这样的一个同感:就是门口和大堂迎宾的服务人员不但看起来顺眼,而且笑容也非常的甜美,服务也非常的热情。这是因为酒店除了自身的角色之外,还担负了为深航培养乘务服务员的艰巨任务,这种独特的模式在世界航空和酒店业当中比较罕见,但这也恰好使深航国际酒店成为深航在地面上品牌服务的展示窗口和人才培养的基地。
因此,酒店管理团队高度重视对复合型人才的培养,不仅要求对酒店的基本常识、应知应会知识进行掌握,而且将航空的文化历史、特色服务礼仪、相关业务流程也融入到日常的培训当中。新进员工都会被灌输这样一个理念:酒店员工也是深航大家庭的一员,也有责任和义务掌握航空的应知应会内容,从总经理到员工,无一例外。而深航也为酒店员工提供了优厚的待遇,如每年两张免费机票以及全年不限次数的1/4折机票,每年推荐优秀员工到深航地服、乘务任职等等。
第六步:开展“空地”联合营销——形成核心竞争力
航空主题营销分为两种:独立式和联动式。
独立式是深航国际酒店内部单独开展的营销业务,包括:深航酒店中央网络CRS预订系统、深航内部网上预订系统及CALL CENTER的销售、传统电话、传真预订的销售、商务公司及协议客户的销售,通过国内外订房中心代理的销售,上门散客的营销等等。
联动式是通过酒店与深航内外部其他系统的联合销售来实现。如:与深航国旅联合开展酒店加旅游营销、与深航工贸联合开展机票加酒店营销、与地服公司联合开展酒店在机场设立接待柜台并提供行李查询和问讯服务、与机场联合开展酒店机场接送机服务、与外站营业部联合开展前移异地旅客订房业务等营销、与国内外其它航空公司的积分互换及订房代理合作建立。
第七步:模拟“航空”博物馆——转换航空文化
创建主题酒店不能只把文化进行简单的包装浮在形式上做文章,而应该想方设法进行文化的提炼和理念的提升,使深航特色和民航文化等无形的资源转化成看得见、摸得着、感觉得到的文化性产品,转化成客人可以体会、可以消费的东西。这个提炼和提升的过程最重要的在于各个方面的细节体现,要从航空视觉设计、航空听觉设计、航空触觉设计、航空味觉设计等方面综合起来,共同构成顾客的体验。以上是一些具体示例:
毫不夸张的讲,进入深航国际酒店您相当于参观一个博物馆,人类航空历史中所有涉及的飞行器和著名人物在这里您几乎都能找得到。
(1)酒店VIS视觉形象系统:标志(logo)融入航空元素进行设计、并将logo在客用品、办公用品、印刷品等进行应用;标识和指示牌的箭头设计成小飞机模型,机头做指示方向,形成统一的航空视觉效果。
(2)酒店大堂航空氛围营造。增加了每天四场手语操表演、航空特色播音提示、航空特色服饰、空乘式礼仪及迎宾、专用空气清香设备等,突出和强化了航空主题。
(3)酒店营业场所主题设计:在大堂、餐厅、会议室等公共区域,选择特定的营业场所进行布置,如各种类型的机模、雕塑、飞机图片等,可从飞行器的雏形开始直至航天飞机或火箭等,并配以文字介绍;设立航空特色楼层及酒吧,如将每一个楼层以世界上一个著名的航空公司作为背景来进行介绍,从电梯厅机模点缀、走廊壁画及历史简介、客房迷你航空纪念品、艺术挂饰等等,将文化巧妙地带入酒店装饰设计当中。
(4)酒店航空特色产品设计:制作酒店吉祥物和航空纪念品。如飞机闹钟、充气飞机、制服娃娃、鼠标垫、名片夹等小礼品,对航空氛围进行点缀。
第八步:航空主题酒店推广——着力品牌传播
主题酒店创建的目标是要得到社会的广泛认知、消费者的普遍认同、行业的专业认证,这离不开一个大力推广的过程。主题及特色酒店在国内来讲仍是新生事物,国内其他航空酒店也没有现成的主题酒店模式可供借鉴,因此,深航国际酒店仍然面临着时间的考验。
综上所述,深航国际酒店的创建之路经历了“品质——品味——品牌”的重塑过程,虽已取得了阶段性的成绩,但离真正意义上的终极成功还有差距,但我们相信“大鹏一日同风起、扶摇之上九万里”,“鲲化为鹏”的梦想离我们已经越来越近了。
1
搜索

搜索