新增国家5A级旅游景区!来济宁微山湖旅游区赏万顷碧荷……
住宿微山岛,感受微山湖上静悄悄享受渔民传统鱼湖菜肴,带上一些渔家特产让亲朋好友分享。
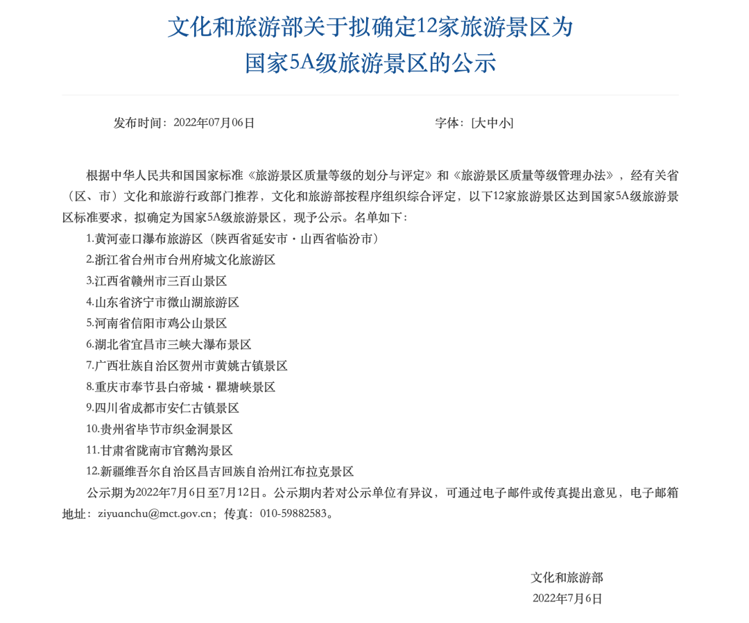
近日,文化和旅游部发布了关于拟确定12家旅游景区为国家5A级旅游景区的公示,山东省济宁市微山湖旅游区成功入选!公示期为7月6日-7月12日,现公示期已过,济宁微山湖旅游区成为山东第14家5A级景区,继济宁曲阜明故城(三孔)旅游区后济宁市第2家5A级景区!



微山湖旅游区位于济宁市微山县南部,北起微山湖国家湿地公园,南至微山岛,东靠环湖东堤,西依京杭大运河,总面积为76.78平方公里。

旅游区包括被誉为“中国荷都、北方水乡、铁道游击队故乡”的红色渔乡微山岛,名列“中国十大魅力湿地”之一的微山湖国家湿地公园。


微山湖国家湿地公园,这里是亚洲最大的草甸型湖泊湿地,青翠的远山、茂密的森林、清澈的湖水、漂泊的渔船,还有醉人的落日夕阳.....共同构成了微山湖的美丽画卷。


划一叶小舟行驶在水面上,深入微山湖湿地,不仅能看到归来的候鸟,还能看得清中华文明的源远流长……





微山岛是中国北方最大的内陆岛,薄雾雨空濛,雨住烟霞生。不辞渔家客,微醉思陶翁。

微山岛环境独特,清波荡漾,水拥荷围,充满诗情画意。14个自然村落依山傍水,错落有致地镶嵌在湖山之间。红花绿树掩映之中,间或露出禅林寺院、檐角亭影,更给这秀丽的山水平添了几分神秘的色彩。




铁道游击队纪念园是微山湖旅游区标志性景点,占地近百亩,松柏蓊郁。拾级而上,鲜活生动的人物群雕,庄严肃穆的纪念馆,高耸入云的纪念碑,让人可溯历史,瞻仰凝思。




微子文化苑坐落在微山岛东部微子中路,依托宋贤目夷君墓而建。正前方的横额上书写有四个字——“微子文化”,由著名的古文字专家范正红以甲骨文书写。

微子文化苑集历史人文、自然风光、休闲娱乐一体,体现了山与水的结合,历史与自然的结合,是游客休闲度假的绝佳场所。





微子林为纪念先贤殷微子和保护微子墓冢而建,是山东省人民政府重点文物保护单位。



荷园以千亩湖面为中心,以荷花为主题,是集荷文化、渔文化、水文化三大文化于一体的水上生态文化园。




微山湖物产丰富,有“日出斗金”之美誉。微山湖周边有顺口溜:“要说去吃饭,还是微山县,大盘子,小盘子,鱼丝儿,鱼片儿,鱼丸子。”来到微山湖旅游区,一定要尝尝当地湖鲜美味。


除了全鱼宴,微山湖的万亩荷田也造就了独特的荷花宴,荷花鸡丝、荷香豆豉鱼、卤水藕片、姜汁雏藕、出水芙蓉、炸荷花、风味荷香鸡、……当地厨师不断搜集整理民间美食食谱,对荷的根茎叶花等深入研究,而烹制美食。

、
微山湖是北方最大的淡水湖,物产富饶,素有“日出斗金”之美誉。在微山湖旅游景区不仅有鱼虾蟹蚌、莲子鸭蛋等特色食品,还有木船、独具地方特色的剪纸等特色旅游产品。

微山湖咸鸭蛋:是山东传统名吃,蛋壳呈青色,因此又被鲁南地区称为“青皮”。而且微山湖咸鸭蛋个头大,蛋黄质地细沙、流油,口味咸香适宜,营养丰富,易被人体吸收,老少皆宜。

微山湖大闸蟹:也叫"螃蟹"或"毛蟹",具有“肥、大、鲜、甜”的独特品质。出产的微山湖大闸蟹青背白肚、金爪黄毛、膏腴丰满、味道鲜美、营养丰富。俗话说九雌十雄,所以农历9月吃雌蟹最好,10月吃雄蟹。

芦苇画:芦苇不仅可调节气候、为鸟类提供栖息的家园,还是微山湖重要的经济作物。微山湖芦苇画的制作,选用芦苇的叶、杆、花穗,保持其原本的色泽和质感,经过手艺人的细细雕琢,形成了精致、美丽的微山湖芦苇画。

微山湖剪纸:是中国传统民间工艺,也是一种镂空艺术,其在视觉上给人以透空的感觉和艺术享受。剪纸内容多为一些吉祥的图案,而微山湖剪纸则与当地的特色结合一起,多是一些鱼、荷花等图案,栩栩如生。

来微山湖旅游区赏万顷碧荷坐上一艘古色古香的船,入湖游览,一路穿行荷花莲叶间,鸟鸣水澈,荷苇相伴。品味成熟莲子微甜中带着苦涩,恰如品味人生一般……


0
搜索

搜索