新版《旅游景区质量等级划分》明年3月1日起实施
新版《旅游景区质量等级划分》来了
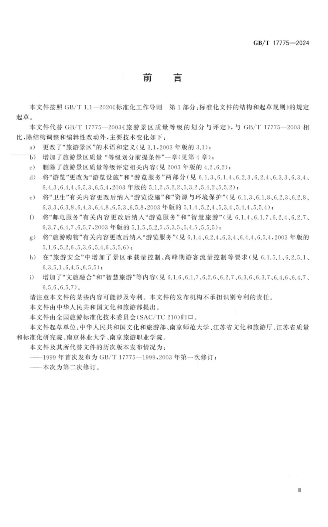
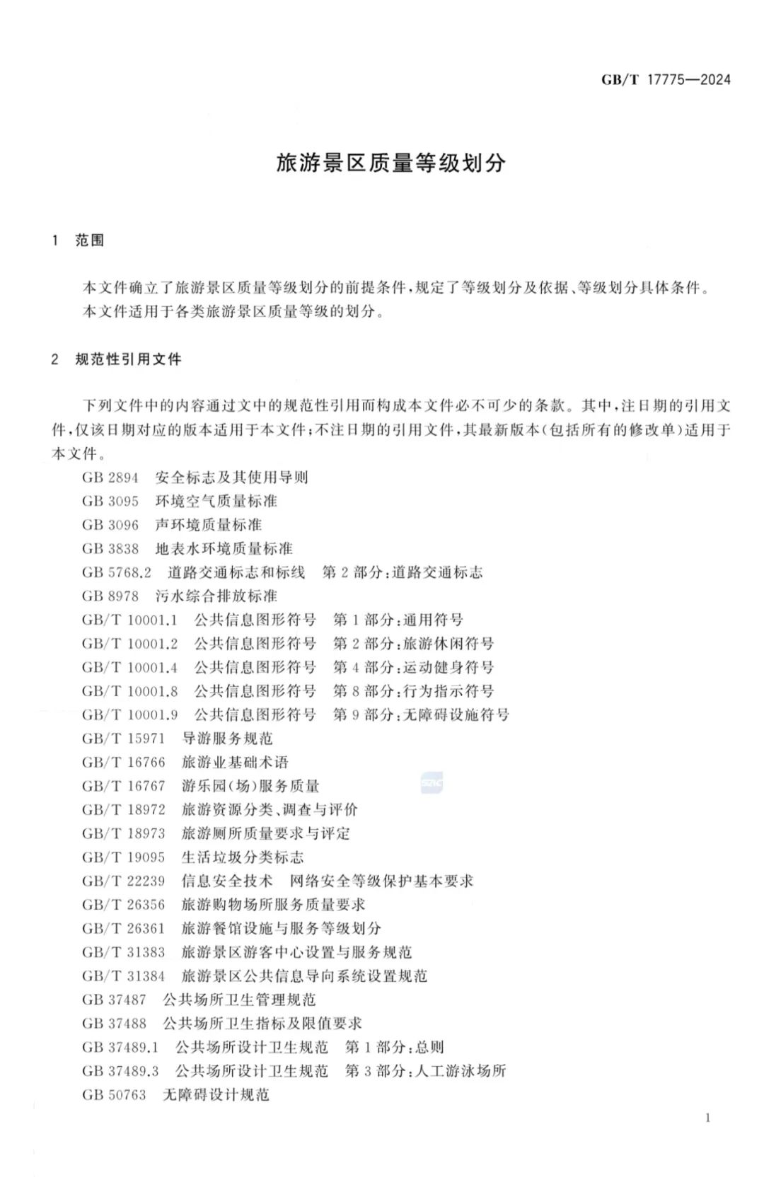
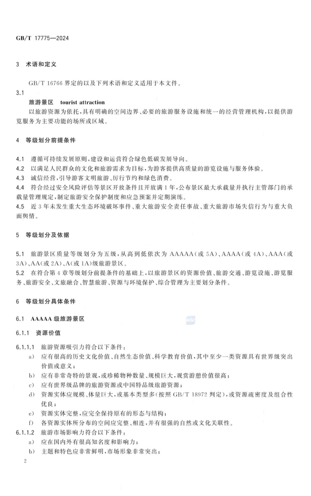
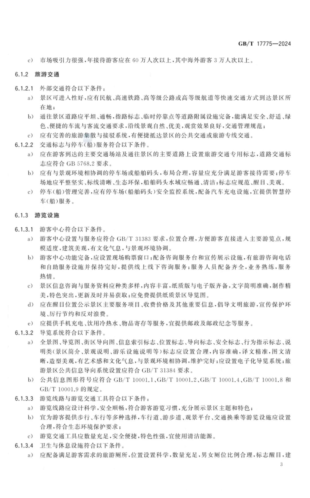
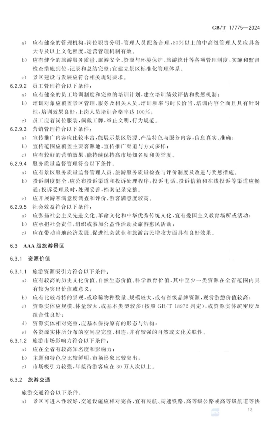
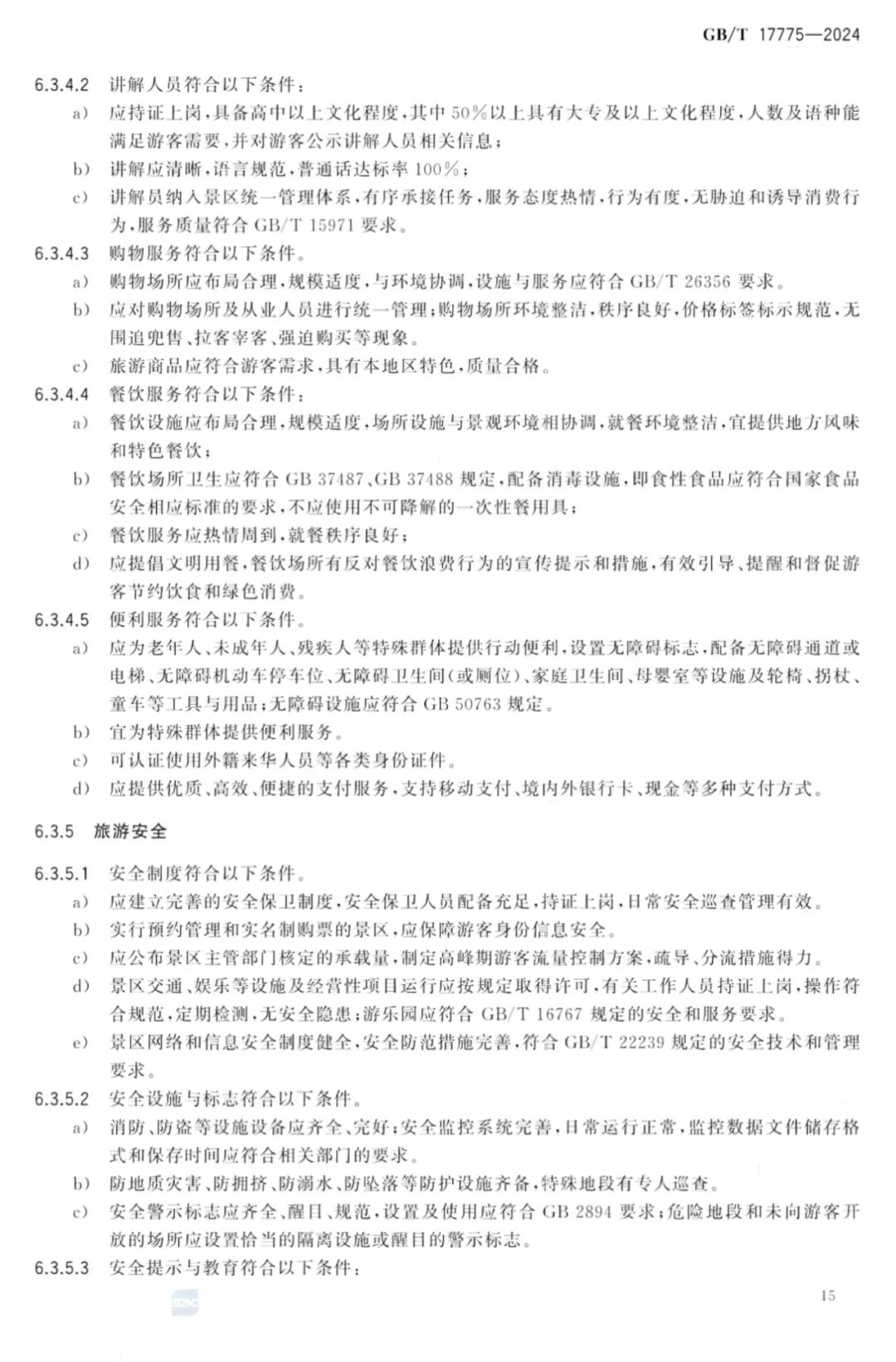
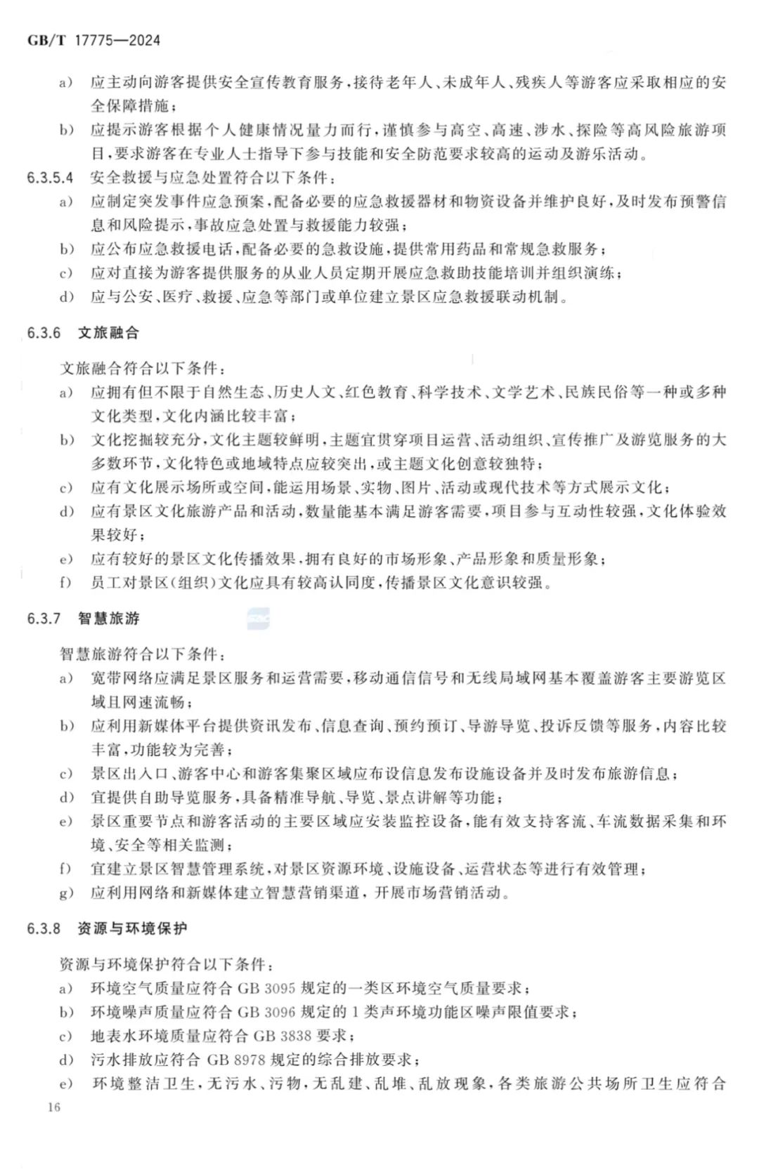
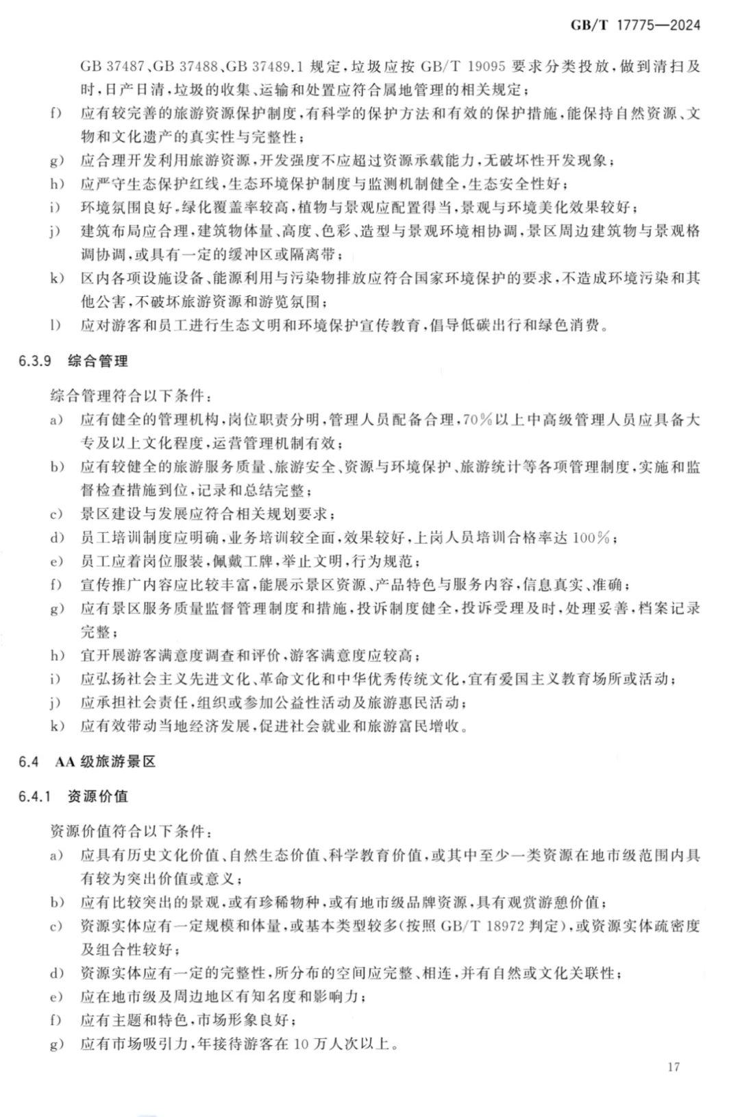
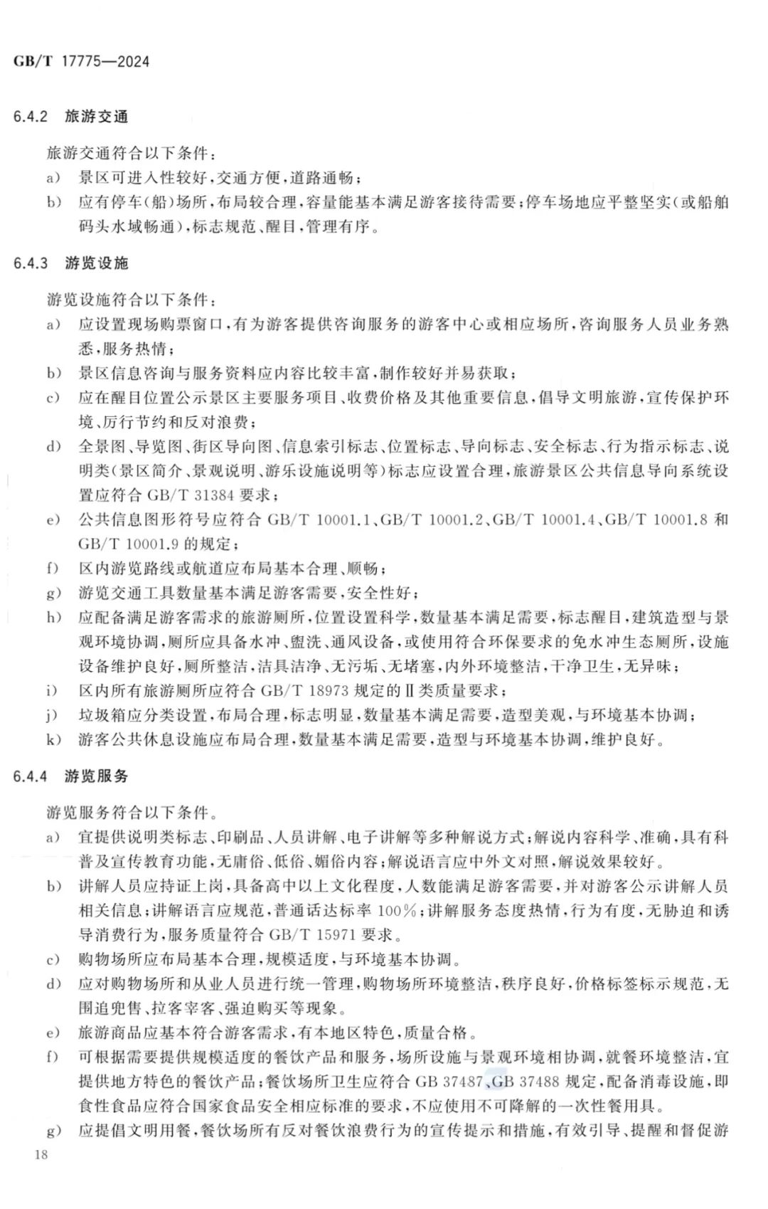
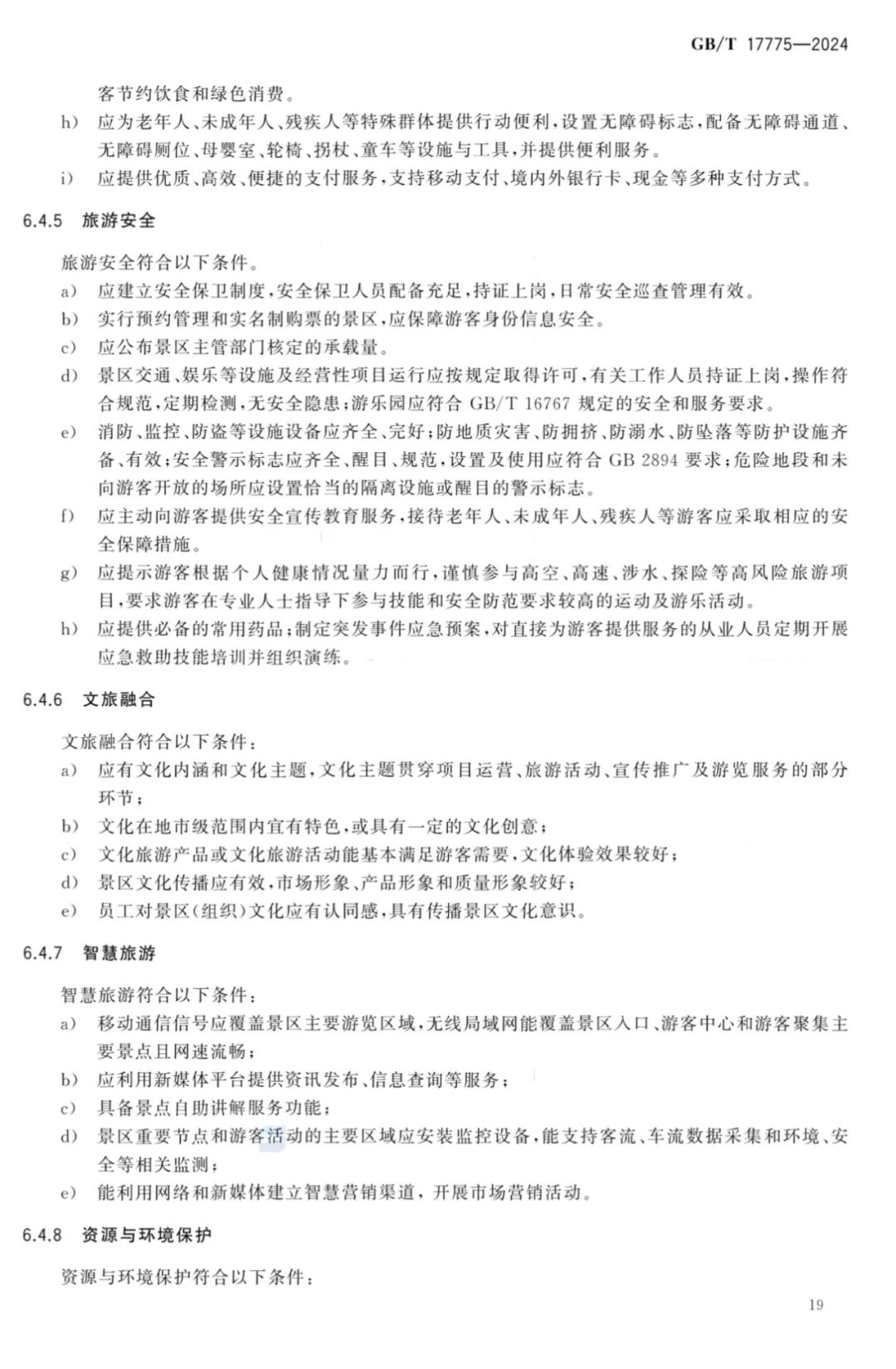
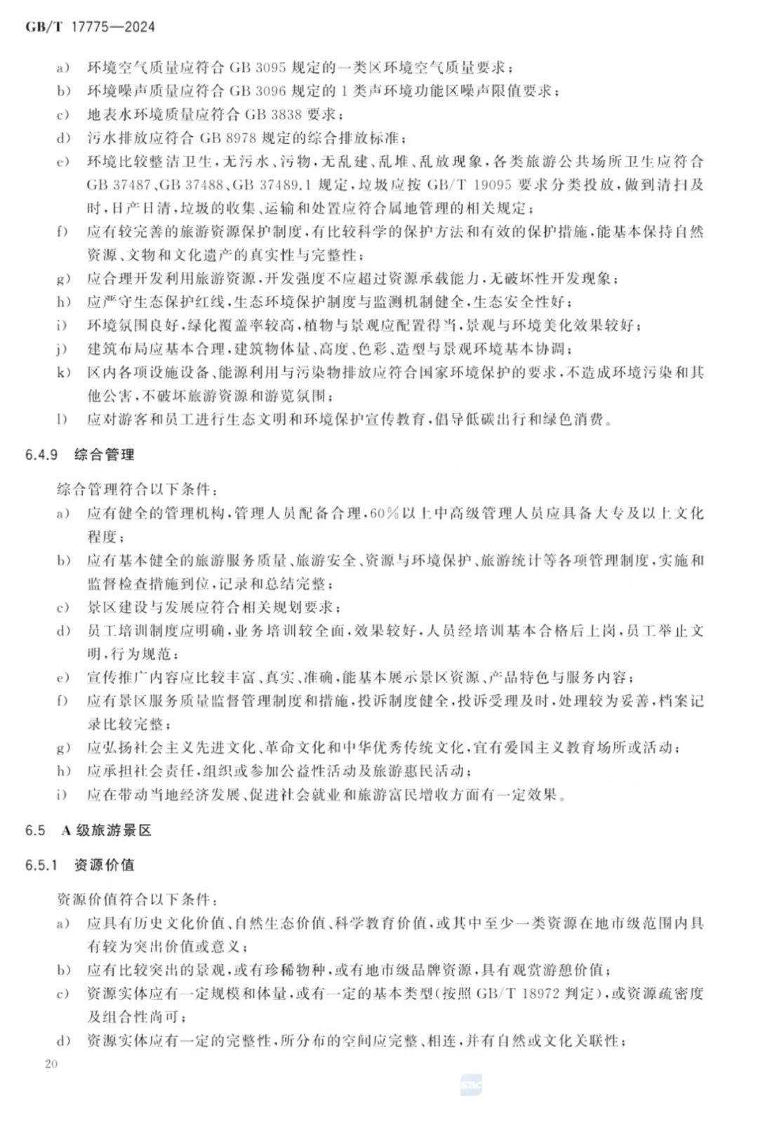
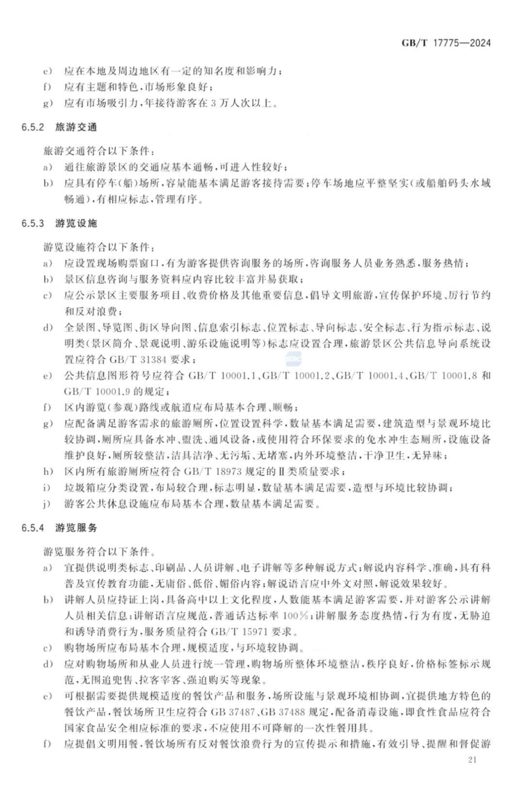
经国标委批准,新版国家标准《旅游景区质量等级划分》(GB/T 17775-2024)将于2025年3月1日起实施。文件中显示更改了“旅游景区”的术语和定义;增加了旅游景区质量“等级划分前提条件”;删除了旅游景区质量等级评定相关内容;将“游览”更改为“游览设施”、“游览服务”两部分;新增了“文旅融合”和“智慧旅游”等内容。全文如下:



























0
新版《旅游景区质量等级划分》来了
经国标委批准,新版国家标准《旅游景区质量等级划分》(GB/T 17775-2024)将于2025年3月1日起实施。文件中显示更改了“旅游景区”的术语和定义;增加了旅游景区质量“等级划分前提条件”;删除了旅游景区质量等级评定相关内容;将“游览”更改为“游览设施”、“游览服务”两部分;新增了“文旅融合”和“智慧旅游”等内容。全文如下:



























0
2026-04-23
2026-04-23
2026-04-17
2026-04-17
2026-04-17
2026-04-21
2026-04-17
2026-04-21