住建部、北京、重庆新政;房地产融资定调;星河控股进军长租;李兆基退任;寰图携手顺丰丨迈点周报
公寓周报(9.7-9.13)盘点。
星河控股进军长租公寓,冠寓4周年;寰图携手顺丰;住建部、北京、重庆、太原新政出台,房地产融资管理定调。
NO.1 一周品牌大事件
①星河郡寓
首项目本月开业
迈点空间租赁获悉,星河控股集团旗下长租公寓品牌“星河郡寓”即将入市。首个项目,“新河郡寓·深圳雅宝店”已在招租,将于9月21日正式开业。
据悉,首项目位于深圳市龙岗区雅南路,比邻星河Word·COCO Park商业综合体。公寓户型有,单房、一房一厅和两房一厅,建筑面积约33-6平方米。公寓还配有500平方米的公共空间,包含商务会议区、试听影音区等功能区。
// 一句话点评
房企系又一长租公寓新品牌入市,值得期待。
②冠寓
四周年品牌发布会

9月8日,龙湖冠寓在重庆举办主题为「冠寓有为,瞰远而行」的四周年品牌发布会,现场以“看·过去、Can·现在、瞰·未来”为主线,分享及诠释了龙湖冠寓四周年的发展历程与成果,以及全面焕新升级的冠寓租赁住房政企合作模型、数字化智慧运营系统、Goyoo星球社群生态、37.4度暖心运营服务。
此外,“政府引导、财政支持、市场运作、社会化管理”,是现场发布的龙湖人才公寓项目与市场化机构合作的模式。
// 一句话点评
“领先租赁住房服务商”是愿景更是信心。
ATLAS寰图携手顺丰
近日,“ATLAS 寰图”签约入驻位于杭州的“顺丰创新中心”,双方将针对不同的客户群体、企业规模、办公需求,联合打造多层次的办公产品。
// 一句话点评
联合办公又一“轻资产”合作案例。
④吾悦广场
长春北湖吾悦广场开业
9月12日,长春北湖吾悦广场正式开业,总建筑面积达70万㎡,涵盖24万㎡体验式商业综合体、住宅及体验式特色主题商业街,进驻品牌255家。
// 一句话点评
疫后,东三省终迎商业综合体开业。
⑤南京东路
南京路步行街东拓街区正式开街
9月12日,南京东路步行街东拓街区将正式开街,这同时意味着南京路步行街延伸至外滩。
据悉,南京路步行街东拓街区从河南中路向东延伸至中山东一路,延伸段全长约495米。按照“经典优雅”的总体定位,东拓街区自西向东划分三个特色区域,引进众多网红店、老字号等品牌,同时,沿街建筑外立面、公共设施均进行了升级。
// 一句话点评
什么样的步行街能吸引年轻人?
⑥万达
万达12.8亿潮州拿地
近日,潮州万达城投资有限公司以约12.8亿元人民币竞得广东潮州凤城水乡示范区五宗相连地块,合计出让面积约38.78万平方米,折合约587亩。这五宗地块土地用途为旅馆用地,城镇住宅用地,均为底价成交。
// 一句话点评
万达继续“下沉”。
NO.2 一周政策速读
①住建部
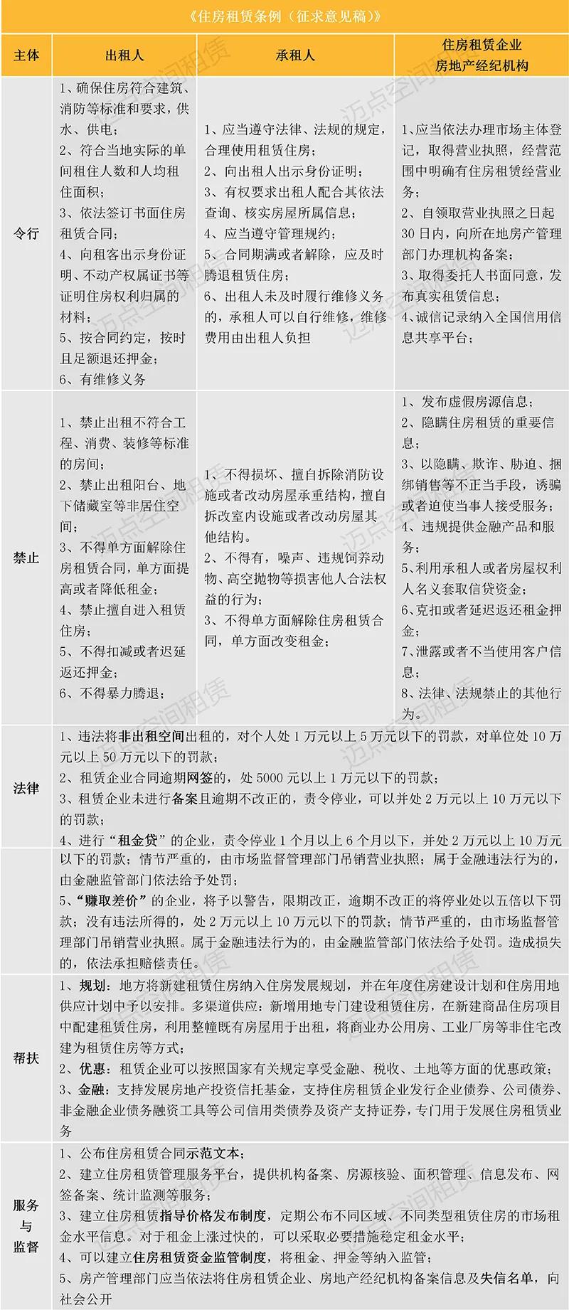
发布《住房租赁条例(征求意见稿)》

9月7日,住建部就《住房租赁条例(征求意见稿)》向社会公开征求意见,意见反馈截止日期为2020年10月8日。该版条例共8章,就出租与承租、租赁企业、房地产经纪活动、扶持措施等六个方面作出详细规定。
// 一句话点评
租赁立法,再进一步。
②北京
为培育发展住房租赁市场安排专项资金
近日,北京市住房和城乡建设委员会联合市财政局印发了《北京市发展住房租赁市场专项资金管理暂行办法》。
1、集体土地建设租赁住房补助标准为:成套住房4.5万元/套,非成套住房3万元人民币/间,集体宿舍5万元人民币/间(使用面积20㎡以上,居住人数4至8人);
2、改建租赁住房补助标准为:使用面积15平方米以下的1万元人民币/间、使用面积15平方米及以上的2万元人民币/间;
3、获得补助的项目均需承诺首期租金不得高于或变相高于周边同类房屋的均价,3年内租金等费用的涨幅符合相关限制条件等。
// 一句话点评
多渠道筹集租赁住房房源,支持集体土地建设租赁住房、改建租赁型职工集体宿舍,同时加强和完善住房租赁信息、数据和管理。
③重庆
监管账户
9月11日,成都市住房和城乡建设局、中国银行保险监督管理委员会四川监管局、成都市地方金融监督管理局、中国人民银行成都分行营业管理部,四部门联合出台了《关于开展住房租赁资金监管的通知》,对开展住房租赁资金监管的一系列事项进行了明确。
根据通知:住房租赁企业应设立监管账户,承租人支付周期超过三个月的情况下,住房租赁企业收取的租金、押金,包括利用“租金贷”获得的资金,都要存入监管账户。
// 一句话点评
谨防“暴雷”:承租人支付租金周期超三个月 ,资金入监管账户,住房租赁企业不能随意动用 。
④太原
获8亿元租赁专项资金
近日,太原获山西专项补助8亿元人民币,开展住房租赁市场试点,用于多渠道筹集房源、建设信息平台等。试点期为3年,预计3年内累计将获专项补助24亿元人民币。
// 一句话点评
租赁试点城市的“实惠”。
NO.3 一周读数
①43.23元/平方米·月
租金承压,跌幅企稳
近日,诸葛找房发布2020年8月全国大中城市租金均价报告。报告显示,8月,全国大中城市租金挂牌均价为43.23元人民币/平方米·月,环比微降0.05%,同比下降1.75%。其中,8月租金环比跌幅TOP5城市分别是泉州、青岛、武汉、深圳及北京。
// 一句话点评
品牌公寓纷纷推出系列优惠政策,通过“让利”来盘活市场。
②826.5亿港元
新鸿基地产发布财年报
9月10日,新鸿基地产公布2019/2020财年业绩,全年收入826.5亿港元,同比减少3.1%;归属公司股东溢利235.21亿港元,同比减少约47.6%。因本地社会事件及新型冠状病毒疫情爆发,总租金收入按年下跌3.4%至242.14亿港元,净租金收入按年下跌5.7%至185.65亿港元。上半年,为商户宽减租金超过10亿元港币。

// 一句话点评
同日,92岁的李兆基博士因年事已高,宣布退任非执行董事、董事局副主席。
NO.4 一周言值
①房地产融资管理定调
近日,住建部和央行联合召开重点房企座谈会。据悉,在广泛征求意见的基础上,形成了重点房地产企业资金监测和融资管理规则。
业内人士表示“建立房地产金融管理长效机制,题中应有之义就是政策的规则化和透明化,重点房地产企业资金监测和融资管理规则就是这一努力的组成部分。目前,相关部门正在加快推进住房租赁市场顶层设计,完善住房租赁金融政策体系,支持‘租购并举’。这些新的政策,在执行过程中,也会与市场不断沟通、评估、校正和完善”。
// 一句话点评
融资走向规则化和透明化,资金或倾向房企租赁业务。
2
搜索

搜索