破局:一季度亏损5.7亿元,景区上市公司如何突围?
本文将通过全面梳理、复盘疫情以来政府、企业的应对策略及解决方案,夯实产业运行基础、积蓄行业前行力量,以期助力旅游市场早日破局突围。
近期,国内旅游上市公司集中发布了2020年一季度财务报告。数据显示,受疫情影响,全行业营收损失惨重,一季度超83%的旅游上市公司均为亏损,12家景区上市公司共亏损5.7亿元,同比下降457%,旅游市场整体收益呈现断崖式下跌。
据统计,2020年“五一”黄金周,国内旅游共计接待总人数1.15亿人次,实现旅游收入475.6亿元,部分旅游景点出现久违的“旅游热”。但旅游景区的“火爆”,仅是相对于疫情期间而言,若同比去年同期,旅游人数和旅游收入则分别下降41.03%和59.51%。
在此背景之下,如何重振文旅消费,真正扭转“行业停摆”现象,推动疫后旅游市场走向复苏仍为当前第一要务。本文将通过全面梳理、复盘疫情以来政府、企业的应对策略及解决方案,夯实产业运行基础、积蓄行业前行力量,以期助力旅游市场早日破局突围。
1. 扶持政策
截止到2020年4月,中央多部委及地方政府出台并发布疫情下多道具有指导意义的文旅产业扶持政策,方向涉及资金扶持、税收优惠、企业减负、消费提振等多个方面。
(1)国家层面

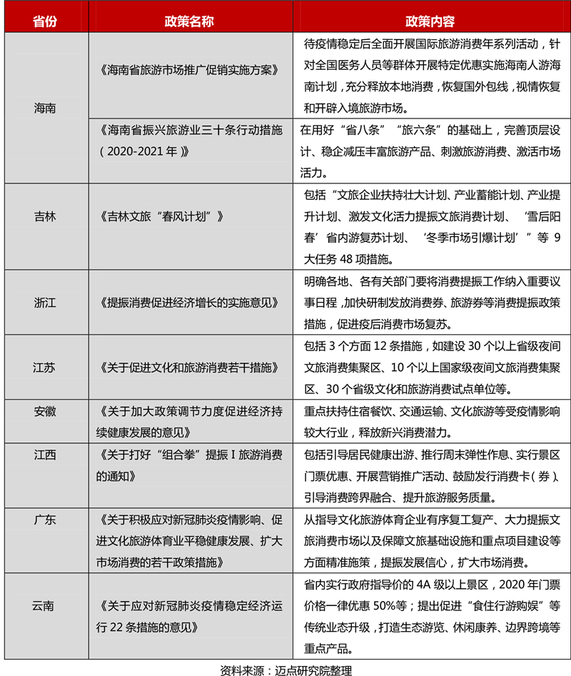
(2) 地方政策
关键词1:提振促销

关键词2:企业减负

关键词3:金融扶持

关键词4:税收优惠

关键词5:资金扶持

关键词6:人才培训

2. 企业自救
如何才能活下来,这是疫情以来旅游业面临的首要挑战。为实现企业自救,振兴疫情影响下的旅游经济,3月5日,线上旅游企业巨头携程宣布启动“旅游复兴V计划”,联合百余旅游目的地,万家品牌共同投入10亿元复苏基金,促进旅游消费;线下旅游企业审时度势,调整战略,积极开拓新业务板块,以期带动行业市场快速回暖。
(1)线上直播:旅游复苏“催化剂
2020年,直播为旅游行业注入了“催化剂”,为促进旅游行业复工复产的步伐,各旅游平台纷纷打造“旅游+直播”的新业态。在线旅游企业的“老大”们纷纷走进直播间,一些景区和旅游企业也开始调转方向,展开“线上自救”,举办“云游”直播活动。数据显示,预计今年中国在线直播的用户规模将达5.24亿人,市场规模将突破9000亿元。

(2)线下转型:变换赛道寻“新打法”
面对疫情带来的既定现实,线下旅游企业积极调整工作重心,通过加强自身建设、强化内部管理、变换赛道,提升竞争力,塑造品牌,以期转危为安,为下一阶段的发展奠定基础。

旅游业在经济发展链条中一直扮演惠民生、促消费以及稳就业的重要角色,对于各级政府而言,此次疫情的突发亦是对其精准施策的一次“临场大考”,来自中央及地方政府的各项宏观政策支持,无疑是为重创中的旅游企业送来一剂良药。与此同时,疫情的到来,倒逼企业改革与创新,通过苦练内功、变换赛道及线上直播等方式,旅游企业上下游共同依托平台资源协同能力,联盟助力旅游市场振兴复苏,赋能同业,共克时艰。
1
搜索

搜索