2021年1月高端酒店竞争力指数(MCI)100强榜单
济南鲁能贵和洲际酒店、长沙富力万达文华酒店、宁波开元名都大酒店位列前三甲。
以下是迈点研究院独家发布的“2021年1月高端酒店竞争力指数百强榜单”, 迈点酒店竞争力指数(MCI)通过监测单体酒店在互联网和移动互联网的用户点评、企业运营数据,用以反映一段时期内的酒店运营力和客群喜爱度,可为企业及行业相关人士进行运营决策、市场分析判断提供参考。
一、百强榜单
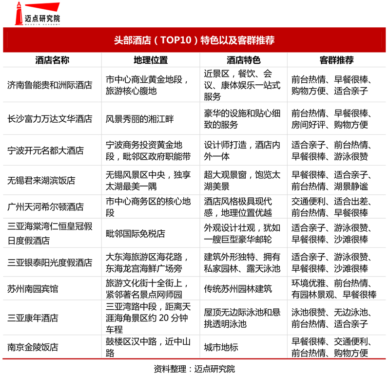
榜单显示,济南鲁能贵和洲际酒店、长沙富力万达文华酒店、宁波开元名都大酒店、广州天河希尔顿酒店、三亚海棠湾仁恒皇冠假日度假酒店、无锡君来湖滨饭店、三亚银泰阳光度假酒店、苏州南园宾馆、三亚康年酒店、南京金陵饭店位列榜单前十。榜单酒店聚焦分布在三亚、广州、上海、南京四个城市,占据榜单五成。

二、榜单分析
百强酒店聚焦分布华南地区,三亚占比接近三成
从地理分布来看,华南地区、华东地区、西南地区、华中地区、华北地区、西北地区、东北地区入榜酒店占比分别为47%、30%、8%、6%、4%、4%、1%,反映出受客群喜爱的高端酒店主要分布华南华东地区,源于受到供需两面市场推动,两大地区旅游商贸活动频繁,住宿需求庞大,现有供给体系较为完整,需求长期驱动供给市场,供给创新反哺需求市场,促使两地高端酒店客源充足,酒店供给宽广,更受客群喜爱。
聚焦城市分布来看,入榜酒店主要分布在三亚、广州、上海、南京、长沙、成都、西安、厦门、杭州、澳门等重点旅游城市;重点关注三亚,三亚入榜酒店最多,占比接近三成;从供给来看,三亚从大东海—亚龙湾—三亚湾—海棠湾—太阳湾沿海开发,沿海高端酒店供给密集分布;从需求来看,三亚凭借自贸港建设、免税政策红利等举措,以及三亚市旅游推广局契合时机的各种主题持续助推,自疫情发生以来当之无愧地成为客群旅游首选目的地;本月三亚海棠湾仁恒皇冠假日度假酒店、三亚银泰阳光度假酒店、三亚康年酒店在OTA平台客群点评表现较为突出,三家酒店点评累积上万,新增点评上千,客群综合评分4.75分(满分5分)以上。

酒店亲子项目服务成标配,济南鲁能贵和洲际酒店位列榜首
百强榜单中,济南鲁能贵和洲际酒店、长沙富力万达文华酒店、宁波开元名都大酒店、广州天河希尔顿酒店、三亚海棠湾仁恒皇冠假日度假酒店、无锡君来湖滨饭店、三亚银泰阳光度假酒店、苏州南园宾馆、三亚康年酒店、南京金陵饭店入围榜单前十。从前十客群推荐来看,前台服务、早餐丰富度、地理位置、亲子服务四个方面最受客群关注和推荐,同时表现出头部高端酒店均注重亲子产品打造,10家酒店中就有6家酒店的亲子服务受到客群强烈推荐。
其中,济南鲁能贵和洲际酒店MCI指数最高,位列榜单榜首。济南鲁能贵和洲际酒店位于济南市中心商业黄金地段,旅游核心腹地,毗邻三大著名传统名胜——大明湖、趵突泉和千佛山,酒店提供餐饮、会议、康体娱乐一站式服务;酒店在携程、美团点评、同程艺龙、去哪儿网等主流点评网站累积点评数量超过3万条,1月新增点评1099条,好评率高达97.5%,其中前台服务、早餐、购物方便、亲子服务客群推荐度高。

5家酒店新增点评数量上万,三亚天域度假酒店新增点评最多
从新增点评数量(本月点评数量减去上月点评数量)来看,本月百强榜单中,有42家高端酒店新增点评数量超过1000条,客群点评意愿度较高;其中三亚天域度假酒店、上海中航虹桥机场泊悦酒店、南京金陵饭店、澳门美狮美高梅酒店、三亚蜈支洲岛珊瑚酒店五家酒店点评数量新增超过万条,分别为15798条、11625条、11140条、10872条、10714条。
其中,三亚天域度假酒店新增点评最多,酒店实现OTA平台全面覆盖,截止1月底在携程、同程艺龙、去哪儿、美团点评等OTA平台的点评总数累计达到8万多条,加权平均好评率达到94%。
据悉,三亚天域度假酒店开于1998年,拥有877间客房,20几种房型可供选择,能满足不同出游人群的需求。酒店最大的卖点是以打造亲子一站式的度假体验为主,拥有400余项儿童专属服务项目,被称为三亚“最亲子”酒店 。

30家酒店点评分超过4.8,西安诺世嘉顿酒店客群推荐度最高
从酒店在OTA平台的客群运营和口碑维护情况来看,百强酒店客群点评分均值为4.75分,其中有30家酒店客群点评分在4.8分以上,这些酒店保持高点评数量的同时,用户口碑维护运营水平也保持在较高水平。其中西安诺世嘉顿酒店客群点评分值最高,客群推荐度高达98.6%,酒店服务、早餐、接送服务、下午茶客群推荐较多。
另外,高端酒店监测总样本客群点评分均值为4.68分,百强榜单中,三亚亚龙湾华宇度假酒店、三亚唐拉雅秀酒店、三亚湾红树林度假世界(菩提酒店)、杭州中维香溢大酒店、三亚海棠湾红树林度假酒店、三亚蜈支洲岛珊瑚酒店、上海佘山茂御臻品之选酒店、长隆酒店(广州长隆野生动物世界店)、广州地中海国际酒店、佛山希尔顿酒店、三亚海棠湾民生威斯汀度假酒店、三亚海棠湾喜来登度假酒店、三亚亚龙湾凯莱仙人掌度假酒店、金茂三亚亚龙湾希尔顿大酒店、三亚福朋喜来登酒店、北京饭店、深圳富临大酒店17家酒店未达到总样本均值,这些酒店虽然客群点评意愿较高,但其酒店好评率有待提升,应加强酒店点评管理,可在点评回复、解决投诉要好评、引导用户好评等方面提升酒店推荐度。

三、 数据说明
“2021年1月高端酒店竞争力指数100强榜单”数据来源于迈点区域酒店竞争力指数(MCI),根据1月迈点酒店竞争力指数(MCI)的3157家高端酒店数据汇总统计而成。具体说明如下:
1.酒店竞争力指数MCI说明
迈点酒店竞争力指数(MCI)是由品牌中国战略规划院指导,迈点研究院独家发布,通过监测单体酒店在互联网和移动互联网的用户点评、企业运营数据,用以反映一段时期内的酒店运营力和客群喜爱度,可为企业及行业相关人士进行运营决策、市场分析判断提供参考。
行业发展态势错综以及消费需求纷繁背景下,迈点酒店竞争力指数(MCI)将单体酒店纳入大数据监测体系,并通过AI语义分析及科学算法模型,客观、全面、动态地展示单体酒店的价值与排名。其基于迈点研究院自主开发的“迈点酒店竞争力指数监测系统”Meadin Hotel Competitiveness Index Monitoring System(MHCIMS),提供的是一项免费数据分析服务。
迈点酒店竞争力指数(MCI)以独立运营的单体酒店为基础单位,监测范围包括酒店集团品牌旗下单个酒店,也包含独立品牌酒店。
监测渠道包括携程、美团点评、同程艺龙、去哪儿网等主流点评网站。
计算公式:MCI=a*CI+b*SI
注:MCI,指某酒店的迈点酒店竞争力指数数据;a、b指系统中的加权系数; CI(Comment Index)指点评数;SI(Score Index)指点评分。
点评数(CI):一段时期内,用户对于酒店在各大主流OTA平台的点评新增和累计情况。
点评分(SI):一段时期内,酒店在各大主流OTA平台的客群运营和口碑维护情况。
监测范围:上海、北京、成都、杭州、重庆、广州、深圳、苏州、西安、南京、三亚、长沙、武汉、青岛、厦门、香港、宁波、郑州、天津、东莞、贵阳、昆明、南宁、无锡、台北、佛山、合肥、大连、福州、海口、沈阳、哈尔滨、济南、常州、太原、南昌、长春、烟台、拉萨、乌鲁木齐、银川、西宁、南通、澳门、石家庄、兰州、呼和浩特、徐州、泉州、唐山、赣州等全国51个省会城市、一二线城市及热门旅游城市以及其他城市共计10万家中高端酒店。
联系我们
邮箱:res@meadin.com
电话:0571-87672164
企业微信:

6
搜索

搜索