2023 年1月5A级景区品牌传播力100强榜单
旅游出行政策利好,多地景区出现“人从众”;各地政府出台落地纾困政策,助力疫后文旅产业提质增效。
一、景区市场动态
1.1月景区总况:旅游出行政策利好,多地景区出现“人从众”
三年“就地过年”的号召让市场趋于沉寂,“乙类乙管”后的首个春节,文旅市场触底反弹形式大好。作为文旅市场前沿哨兵,各大5A级景区表现亮眼,兔年春节国内外的景区门票订单皆迎来三年新高。文旅部数据显示,春节期间,10739家A级旅游景区正常开放,占全国A级旅游景区总数的73.5%。据不完全统计,春节期间免费开放A级旅游景区1281家,占全国A级旅游景区总数的9%,其中62家5A级旅游景区实行免票。国内各大景区门票预订量同比暴涨3.2倍,大年初二开始,西安城墙、大唐不夜城、灵隐寺等景区开始发布限流通知;腾讯位置服务数据显示,在全国数百家知名的5A级景区中,南京的夫子庙秦淮风光带热度最高,杭州西湖风景名胜区、丽江古城也吸引了较多游客观光打卡。夜游持续受关注,庙会、灯光秀再掀客流高潮。携程平台上,夜游景区门票量同比增长近三倍,根据平台搜索量,自贡·中华彩灯大世界、西安城墙新春灯会、上海2023年豫园迎新年(豫园灯会)热度位居前三。各景区为抢抓夜经济花样百出,其中不少景区升级了“夜演艺”,打出一手好牌。安仁古镇开启“夜间穿越游”模式。通过开展夜间花灯集市,营造流光溢彩的氛围、夜晚加开安仁戏院川西民俗文化表演,通过场景营造吸引游客夜间驻足,拉动文旅消费升级。据悉,仅初一当天,古镇游客人流超过6万人。
2023年文旅市场的火爆一定程度上是疫情三年需求的集中喷薄,加迭岁末年初“康养+疗愈”的需求猛增,致使景区“人从众”的现象屡见不鲜。为应对春节假期激增的市场需求,各地文旅相关部门均蓄势待发,推出门票减免、大规模发放文旅消费券等优惠举措,力争在抢人大战中能占有一席之地,需求与供给的双向奔赴让春节市场火热异常。但旅游市场的复苏是长久且缓慢的过程、三年的重创很难在朝夕中复原。在国内消费总体处于“消费降级”的大背景下,各大景区如果想要在春节过去逐渐冷却的市场中占据有利地位,必须创新营销渠道、提升景区核心吸引物抢占引客渠道,从而提升景区竞争力。

2.纾困政策盘点:各地政府出台落地纾困政策,助力疫后文旅产业提质增效
1月,文旅部发布重要《通知》,指出“十四五”期间,建设30个左右文化禀赋和旅游资源丰富、产业链深度融合和协同互补、发展机制健全的国家文化产业和旅游产业融合发展示范区。随之各地两会密集召开,全国31个省区市2023年政府工作报告相继发布,文旅企业帮扶政策落地,为复苏当地文旅产业按下“快进键”。据不完全统计,春节期间国内免费开放A级旅游景区1281家,占全国A级旅游景区总数的9%,其中62家5A级旅游景区实行免票。



3.景区运营概况:1月景区花式运营迎战疫后春节市场
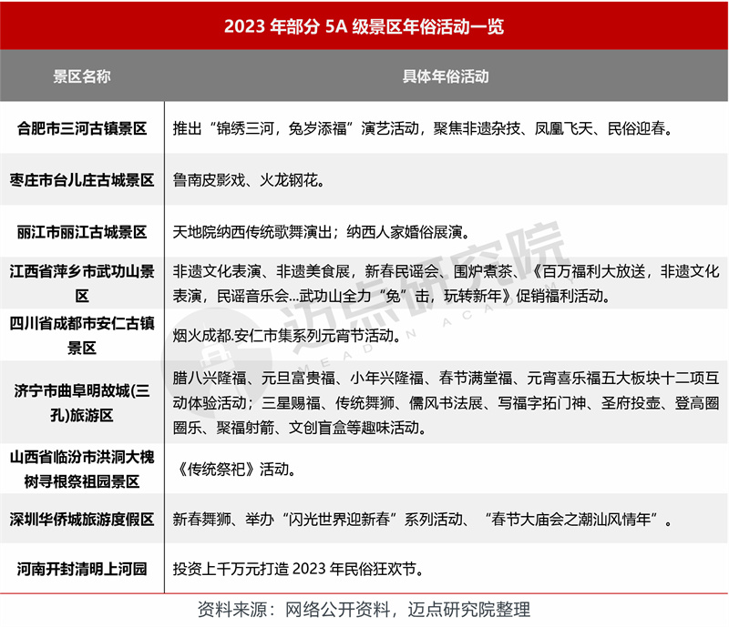
2023年1月,市场政策利好加迭疫情积压的探亲访友、祭祀祈福、旅游过年、民俗体验等出行需求的集中爆发,文旅市场迎来“开门红”,各大景区为赢取这场“翻身仗”,打出营销组合拳。据迈点研究院不完全统计,1月,录得5A级景区数字藏品发布1起。数据显示数字藏品的发布脚步有所滞缓,但景区数字藏品的发展迅速推进。据了解,景区数字藏品已经实现了盈利,甚至秒没,数字化已经成为文化和旅游转型的关键,北京、江苏、上海等省市政策布局元宇宙,故宫、长城、三星堆等头部景区或博物馆的数字藏品频频达成交易。市场推介活动或成景区运营重要媒介。1月,为加快本地文旅产业复苏,各地纷纷举办文旅景区市场推介活动,“引进来”与“走出去”的相辅相成让各地文旅资源效用达到最极致发挥。为抢占春节市场,各大景区结合自身资源特色,推出各类年节活动,主题夜游、民俗狂欢节、灯光秀、庙会层出不穷,枣庄市台儿庄古城景区再现传统鲁南皮影戏、火龙钢花吸引众多流量。



二、百强榜单
以下是迈点研究院独家发布“2023年1月5A级景区品牌影响力(MBI)100强榜单”。 1月,故宫博物院、乐山市峨眉山景区、颐和园、拉萨布达拉宫景区、晋中市平遥古城景区、黄山市黄山风景区、丽江市丽江古城景区、枣庄市台儿庄古城景区、湖南省长沙市岳麓山·橘子洲旅游区、杭州市西湖风景名胜区跻身榜单前十。
本月新晋百强景区共19个,分别为:河南省洛阳栾川老君山·鸡冠洞旅游区、广元市剑门蜀道剑门关旅游区、济宁市曲阜明故城(三孔)旅游区、延安市黄帝陵景区、甘肃省陇南市官鹅沟景区、成都市青城山--都江堰旅游景区、四川省甘孜州海螺沟景区、微山湖旅游区、宁夏银川镇北堡西部影视城、陕西省西安市大明宫旅游景区、张家界武陵源-天门山旅游区、敦煌鸣沙山月牙泉景区、烟台市蓬莱阁旅游区(三仙山-八仙过海)、山西省临汾市洪洞大槐树寻根祭祖园景区、山东省沂蒙山旅游区、毕节市百里杜鹃景区、山东省临沂市萤火虫水洞·地下大峡谷旅游区、扬州市瘦西湖风景区、广州市长隆旅游度假区。

三、榜单分析
1.5A级景区整体和TOP100品牌指数比较
经迈点研究院监测,1月5A级景区品牌指数显著回升,所有5A级景区的平均品牌指数为255.09,环比上升59.93%;1月100强5A级景区MBI品牌指数均值为392.21,环比上升17.54%。市场的全面放开,压抑的三年的出行需求一朝迸发,景区市场活跃异常,为迎战元旦、春节、元宵等传统,各大景区不断丰富旅游产品、服务以满足市场需求。

2.5A级景区整体和TOP100细分维度比较
整体来看,1月,5A级景区的点评指数和媒体指数持续领先,整体和TOP100搜索指数分别为2.73和7.12;整体和TOP100媒体指数分别为65.17 和174.86;整体和TOP100点评指数分别为174.97和181.24;整体和TOP100运营指数分别为12.22和28.99。
搜索指数来看:“乙类乙管”政策的调整市场空前火热。“冰雪+”、“门票优惠”、“业绩恢复”等成为热点。5A级景区中搜索热度前十的分别是:颐和园、故宫博物院、拉萨布达拉宫景区、苏州园林(拙政园、虎丘山、留园)、晋中市平遥古城景区、安顺市黄果树大瀑布景区、大同市云冈石窟、金华市东阳横店影视城景区、丽江市丽江古城景区、黄河壶口瀑布旅游区(陕西省延安市·山西省临汾市)。
媒体指数来看:1月,中国文化报、人民网、迈点网、百度、网易、腾讯、新浪等相关媒体平台上,相关内容涉及 “冰雪游”、“景区临时限流”、“景区开放”等关键词。榜单TOP10的5A级景区分别是:故宫博物院、乐山市峨眉山景区、颐和园、拉萨布达拉宫景区、晋中市平遥古城景区、丽江市丽江古城景区、陕西西安大雁塔·大唐芙蓉园景区、黄山市黄山风景区、杭州市西湖风景名胜区、黄河壶口瀑布旅游区(陕西省延安市·山西省临汾市)。

点评指数来看:1月,从各大OTA平台的点评数量和点评均值来看,5A级景区整体口碑评价较好,其中提升景区服务质量,丰富景区产品供给有助于提高点评指数。点评指数跻身前十的景区分别是:广州市长隆旅游度假区、故宫博物院、上海野生动物园、西安市秦始皇兵马俑博物馆、上海东方明珠广播电视塔、颐和园、杭州市西湖风景名胜区、北京八达岭-慕田峪长城旅游区、常州环球恐龙城休闲旅游区、苏州园林(拙政园、虎丘山、留园)。
运营指数来看:1月热点颇丰,景区渐恢复元气,布局疫后产业项目,力争丰富文旅市场产品供给。运营指数主要得分集中在微博、搜狗微信等,得分TOP10的5A级景区分别为是:乐山市峨眉山景区、山西晋城皇城相府生态文化旅游区、金华市东阳横店影视城景区、河北省承德市金山岭长城景区、枣庄市台儿庄古城景区、上海野生动物园、洛阳市龙门石窟景区、安顺市黄果树大瀑布景区、恭王府景区、湖南省长沙市岳麓山·橘子洲旅游区。
四、景区分布与细分榜单
1.5A级景区品牌类型分布
(1)5A级景区类型分布
5A级景区百强榜单中,人文景观类、自然景观类依旧稳居冠亚军,分别上榜52和39个5A级景区;细分类型中,以历史遗址型景区、山岳型景区、小镇型景区为主,分别占据32、19、10个席位。从品牌指数来看,1月5A级景区各类型中品牌指数由高到低分别为:人文景观类(409.70 )、现代娱乐类(390.18 )、自然景观类(377.04 )、综合吸引类(315.17 )。细分类型品牌指数由高到低分别为:历史遗址型景区(439.23 )、文化场馆型景区(416.62 )、小镇型景区(415.13 )。


(2)5A级景区5个类型细分榜单TOP10

2.5A级景区品牌区域分布
(1)5A级景区7个区域分布
区域所属中,华东保持领先地位,占据38个席位。其次是西南,占据18位。1月,华东地区表现良好,1月寒冷空气来袭,南方暖冬受到广泛关注,云南、广东、海南等温暖宜人的南方目的地成为游客长途出行首选,四川省接待人数位列全国首位。华北地区(15)、西北地区(12)、华中地区(9)、华南地区(7)、东北地区(2)。
从省份角度来看,榜单前十分别为:山东省(10)、四川省(9)、江苏省(8)、浙江省(7)、北京市(6)、陕西省(6)、山西省(5)、甘肃省(4)、江西省(4)、上海市(4)。从品牌指数来看,华北区域指数遥遥领先,为451.38 。其中北京市依然保持强劲势头积极挺进,品牌均值位居华北地区榜一,断层式领先。根据马蜂窝发布的2023春节出行数据显示,旅游资源民俗韵味浓厚,还能“溜冰滑雪”的北京,在春节假期热门城市榜单上拔得头筹,在春节元素妆点下的环球度假区尽情玩乐,在前门大街感受老北京风情,身着汉服穿行在故宫的红墙下,是外地游客最热衷的三大新年体验。


(2)5A级景区7个区域细分榜单TOP10

三年疫情压抑下的需求随着市场的全面放开触底反弹,“旅游过年”成为兔年春节最“从众”、最“潮流”的现象,景区临时限流,门票短时售罄,所有的现实反馈都展现市场的加速回暖。但是随着元宵的结束,春节接近尾声,热火朝天的市场是否能面对冷却后的悲凉惨淡。压上所有“身家”打折、免门票却缺乏二次消费产品的传统景区是否能支撑后续运营的资金压力?市场的良性循环假以时日终将恢复,如何把握疫后需求截然不同的市场,增强产品创新力,调整自身战略布局是每个文旅景区都需要思考探讨的问题。
五、榜单数据说明
“2023年1月5A级景区品牌传播力100强榜单”数据来源于迈点品牌指数MBI,根据1月迈点品牌指数MBI的318家景区数据汇总统计而成。具体说明如下:
1. 迈点品牌指数 MBI(景区品牌部分)说明
迈点品牌指数 MBI(景区品牌部分)主要从搜索指数、点评指数、运营指数、媒体指数 4个维度分析品牌在互联网和移动互联网的影响力。这是迈点研究院自主开发的“迈点品牌指数监测系统” Meadin Brand Index Monitoring System(MBIMS)提供的一项免费数据分析服务。
计算公式:MBI=a*SI+b*CI+c*OI+d*MI
注:MBI,指某品牌的迈点品牌指数 MBI 数据;a、b、c、d,指系统中的加权系数;SI(search Index),指搜索指数;CI(Comment Index),指点评指数;OI(OperationIndex),指运营指数;MI(Media Index),指媒体指数。注意:企业或个人可参照品牌指数数据对品牌发展进行监测和预测,但迈点品牌指数 MBI不能与其品牌发展完全等同。
(1)搜索指数(SI):一段时期内,品牌关键词在主流搜索引擎中正面搜索频次的加权和。
(2)点评指数(CI):一段时期内,用户对于该品牌下景区在 OTA 网站的点评累计情况。
(3)运营指数(OI):一段时期内,品牌在互联网和移动互联网的运营情况,如 微博、微信等
(4)媒体指数(MI):一段时期内,大众媒体和行业媒体报道中与品牌关键词相关的正面新闻数量。
2. 统计时间:2023 年 1月 1 日 – 1月 31日
3. 监测范围:国内5A级景区
关于迈点研究院
迈点研究院成立于2009年,是国内领先的商业空间资产战略研究咨询机构。
迈点研究院长期致力于大数据商业分析平台建设,用“数据生产力”改变认知、提升企业效能,为寻求进入与扩大商业空间领域业务的企业与公共机构,提供基于情报+数据+服务的多元化大数据解决方案。化“数”为“据”,辅助客户制定重大决策,识别投资风险。
迈点研究院率先深入商业空间品牌资产研究,将无形的品牌资产通过有形的数据维度呈现,创新开发了品牌动态数据监测系统-MBI(迈点品牌指数)、MCI(迈点酒店竞争力指数)、MVI(迈点短视频影响力指数),被誉为“行业福布斯”榜单。并以此为依据,为需要科学规划项目资源配置的客户,提供战略、运营、组织的咨询服务,提高项目空间资产价值,提升项目运营定价权与收益,稳健财务增长;同时,迈点研究院积极参与公共政策咨询和公共事业建设。是国内领先的聚焦商业空间领域战略、运营、组织以及兼并购方面的专业咨询机构。
1)2022年11月3日,推出餐饮业品牌指数,覆盖全国50000家餐饮品牌;
2)2022年2月14日,行业首个短视频影响力指数MVI重磅上线,覆盖全国6000家酒店品牌及100000家景区乐园;
3) 2021年11月21日,推出文旅行业首个文旅集团品牌指数报告,覆盖全国1000家文旅集团;
4)2020年11月1日,历时6年打磨的迈点酒店竞争力指数MCI重磅上线,覆盖全国900000家单体酒店;
5)2020年11月15日,旅游住宿行业首本品牌蓝皮书《中国旅游住宿品牌发展报告(2019-2020)》出版;
6)2019年1月10日,租赁地产行业首本品牌蓝皮书《中国住房租赁品牌发展报告(2019)》正式亮相,入围“2019年版皮书综合评价TOP100”;
7)2019年11月1日,推出文旅行业首个景区品牌指数,覆盖全国100000家景区乐园;
9)2019年11月26日,联手品牌中国战略规划院打造商业空间产业品牌生态系统;
9)2016年11月21日,与国家航母级数据库机构人民在线共同打造消费舆情大数据平台;
10)2016年11月20日,携手40亿终端设备服务商TalkingData打造行业大数据运营平台;
11)2016年2月1日,进入地产创新版块,5000家住房租赁、办公空间、商业综合体、物业品牌纳入监测;
12)2015年11月1日,推出100个旅游住宿业上下游供应链品类价值榜;
13)2013年11月27日,涵盖6000家旅游住宿品牌的年度研究指南推出;
14)2011年11月1日,研发3年的商业空间产业品牌价值评估体系上线;
15)2009年11月15日,商业空间产业第一本大数据分析报告发布。
经过十余年的互联网大数据沉淀,迈点研究院建立了完整的商业空间产业大数据平台库,涵盖投资开发、品牌建设、运营管理、客群营销等多个版块;覆盖6000家旅游住宿品牌、900000家城市单体酒店、50000家餐饮品牌、100000家景区乐园品牌、1000家文旅集团品牌、2000家住房租赁品牌、2000家商业办公品牌、1000家物业品牌以及 30000家上下游产业链服务商品牌等……
联系我们
邮箱:res@meadin.com
电话:0571-97672164
企业微信:

0
搜索

搜索