2019-2023年国内酒店资产管理分析报告
近年来,“酒店资产重塑与升级”、“酒店ABS”、“酒店出售/拍卖/转让”等围绕“酒店资产管理”的话题热度不减,行业内对酒店资产管理的关注度不断提高,中国酒店行业已经进入“新资管时代”。
近年来,譬如“当下酒店资产退出的挑战及对策”、“全球化下酒店的资产重塑与升级”、“中国酒店业的资产管理突围”、“掘金酒店资产管理”、“酒店资产重组与战略方向”、“中国酒店行业亟待专业资产管理”、“酒店ABS”、“酒店出售/拍卖/转让”等围绕“酒店资产管理”的话题热度不减,行业内对酒店资产管理的聚焦与关注度不断提高,中国酒店行业已经进入“新资管时代”。
依据国家标准GB/T42112-2022《住宿业资产管理能力评价指标体系》,酒店资产管理主要分为投资开发、运营管理、资产增值与退出三大维度,并按照“投-融-建-管-退”5个阶段进行资产管理能力的考核。本文重点从“酒店融资”-对应酒店融资及增值、“酒店集团投资”-对应广义的酒店投资与资产运作、“酒店拍卖交易”-对应酒店资产退出3个角度切入,分析当前我国酒店资产管理的现状问题、探究本质缘由,并预判未来发展趋势,以期为酒旅行业政府管理部门、酒店企业经营管理者、酒店业主方、酒店投资方、金融机构等相关利益群体提供有益的参考决策价值与启发思考。
一、酒店融资情况
一般而言,酒店融资模式主要有直接融资、间接融资和资产证券化三种模式。直接融资即通过发行债券给投资者,从而直接获取资金。目前,依据公司债券发行的条件与要求,只有少数的酒店集团与上市公司具备发债资格。间接融资是酒店企业最常用的融资方式,即通过银行作为信用中介,银行向借款人发放贷款。目前资产证券化的工具包括ABS(资产支持证券)、ABN(资产支持票据)、Reits(不动产投资信托基金)、CMBS(商业地产抵押贷款支持证券)、CMBN(商业地产抵押贷款支持票据)等。本文主要聚焦酒店集团债务融资、酒店资产证券化两大融资模式。
1. 酒店集团发债融资
据上海清算所官网债券信息披露数据统计,自2020年至2023年2月,酒店融资发债主体以首旅酒店、锦江国际和金陵饭店3家酒店龙头企业为主(均为国企背景),发债金额共计151亿元,债券品种中超短期融资券占比78.95%。
首旅酒店:自2021年以来,首旅酒店频繁发债,包括9笔超短期融资券和1笔中期票据,发债金额合计58亿元。首旅酒店之所以偏爱超短期融资券,主要是用于短期偿债(口罩影响、现金流承压、支付到期的银行借款),公司通过较低利率的超短期融资券,置换利率较高的银行贷款,有效降低了财务费用。但不得不正视的问题是:超短期融资解决的是短期资金缺口问题,仅为权宜之计;未来需要思考如何长期提升经营业绩、加快现金流的回收。
锦江国际:不同于首旅酒店对“超短期融资券”的青睐,锦江国际则偏好中期票据。这种差异背后的原因在于两家公司偿债能力的不同;锦江国际的短期偿债能力优于首旅酒店,而长期偿债能力方面则是首旅酒店更胜一筹。自2020年至今,锦江国际先后发行3笔中期票据,分别为20锦江国际MTN001、21锦江国际MTN001、21锦江国际MTN002,对应发行金额为20亿元、22亿元、30亿元,合计72亿元。公司发行中期票据主要用于置换发行人存量银行借款,以改善融资结构,提高直接融资比例,降低综合融资成本,减轻公司财务负担,增强公司综合竞争力。
金陵饭店:为偿还前期有息负债、补充流动资金不足、缓解现金流压力,金陵饭店自2021年至2023年2月,共有6笔超短期融资券,其中2021年两期、2022年3期、2023年1期(目前完成注册),发债总额合计21亿元。


2.酒店资产证券化
相较于传统的股票和债券融资,资产证券化是一种创新型的融资渠道。它能够充分盘活存量和降低财务杠杆,受到酒店行业的关注。酒店行业属于重资产行业,收益率较低,采取常规股票和债权等融资方式门槛较高,而资产证券化能有效解决该难题。适用于酒店行业的资产证券化融资品种丰富,不同类型酒店可结合自身情况选择适当的资产证券化融资工具。
据迈点研究院不完全统计,2019年1月至2023年2月,酒店资产证券化融资项目达到44笔,涉及金额686.45亿元。其中,融资工具品种以ABS为主导,占比60.87%;其次是CMBS,占比28.26%;类REITs和CMBN占比相对较少。

近年来,酒店经营“愁云惨淡”,为什么酒店类ABS产品却发行加速?酒店ABS产品发行的背后本质与意义何在?其一,酒店ABS成功发行将实现公司酒店资产盘活,改善酒店企业财务状况,降低综合融资成本,为后续创新资产运作腾出空间;其二,酒店ABS使酒店轻资产扩张成为可能,一方面使得企业品牌价值的变现途径更加丰富多元,另一方面也有利于做大酒店产业链和价值链。总而言之,酒店重资产的特性决定了其必须要用杠杆来提高回报率,财务杠杆会增加周期风险,所以更安全的做法是使用经营杠杆,而ABS则是经营杠杆的优良工具选择。
从发行主体来看,地产开发系公司企业为主流,这与酒店物业开发与商业综合体、商业地产等的“绑定组合”密切相关。同时,从发债企业结构来看,头部房企与国企相对占优,如中国金茂、碧桂园、绿城、保利置业、融创、富力地产、京基集团等。以北京金融街投资集团为例,其先后于2020年、2022年、2023年发起3笔ABS融资,金额共计70.82亿元,其中前两笔已通过、2023年一笔为已反馈,其标的资产为集团旗下的丽思卡尔顿酒店、威斯汀酒店。

从酒店类REITs产品融资情况来看,相比CMBS和ABS产品,REITs产品的管理和运营具有更严格的监管要求,如专业化管理、透明度要求、保守的杠杆率等,且在我国发展仍处于不成熟阶段,因而发行数量少。据迈点研究院不完全统计,目前的酒店类REITs产品主要有恒泰彩云之南酒店类REITs项目(国内首单酒店类REITs)、华能信托-世茂酒店物业权益型资产支持专项计划(全国首单由信托公司担任管理人的权益型类REITs)、光控安石绿城尊蓝酒店资产支持专项计划、上海鲁能JW万豪侯爵酒店资产支持专项计划(市场首单酒店资产碳中和类REITs)4个,其发行主体分别为云南旅游(002059)、世茂集团、绿城地产、都城伟业与上海申电,总计金额64.98亿元。其中上海鲁能JW万豪侯爵酒店单笔金额45亿元,为其中最高。值得关注的是,融资专项用于碳中和的鲁能JW万豪侯爵酒店类REITs项目,该项目基础资产现金流70%以上来源具有碳减排效益的绿色低碳产业项目,具有良好的碳减排及其他环境效益,是酒店行业落实国家“双碳战略”的先锋代表与有益探索。同时,以“碳中和”投资概念进行包装,迎合了资本市场的偏好,利于酒店资产的增值。
从项目状态分析,44笔融资中,通过和已发行共计36笔、终止3笔、已反馈5笔,整体通过发行率占比82%。具体分析3笔终止信息,分别为大连希尔顿酒店及无锡万豪万怡酒店资产支持专项计划、富力酒店二期资产支持专项计划、海尔绿城一期资产支持专项计划。探究“终止”背后的缘由,以富力地产为例,主要系酒店业务板块的持续亏损,“包袱”过重,负债率持续高企(2017-2021年的净负债率分别为169.6%、184.1%、198.9%、130.2%、123%)导致信用等级连续被下调,且踩中房企“三道红线”,进而对公司新增融资有所限制。

二、酒店集团投资情况
据迈点研究院发布的《2022年全国中高端酒店开业统计报告》显示:2022年,全国新开业的中高端酒店共计871家。其中,华住集团新开业酒店84家;锦江酒店(中国区)新开业酒店67家;亚朵集团、德胧集团新开业酒店分别为43家、31家。可见,尽管受口罩影响,各酒店集团仍新店开业不断,积极拓展发展版图。各酒店集团及品牌的签约、开业情况,具体可参见各月度酒店发展报告,在此不再赘述。
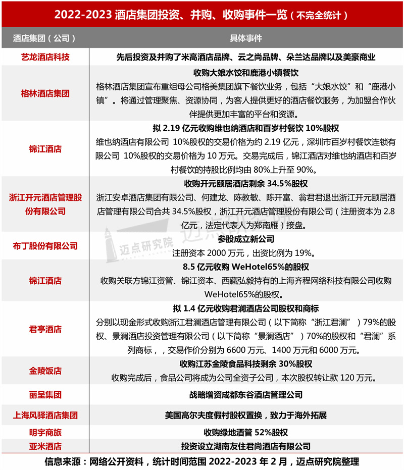
酒店集团投资布局与扩张除传统意义上的酒店品牌项目开业签约、轻资产管理输出与加盟外,还体现在并购、收购、战略增资、股权置换等资本运作层面。
艺龙酒店科技:2022年,艺龙酒店科技投资并购保持加速,一年内先后将美豪商管、米高酒店品牌、朵兰达酒店品牌和云之尚酒店品牌纳入麾下。同时,每一笔并购背后都具战略意义:4月至9月,先后发起以山东米高酒管、云南云之尚酒管、湖南朵兰达酒管为标的的三项投资并购,一方面延续了艺龙酒店科技走区域下沉市场的路线的传统,另一方面又呈现投资并购权下放的新特点,由平台旗下酒管公司代为投资并购,鼓励各酒管公司深耕区域市场迅速抢占优质资源并做强做大;8月并购美豪商管,以弥补自身在高端、中高端品牌缺失的短板,由此艺龙酒店科技品牌梯队更加完整。
锦江酒店:2022年,锦江酒店先后有两起重要的收购事件,加速资产整合:6月以2亿元收购维也纳酒店和百岁村餐饮10%股权,本次交易完成后,锦江酒店对维也纳酒店和百岁村餐饮的持股比例由80%上升至90%;11月,8.5亿元收购WeHotel65%股权,收购完成后,WeHotel将成为锦江酒店75%控股子公司,进而发挥WeHotel的数字化优势,聚焦会员营销和技术服务,全面提升会员体验,为锦江高质量发展提供强劲内生动力。
君亭酒店:2022 年初,公司发起现金收购君澜酒店管理有限公司79%股权、景澜酒 店投资管理有限公司70%股权,君亭与君澜再度联手,业务拓展至全服务度假酒店。此次收购不仅加速了公司中高端酒店市场布局,而且完善了君亭酒店的品牌矩阵(君亭定位于中高端精选商务酒店、君澜度假定位于高端度假酒店、景澜酒店定位于社区生活模式酒店),助于构建完整的度假生活方式闭环,利于提升公司市场竞争地位与品牌影响力。
金陵饭店:2022年2月,金陵饭店公告称收购普潭修合伙企业所持食品公司30%的股权。收购完成后,食品公司将成为公司全资子公司,股权转让款120万元。此外,公司还追加实缴出资额100万元。此次收购意在集中优势资源探索建立研发中心和中央厨房、完善预制菜的产品研发、销售渠道和供应链体系等,壮大食品公司规模实力,进而提升饭店集团的整体收益盈利能力。
布丁股份:作为一家以住宿业为主营业务的新三板挂牌公司,布丁股份2022年加快投资布局,一是成立新全子公司杭州锦坤酒店管理有限公司,注册资本10万元;二是参股成立文旅公司——万春住文化旅游发展有限公司,持股比例19%,除酒店业务外拓展旅游项目开发策划咨询、会议会展等旅游业务。
明宇商旅:2023年年初,绿地控股将其所持有的绿地酒管52%的股权转让给明宇商旅股份有限公司(股权转让对价为6.24亿元)。根据公司公告,通过此次股权转让变更,绿地酒管将由绿地控股子公司变为公司参股企业,且此次交易预计将为绿地控股带来投资收益共计约11.7亿元,一定程度上缓解绿地控股的资金压力,同时利于加快公司整体轻资产化转型升级。而对于“接盘”的明宇商旅,并购合作既可与绿地控股强强联合,而且有助于尽快实现资本化(冲刺IPO)。
小结:近五年来,各大酒店集团从未停止收购、并购、重组的战略布局与变革步伐,无论是2021年德胧集团整合开元和百达屋,还是2022年艺龙酒店科技并购美豪商管、君亭酒店收购君澜,抑或是2023年明宇商旅收购绿地酒管52%股权等,这些不间断的更迭一方面逐步改变国内酒店市场格局,另一方面也助推一批新型酒店品牌、酒店产品新业态“问世”,整体提升了我国酒店资产资本价值与国际竞争力及影响力。

三、酒店拍卖交易情况
2022年是中国酒店资产交易异常频繁的一年,“酒店资产遭遇甩卖”、“酒店折价出售”、“多家五星级酒店酒店亏本大甩卖”、“酒店挂牌转让”等新闻事件热度不减,引发行业和社会高度关注。
酒店拍卖交易数量与分布情况,依据阿里拍卖官网信息数据统计,2022年拍卖价格在1亿元及以上的信息196条(备注:包含已结束、终止、撤回等多种拍卖状态,涉及酒店数量96家),交易金额约达上百亿元。从拍卖酒店所属区域来看,覆盖全国23个省,其中广西、浙江、四川为活跃省份,分别有23、22、18起1亿元及以上酒店拍卖事件。城市层面,以文旅酒店住宿业发达的城市为主导,如海南三亚和海口、成都、杭州等。

从整体交易成交情况来看,196条拍卖交易中仅有10个成交,成交率5%。同时,对比成交价与评估价,除宜春市耀安开元名都温泉国际酒店以评估价成交外,其余均为“折价出售”,由此反映出2022年酒店资产交易热闹的场面背后是“过亿酒店资产无人接盘的落寞与凄惨”。酒店交易成交率低,“有价无市”与酒店资产的特殊性密切相关,如酒店标的综合性、产权复杂性、酒店所处城市与商业地段、酒店原有品牌的成长性、酒店投资回收周期长、高星级酒店投资额度高等。目前,市场上酒店资产大量囤积,存量的酒店资产亟需盘活利用,“酒店资产的合理退出”是国内酒店行业需要深度关注和思考的内容。

从酒店拍卖交易的资产类型来看,诉讼资产占比最高,达64.8%;其次是破产资产,约为33.67%;剩余小部分为自行处置资产。酒店交易的诉讼资产的高占比,侧面反映了交易的复杂性、高风险性,进而导致成交率低下。

从酒店资产拍卖标的物类型分析,类型多样、复杂,既包括商业用房、住宅用房、工程等实物资产,也有土地使用权、股权等无形资产。其中以商业用房的占比最高,具体为48.72%,接近一半;其次是土地,占比24.62%。

从酒店资产出售主体来看,以房地产开发公司、酒店管理公司等酒店业主为主导,通过出售酒店以回笼资金、减负债、稳发展等。以世贸集团为例,2022年拍卖出售多处酒店资产,如上海外滩茂悦大酒店(45亿元出售,上海地产接手)、上海佘山世茂御臻品之选酒店以及与上海世茂广场打包出让的世茂康莱德酒店。根据其发布的出售酒店物业公告显示,出售其若干物业以降低其负债,公司认为进行出售事项及变现酒店物业价值将对本公司有利。

四、总结研判与趋势展望
回眸过去五年的中国酒店市场,既有“愁云惨淡、低迷哀叹”的A面,也有“绝地逢生、养精蓄锐、布局排阵、扩张版图”的B面。酒店资产资本端的表现反映最为直观:上市酒企经营亏损,融资发债力度加大以求“增资补血”;酒管集团并购收购不断,加速强强联合及优势资源整合,头部集团企业集聚化程度增强;2021年君亭酒店A股上市、2022年亚朵登陆纳斯达克,国内酒店集团资本化步伐加快;地产系酒店业主引领我国酒店资产证券化发展进程,拓展创新酒店融资渠道与模式;酒店资产交易市场异常火热,酒店行业供给持续出清,有人抛售、有人“接盘”,促进酒店资产重组……每一个切面、片段都或快或慢、或轻或重的推动我国酒店行业资产管理的发展演化,也在不断提醒我们“酒店资产管理的重要性与价值”。
那么,迈入“酒店资管时代”,我们会面临哪些变化,又需要做哪些准备?从单一维度的考量向“投-融-建-管-退”酒店全生命周期的关注转变。具体而言,酒店投资变化,摆脱对房地产的依赖,回归运营本质,“更加理性的初期投资和更灵活的后期退出”为越来越多投资人关注,市场亟需专业的酒店投资管理机构;酒店融资变化,流动性经营资金短缺一直是酒店经营者面临的普遍难题,酒店业亟待完善的融资渠道,酒店ABS、REITS等融资模式探索持续,充分利用财务金融工具释放酒店资产价值或成未来趋势;直面酒店资产交易难题,酒店资产价值的合理评估、酒店资产风险分析等需求将激增,酒店资产交易呼唤规范化、专业化的交易管理机构。
当前我国经济发展由量的扩张转向质的提高,酒店行业亦如此。在未来中国酒店业的发展和转型之中,酒店资产管理将会发挥着至关重要的作用。我们期待专业化的酒店资产管理机构、酒店融资新模式、酒店交易新创举等涌现问世,共同推动我国酒店行业迈入高质量发展阶段!
7
搜索

搜索