2025年1月5A级景区品牌传播力100强榜单
1月,以湖北、广东、江苏、浙江等为代表,各省纷纷启动春节文旅消费促进与惠民活动。
一、景区市场动态
1.政策盘点:喜迎春节,湖北、广东、江苏等多省推出文旅消费券、景区门票减免等优惠,以更好释放文旅消费活力
1月,以湖北、广东、江苏、浙江等为代表,各省纷纷启动春节文旅消费促进与惠民活动,如湖北发放总额1亿元的文旅惠民券、浙江推出文旅消费券及门票减免等200余项惠民举措等,以实实在在的惠民让利,激发和释放文旅消费活力。
同时,晋鲁豫三省六市推出景区门票互免优惠、内蒙古自治区87家国有A级景区“抱团出击”联合开展北京市居民免门票活动等跨区域文旅协作创新举措,利于实现“为游客带来实惠、为景区带来客流”的双赢目标,值得学习和借鉴。

2. 运营概况:全国多省文旅项目纷纷上新,丰富文旅产品供给;5A级景区依旧是2025春节假期旅游市场的接待主力之一,新晋5A级景区-成都天台山游客接待人数呈倍数增长
(1)新开业景区
据迈点研究院不完全统计,1月上新开业文旅景区项目19个,分布于广西、湖北等11个省份,其中以广东省新开业景区最为密集,共6个。2025年春节假期,“请到广东过大年”品牌出圈、新开业景区丰富供给等叠加效应凸显,全省接待游客8011.8万人次,同比增长5.3%;实现旅游收入745.3亿元,同比增长7.5%。

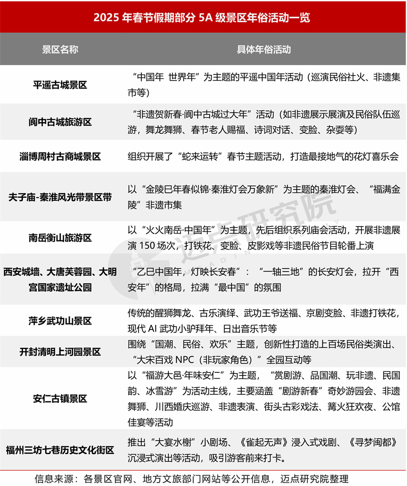
(2)春节假期部分5A级景区运营表现
作为“中国春节”申遗成功后的首个春节,2025年春节假期,文化游、古建古镇游、文博游、非遗游等成为热门选择。以平遥古城、阆中古城、大唐芙蓉园等为代表的5A级景区均开展系列年俗活动,让游客通过体验非遗民俗、观赏花灯、朗诵诗词等多种方式,深刻感受中国年味的浓厚氛围。
就游客流向和选择而言,5A级景区依然是春节文旅市场的接待主力之一,杭州西湖、南京夫子庙-秦淮河风光带、台州府城文化旅游区、湖州南浔古镇、福州三坊七巷、南岳衡山等为代表,其春节假期游客接待人数均超百万;与此同时,作为2024年末新晋级的5A级景区,成都天台山景区春节假期游客接待增长238.09%,彰显了其强大的吸引力、高关注度和活跃度。


二、百强榜单
以下是迈点研究院独家发布“2025年1月5A级景区品牌传播力(MBI)100强榜单”。1月,故宫博物院、颐和园、大同市云冈石窟、晋中市平遥古城景区、北京八达岭-慕田峪长城旅游区、拉萨布达拉宫景区、陕西西安大雁塔·大唐芙蓉园景区、南充市阆中古城旅游区、江西省南昌市滕王阁旅游区、乐山市峨眉山景区跻身榜单前十。作为首个“人类非遗版”春节,人文景观类、非遗文化类景区品牌传播力和影响力显著提升,本月TOP10景区中有9家均为人文景观类景区。
新晋榜单景区共计19家,分别为:河北省邯郸市广府古城景区、四川省阿坝藏族羌族自治州四姑娘山景区、无锡市鼋头渚景区、安徽省黄山市皖南古村落—西递宏村、敦化市六鼎山文化旅游区、广元市剑门蜀道剑门关旅游区、镇江市句容茅山景区、台州市神仙居景区、河南省洛阳栾川老君山·鸡冠洞旅游区、乐山市乐山大佛景区、陕西省西安市大明宫旅游景区、西安市华清池景区、济宁市曲阜明故城(三孔)旅游区、湖南省湘西土家族苗族自治州凤凰古城旅游区、广州市长隆旅游度假区、中卫市沙坡头旅游景区、苏州市同里古镇景区、烟台市蓬莱阁旅游区(三仙山-八仙过海)、河北省保定市白石山景区。

经迈点研究院监测,1月所有5A级景区的品牌指数均值为215.9,环比下降6.14%;100强5A级景区MBI品牌指数均值为305.07,环比下降11.16%。从数据可知,本月5A级景区的品牌指数环比呈现下降态势,主要原因在于“媒体指数”下滑较严重,各景区积极筹备与策划安排春节假期服务产品或活动,品牌宣发工作出现一定迟缓。

三、景区分布与细分榜单
1.5A级景区品牌类型分布
1)5A级景区类型分布
从百强榜单类型分布看,人文景观类占据53个席位,占比超半;其次是自然景观类,37家;现代娱乐和综合吸引类各4家、乡村田园类1家。从品牌指数来看,1月5A级景区各类型中品牌指数由高到低分别为现代娱乐类(330.16)、人文景观类(319.40)、自然景观类(290.38)、综合吸引类(257.19)、乡村田园类(242.87)。
根据细分类型品牌指数表现,本月前10分别为:文化演艺型、历史遗址型、特色街区型、海滨型、文化场馆型、宗教型、山岳型、主题公园型、湖泊型和小镇型。


2)5A级景区4个类型细分榜单

2.5A级景区品牌区域分布
1)5A级景区7个区域分布
1月百强景区区域分布,华东依然保持领先地位,占据37个席位。其次是西南、西北,分别占17家、16家。从品牌指数均值看,华北地区领衔(378.77),西南地区(307.64)紧随其后,主要得益于故宫博物院、颐和园、云冈石窟、布达拉宫、阆中古城等知名景区品牌带动。
具体到西南地区,受春晚西藏拉萨分会场热度利好影响,在世界文化遗产布达拉宫打卡“春晚同款”地标的网友数量明显增长,仅春节8天假期,布达拉宫景区共接待游客29549人,同比增长69%;2024年底,中国春节申遗成功,带动“中国春节文化之乡”阆中古城品牌优势扩大,据马蜂窝数据显示,2025年热度涨幅最快“年味儿小城”阆中古城跃升前4位。

从省份角度来看,1月百强景区品牌数量前十依次为:四川省(9)、江苏省(8)、江西省(8)、陕西省(7)、北京市(5)、河北省(5)、河南省(5)、山西省(5)、安徽省(5)、山东省(4);而从品牌指数均值看,西藏自治区(482.49)、北京市(482.12)和山西省(365.63)位列前三。

2)5A级景区7个区域细分榜单

四、品牌指数分析
总体来看,1月,5A级景区的点评指数和媒体指数持续领先,整体和TOP100点评指数分别为165.57(环比+0.02%,基本持平)和176.78(环比+0.73%);整体和TOP100媒体指数分别为31.9(环比-34.94%)和90.09(环比-36.02%);整体和TOP100搜索指数分别为3.48(环比+383.33%)和9.87(环比+344.59%);整体和TOP100运营指数分别为14.95(环比+1.36%)和28.34(环比+13.91%)。综上,本月4个细分维度指数,除媒体指数外,其余指数环比均呈增长态势。

1.搜索指数:泰山景区搜索指数88.63,位列各景区之首;颐和园、云冈石窟搜索指数环比增长10倍以上
1月,受元旦、春节假期影响,游客对各景区的搜索力度加大,“全国重点文物保护单位”、“5A级景区全名单”、“世界遗产”等成为搜索热词。本月5A级景区中搜索热度前十的分别是:泰安市泰山景区、颐和园、长白山景区、拉萨布达拉宫景区、湖南省湘西土家族苗族自治州凤凰古城旅游区、大同市云冈石窟、故宫博物院、乐山市峨眉山景区、晋中市平遥古城景区、安顺市黄果树大瀑布景区。其中,泰山景区“机器人帮助游客登山”新服务,使其在春节假期再次出圈;颐和园和云冈石窟人气旺盛、为游客热门打卡地,本月搜索指数环比增幅分别为1440%、1287.01%。

2.媒体指数:故宫博物院依然为媒体关注的顶流景区,西安大雁塔·大唐芙蓉园景区媒体指数环比增长约219%
1月,喜迎“元旦和春节”、首个“非遗版”春节,以文博场馆、文化古城、文物古建为代表的人文景观类景区深受媒体关注。本月5A级景区中媒体指数前十的分别是:故宫博物院、
大同市云冈石窟、晋中市平遥古城景区、颐和园、南充市阆中古城旅游区、北京八达岭-慕田峪长城旅游区、江西省南昌市滕王阁旅游区、拉萨布达拉宫景区、湖南省长沙市岳麓山·橘子洲旅游区、陕西西安大雁塔·大唐芙蓉园景区。其中,西安大雁塔·大唐芙蓉园景区本月媒体指数231.50,环比增幅高达218.69%,因其热闹的非遗集市、梦幻璀璨的长安灯会等成为中外宾客沉浸式体验传统中国年的优选之地。

3. 点评指数:上海东方明珠广播电视塔点评指数198.96,其OTA平台游客口碑评价较好
1月,从各大OTA平台的点评数量和点评均值来看,5A级景区整体口碑评价整体优于其他景区。本月5A级景区中点评指数前十的分别是:上海东方明珠广播电视塔、故宫博物院、上海野生动物园、西安市秦始皇兵马俑博物馆、无锡市灵山景区、扬州市瘦西湖风景区、无锡市鼋头渚景区、乐山市峨眉山景区、苏州园林(拙政园、虎丘山、留园)、常州环球恐龙城休闲旅游区。

4. 运营指数:上海野生动物园在互联网平台的运营表现优异,运营指数59.08
运营指数主要评价景区在互联网及移动互联网平台的传播与影响能力,具体渠道包括抖音、小红书、视频号等。本月5A级景区中运营指数前十的分别是:上海野生动物园、湖州市南浔古镇景区、故宫博物院、常州环球恐龙城休闲旅游区、黄山市黄山风景区、金华市东阳横店影视城景区、洛阳市龙门石窟景区、浙江省嘉兴市西塘古镇旅游景区、嘉兴市桐乡乌镇古镇旅游区、西安市华清池景区。1月,上海野生动物园开展或发布限定盖章、打卡特色动物主题冰雕、春节早鸟票预订优惠、春节各剧场演出活动、“蛇年看展”、园区限定盲盒发售等系列活动与主题事件,吸引广大亲子游客群体、年轻情侣群体等前往游玩体验。

五、榜单数据说明
“2025年1月5A级景区品牌传播力100强榜单”数据来源于迈点品牌指数MBI,根据1月迈点品牌指数MBI的358家景区数据汇总统计而成。具体说明如下:
1.迈点品牌指数 MBI(景区品牌部分)说明
迈点品牌指数 MBI(景区乐园品牌部分)主要从搜索指数、点评指数、运营指数、媒体指数 4个维度分析品牌在互联网和移动互联网的传播力。这是迈点研究院自主开发的“迈点品牌指数监测系统” Meadin Brand Index Monitoring System(MBIMS)提供的一项免费数据分析服务。
计算公式:MBI=a*SI+b*CI+c*OI+d*MI
注:MBI,指某品牌的迈点品牌指数MBI数据;a、b、c、d,指系统中的加权系数;SI(search Index),指搜索指数;CI(Comment Index),指点评指数;OI(OperationIndex),指运营指数;MI(Media Index),指媒体指数。注意:企业或个人可参照品牌指数数据对品牌发展进行监测和预测,但迈点品牌指数 MBI不能与其品牌发展完全等同。
(1)搜索指数(SI):一段时期内,品牌关键词在主流搜索引擎中用户正面搜索频次的加权和,具体渠道包括百度指数、巨量算数、360趋势等。
(2)点评指数(CI):一段时期内,用户对于该品牌在各大OTA网站的点评累计情况,具体渠道包括携程、去哪儿、美团、大众点评、同程、飞猪、途牛、马蜂窝等。
(3)运营指数(OI):一段时期内,该品牌在互联网和移动互联网的用户运营情况,具体渠道包括抖音、快手、小红书、视频号等。
(4)媒体指数(MI):一段时期内,主流媒体、大众媒体、行业媒体和自媒体中与品牌关键词相关的正面新闻数量,具体渠道包括人民日报、新华社、央视网、腾讯、新浪、网易、搜狐、凤凰、迈点、中国旅游报、微信、微博等。
2. 统计时间:2025年1月1日 –1月31日
3. 监测范围:国内5A级景区
关于迈点研究院
迈点研究院成立于2009年,是聚焦文旅与地产研究咨询的大数据中心。
迈点研究院长期致力于文旅和地产大数据分析平台建设,用“数据生产力”改变认知、提升企业效能,为寻求进入与扩大文旅与地产业务的企业与公共机构,提供基于情报+数据+服务的多元化大数据解决方案。化“数”为“据”,辅助企业制定重大决策,识别投资风险。
迈点研究院率先深入文旅与地产相关品牌资产研究,将无形的品牌资产通过有形的数据维度呈现,创新开发了品牌动态数据监测系统MBI(迈点品牌指数)、MCI(迈点竞争力指数)、MVI(迈点短视频传播力指数),被誉为“行业福布斯”榜单,并以此为依据,为需要科学规划项目资源配置的客户,提供战略、运营、组织的咨询服务,提高项目空间资产价值,提升项目运营定价权与收益,稳健财务增长;同时,迈点研究院积极参与公共政策咨询和公共事业建设,是国内聚焦文旅与地产领域战略、运营、组织以及兼并购方面的专业咨询机构。
2009年07月15日,迈点研究院首份报告对外发布;
2011年11月01日,迈点品牌指数MBI正式上线;
2013年11月27日,首份年度酒店品牌白皮书发布;
2014年12月01日,迈点竞争力指数MCI重磅上线;;
2015年07月01日,文旅产业链品牌价值评估系统发布;
2016年02月01日,住房租赁、物业、商办品牌价值评估模型亮相;
2016年11月20日,携手TalkingData打造产业大数据运营平台;
2016年11月21日,携手人民在线打造消费舆情大数据平台;
2018年07月26日,携手品牌中国战略规划院打造品牌生态系统;
2018年11月01日,景区、文旅集团品牌评估模型亮相;
2019年01月11日,住房租赁品牌蓝皮书入围“2018年版皮书综合评价TOP100”;
2020年07月15日,酒店行业首本品牌蓝皮书社会科学文献出版社出版发行;
2022年02月14日,迈点短视频传播力指数MVI重磅上线;
2022年07月03日,餐饮业品牌评估系统发布。
2024年06月27日,县域文旅融合榜单正式发布。
经过十余年的互联网大数据沉淀,迈点研究院建立了完整的文旅和地产大数据平台库,涵盖投资开发、品牌建设、运营管理、客群营销等多个版块;覆盖超6000家旅游住宿品牌、900000家城市单体酒店、50000家餐饮品牌、100000家景区乐园品牌、1000家文旅集团品牌、2000家住房租赁品牌、2000家商业办公品牌、1000家物业品牌以及30000家上下游产业链服务商品牌等……
联系我们
邮箱:res@meadin.com
电话:0571-87672164
企业微信:

0
搜索

搜索