2025年6月5A级景区品牌传播力100强榜单
据迈点研究院不完全统计,6月新开业文旅景区项目21个,环比增长31.25%。
一、景区市场动态
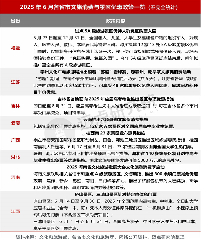
1.文旅景区促消费政策
2025年6月,据不完全统计,福建、江苏、吉林等8省相继推出文旅优惠、景区免票系列政策。整体呈现以下三个特征:一是客群聚焦。精准覆盖学生(借考试季、暑期推准考证 / 毕业证免票)、特殊群体(福建涵盖多类,江西拓展考生范围)。借考试季、暑期节点,锁定学生客群,契合其旅游需求,吸引年轻消费群体。二是模式创新。“文旅+赛事”,江苏泰州借“苏超”赛事,为观赛观众、客城居民提供景区免票、消费优惠,激活赛事溢出效应,打造“体育+旅游”消费场景。三是机制探索。福建省针对老人、学生、残疾人等特定客群,推出5A景区“免证购票、免证入园”试点工作,后期拟推广全省所有A级景区,刺激短期消费的同时,亦为景区长效升级积累经验,助力服务迭代与降本增效。

2.景区运营:亲子、水上游乐、夜游等类型景区集中开业,精准契合市场需求
据迈点研究院不完全统计,6月新开业文旅景区项目21个,环比增长31.25%。6月迎来国际儿童节,六一当天,江西吉安欢乐世界(亲子乐园)、上海上影泡泡米益智乐园、新疆乌鲁木齐水上乐园・欢乐世界二期“童话小镇”、广东顺德北滘体育(儿童)公园集中开业,契合儿童节亲子游乐需求,瞄准家庭客群,借节日热度吸引亲子家庭,抢占儿童市场。
同时,临近暑期旅游旺季,以湖北襄阳(华侨城奇幻度假区海洋探索娱水公园·奇梦海滩)与武汉(开元森泊度假乐园)、贵州赤水(恐龙岛水上乐园)、山东青岛(东方伊甸园)等为代表各地加快水上游乐、水主题项目供给与前瞻布局,可承接暑期避暑玩水客流。此外,暑期游客夜游需求高,苏州“姑苏夜画”水上夜游、巴中沉浸式山水夜游演艺《新・梦境光雾山》等项目开业,利于丰富夜游产品,延长消费时间,提升景区吸引力。

二、百强榜单
以下是迈点研究院独家发布“2025年6月5A级景区品牌传播力(MBI)100强榜单”。6月,故宫博物院、拉萨布达拉宫景区、颐和园、大同市云冈石窟、杭州市西湖风景名胜区、湖南省长沙市岳麓山·橘子洲旅游区、晋中市平遥古城景区、安顺市黄果树大瀑布景区、重庆大足石刻景区、苏州园林(拙政园、虎丘山、留园)位列榜单前十。本月百强景区中,有39家排名环比上升、41家排名环比下降、2家保持不变、18家新上榜。
6月,18家新晋百强景区分别为:海南槟榔谷黎苗文化旅游区、湘西州矮寨·十八洞·德夯大峡谷景区、四川省阿坝州黄龙景区、天津古文化街旅游区(津门故里)、拉萨市大昭寺、山东省沂蒙山旅游区、平凉市崆峒山风景名胜区、四川省甘孜州海螺沟景区、辽宁省盘锦市红海滩风景廊道景区、酉阳桃花源旅游景区、重庆市南川金佛山、丽江市玉龙雪山景区、西安市华清池景区、洛阳市龙潭大峡谷景区、桂林市漓江景区、甘肃省张掖市七彩丹霞景区、无锡市灵山景区、湖南省湘西土家族苗族自治州凤凰古城旅游区。其中,排名跃升显著的为平凉市崆峒山风景名胜区(环比上升185名次)、海南槟榔谷黎苗文化旅游区(环比上升126名次)。本月,2025“我们的中国梦——文化进万家”市州巡演走进崆峒山、“与辉同行阅山河”甘肃行直播崆峒山景区等活动大幅提升景区的品牌传播力度。

经迈点研究院监测,6月所有5A级景区的品牌指数均值为226.66,环比下降4.26%;100强5A级景区MBI品牌指数均值为322.46,环比下降8.99%。相对5月(五一叠加端午假期、中国旅游日等)而言,本月各景区的宣传推广活动力度有所减弱、高温及多雨气候影响游客出游计划等,导致5A景区品牌指数环比出现一定下滑。后续可强化与创新特色活动策划,借线上营销持续触达游客,同时优化游览体验,稳定品牌热度。

三、景区分布与细分榜单
1.5A级景区品牌类型分布
1)5A级景区类型分布
从百强景区中各类型景区数量与指数值综合分析:人文景观类(49个,指数346.99)数量和指数均值同步领先,凭借文化底蕴与特色活动(如6月迎来“文化和自然遗产日”、各大人文非遗体验与活动密集),在暑期前延续热度;自然景观类(43个,指数299.77),受高温多雨影响,虽借“避暑生态游”吸引客群,但部分户外体验受限拉低指数;现代娱乐类景区品牌数量4个、指数均值325.41,依托主题活动(如沉浸式演艺)精准锁定年轻客群,小众却爆发力强;综合吸引类景区品牌数量4个、 指数均值263.06,因需平衡多元体验,在市场聚焦细分场景时,协同效应暂未凸显。整体来看,6月,人文、现代娱乐类借主题运营领跑,自然景观类受气候制约,综合类需强化体验协同,反映出5A景区需紧扣客群需求、适配季节特点做精内容运营。

2025年6月,百强5A级景区细分类型品牌指数呈现多元格局。历史遗址型景区以 387.57的指数领跑,借文化遗产保护成果展示、考古新发现解读等热点,成为文化溯源游的核心吸引;主题公园型景区紧随其后,品牌指数355.21,依托暑期档IP主题活动、亲子互动体验升级,贴合家庭游、年轻客群需求;文化演艺型景区(341.80)通过沉浸式演出、夜游演艺节目,抓住夜间文旅消费热潮。湖泊型(328.12)、度假村型(319.22)景区则凭借避暑资源、休闲度假产品,呼应夏季清凉游趋势;而山岳型、海滨型等景区,受6月部分地区天气及客群分流影响,指数相对靠后。反映出本月文旅市场围绕文化体验深化、夏季避暑休闲、夜间消费拓展等热点,驱动不同细分景区差异化发展,特色内容运营与市场需求适配度,成为影响品牌指数的关键。

2)5A级景区4个类型细分榜单

2.5A级景区品牌区域分布
1)5A级景区7个区域分布
2025年6月,百强5A景区区域表现差异显著:华东区域36个品牌,借长三角文旅融合及国际交流活动,景区热度较高;西南19个品牌、指数均值342.87,靠民俗节庆、川渝消费补贴等利好,承接避暑、民族文化客群;华北13个品牌,借暑期研学热潮、京津冀旅游景区联票、历史文化底蕴深厚等,指数均值以390.01领跑,成文化体验高地;西北13个品牌、指数均值280.41,受地域条件掣肘,景区品牌宣传力度待提升;华中9个品牌、指数均值280.41,以屈原文化、文旅消费季等拉升景区品牌活跃度;华南7个品牌、指数均值297.16,靠滨海度假、大湾区协作,锁定夏季康养游客;东北3个品牌、指数均值268.42,借文体旅融合、夏季避暑旅游(如2025年黑龙江省夏季避暑旅游“百日行动”)等,撬动区域特色游。各区域以政策为支点、热点为抓手,驱动 5A 景区差异化突围,政策适配度与热点运营力,成为区域文旅破局关键。

2)5A级景区7个区域细分榜单

四、品牌指数分析
细分维度指数情况:总体来看,6月,全国所有5A级景区点评和运营细分指数环比均有不同程度的下降,其中以媒体指数降幅较高(-19.91%);百强5A级景区层面,除运营指数外,其余三个指数环比均呈现下滑,点评指数(-0.08%)、媒体指数(-24.22%)、搜索指数(-5.31%)。

1.搜索指数TOP10
6月,5A级景区中搜索热度前十的分别是:泰安市泰山景区、颐和园、拉萨布达拉宫景区、长白山景区、故宫博物院、乐山市峨眉山景区、湖南省湘西土家族苗族自治州凤凰古城旅游区、安顺市黄果树大瀑布景区、晋中市平遥古城景区、四川省阿坝藏族羌族自治州四姑娘山景区。其中,长白山景区搜索指数环比增幅最高,上升20.63%。据长白山保护区管委会数据,2025年6月,长白山主景区共接待游客35.68万人次,同比增长4.5%;截至2025年6月30日,长白山主景区共接待游客103.66万人次。

2.媒体指数TOP10
6月,5A级景区中媒体指数前十的分别是:故宫博物院、杭州市西湖风景名胜区、湖南省长沙市岳麓山·橘子洲旅游区、拉萨布达拉宫景区、重庆大足石刻景区、大同市云冈石窟、颐和园、晋中市平遥古城景区、安顺市黄果树大瀑布景区、南充市阆中古城旅游区。其中,南充市阆中古城旅游区本月环比增幅最高,约为64%。6月,2025年“万千气象看四川”第二季度主题采访组走进南充市阆中古城活动、2025阆中古城第七届嘉陵江龙舟赛等受到四川日报、四川省人民政府、南充日报等官方媒体的关注与报道。

3.点评指数TOP10
6月,5A级景区中点评指数前十的分别是:上海东方明珠广播电视塔、故宫博物院、上海野生动物园、西安市秦始皇兵马俑博物馆、扬州市瘦西湖风景区、无锡市灵山景区、无锡市鼋头渚景区、苏州园林(拙政园、虎丘山、留园)、乐山市峨眉山景区、武汉市黄鹤楼公园。总体与5月基本一致,前十景区环比均有小幅增长,增幅相对较大的为苏州园林(拙政园、虎丘山、留园)(+0.06%)和武汉黄鹤楼公园(+0.06%)。

4. 运营指数TOP10
6月,5A级景区中运营指数前十的分别是:台州市神仙居景区、上海野生动物园、金华市东阳横店影视城景区、桂林市漓江景区、新疆天山天池风景名胜区、福建省莆田市湄洲岛妈祖文化旅游区、常州环球恐龙城休闲旅游区、河南开封清明上河园、浙江省台州市台州府城文化旅游区、河南洛阳白云山景区。其中,台州市神仙居景区运营指数值(60.4)与环比(+2.27%)均处于领先,以小红书平台为例,“浙江神仙居景区”话题浏览量57.8万,游客对景区的“无痛爬山”、亲子度假等好评度较高。

五、榜单数据说明
“2025年6月5A级景区品牌传播力100强榜单”数据来源于迈点品牌指数MBI,根据6月迈点品牌指数MBI的359家景区数据汇总统计而成。具体说明如下:
1.迈点品牌指数 MBI(景区品牌部分)说明
迈点品牌指数 MBI(景区乐园品牌部分)主要从搜索指数、点评指数、运营指数、媒体指数 4个维度分析品牌在互联网和移动互联网的传播力。这是迈点研究院自主开发的“迈点品牌指数监测系统” Meadin Brand Index Monitoring System(MBIMS)提供的一项免费数据分析服务。
计算公式:MBI=a*SI+b*CI+c*OI+d*MI
注:MBI,指某品牌的迈点品牌指数MBI数据;a、b、c、d,指系统中的加权系数;SI(search Index),指搜索指数;CI(Comment Index),指点评指数;OI(OperationIndex),指运营指数;MI(Media Index),指媒体指数。注意:企业或个人可参照品牌指数数据对品牌发展进行监测和预测,但迈点品牌指数 MBI不能与其品牌发展完全等同。
(1)搜索指数(SI):一段时期内,品牌关键词在主流搜索引擎中用户正面搜索频次的加权和,具体渠道包括百度指数、巨量算数、360趋势等。
(2)点评指数(CI):一段时期内,用户对于该品牌在各大OTA网站的点评累计情况,具体渠道包括携程、去哪儿、美团、大众点评、同程、飞猪、途牛、马蜂窝等。
(3)运营指数(OI):一段时期内,该品牌在互联网和移动互联网的用户运营情况,具体渠道包括抖音、快手、小红书、视频号等。
(4)媒体指数(MI):一段时期内,主流媒体、大众媒体、行业媒体和自媒体中与品牌关键词相关的正面新闻数量,具体渠道包括人民日报、新华社、央视网、腾讯、新浪、网易、搜狐、凤凰、迈点、中国旅游报、微信、微博等。
2. 统计时间:2025年6月1日 –6月30日
3. 监测范围:国内5A级景区
关于迈点研究院
迈点研究院成立于2009年,是聚焦文旅与地产研究咨询的大数据中心。
迈点研究院长期致力于文旅和地产大数据分析平台建设,用“数据生产力”改变认知、提升企业效能,为寻求进入与扩大文旅与地产业务的企业与公共机构,提供基于情报+数据+服务的多元化大数据解决方案。化“数”为“据”,辅助企业制定重大决策,识别投资风险。
迈点研究院率先深入文旅与地产相关品牌资产研究,将无形的品牌资产通过有形的数据维度呈现,创新开发了品牌动态数据监测系统MBI(迈点品牌指数)、MCI(迈点竞争力指数)、MVI(迈点短视频传播力指数),被誉为“行业福布斯”榜单,并以此为依据,为需要科学规划项目资源配置的客户,提供战略、运营、组织的咨询服务,提高项目空间资产价值,提升项目运营定价权与收益,稳健财务增长;同时,迈点研究院积极参与公共政策咨询和公共事业建设,是国内聚焦文旅与地产领域战略、运营、组织以及兼并购方面的专业咨询机构。
2009年07月15日,迈点研究院首份报告对外发布;
2011年11月01日,迈点品牌指数MBI正式上线;
2013年11月27日,首份年度酒店品牌白皮书发布;
2014年12月01日,迈点竞争力指数MCI重磅上线;;
2015年07月01日,文旅产业链品牌价值评估系统发布;
2016年02月01日,住房租赁、物业、商办品牌价值评估模型亮相;
2016年11月20日,携手TalkingData打造产业大数据运营平台;
2016年11月21日,携手人民在线打造消费舆情大数据平台;
2018年07月26日,携手品牌中国战略规划院打造品牌生态系统;
2018年11月01日,景区、文旅集团品牌评估模型亮相;
2019年01月11日,住房租赁品牌蓝皮书入围“2018年版皮书综合评价TOP100”;
2020年07月15日,酒店行业首本品牌蓝皮书社会科学文献出版社出版发行;
2022年02月14日,迈点短视频传播力指数MVI重磅上线;
2022年07月03日,餐饮业品牌评估系统发布。
2024年06月27日,县域文旅融合榜单正式发布。
经过十余年的互联网大数据沉淀,迈点研究院建立了完整的文旅和地产大数据平台库,涵盖投资开发、品牌建设、运营管理、客群营销等多个版块;覆盖超6000家旅游住宿品牌、900000家城市单体酒店、50000家餐饮品牌、100000家景区乐园品牌、1000家文旅集团品牌、2000家住房租赁品牌、2000家商业办公品牌、1000家物业品牌以及30000家上下游产业链服务商品牌等……
联系我们
邮箱:res@meadin.com
电话:0571-87672164
企业微信:

0
搜索

搜索