2026年3月4A级景区品牌传播力200强榜单
3月,文旅景区市场初见回暖,华北地区品牌均值超越华中地区,登顶全国4A级景区区域分布榜单。
一、景区市场动态
1、政策盘点
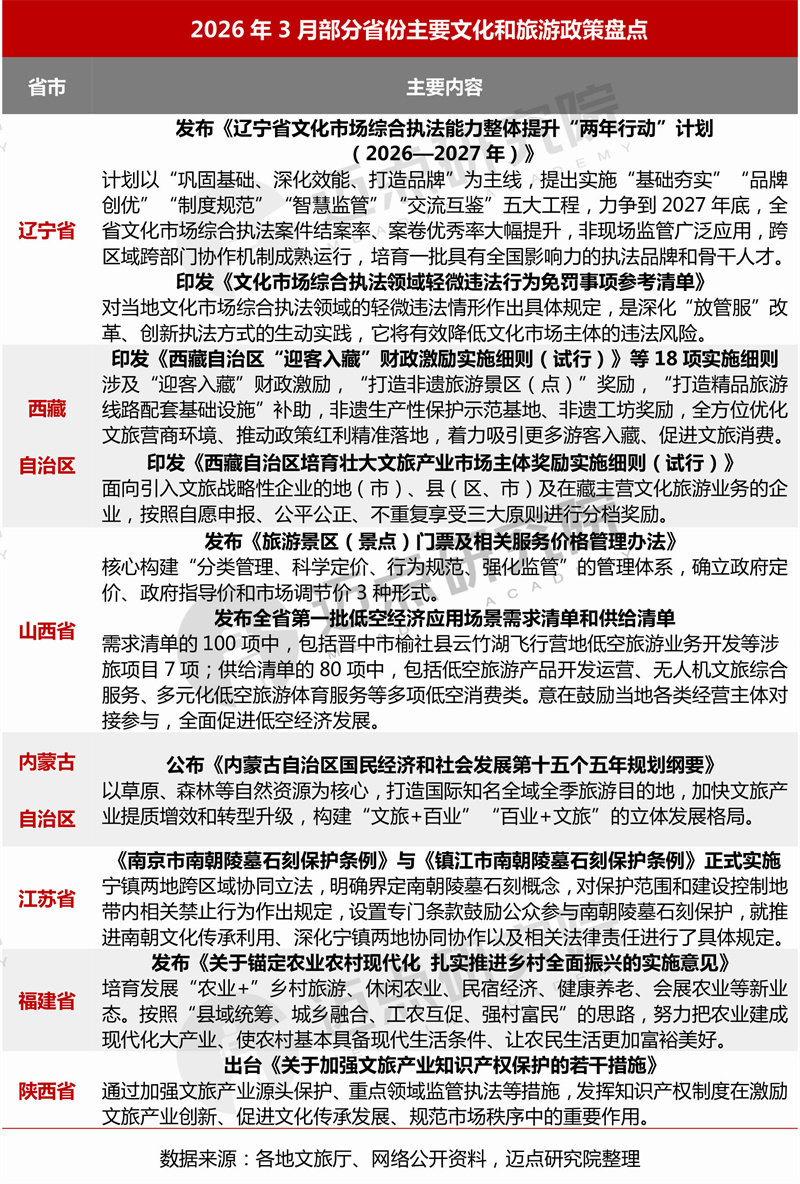
2026年3月,各地紧扣文旅高质量发展主线,构建覆盖顶层引导、执法监管、支撑保障的全链条文旅产业治理体系。内蒙古自治区发布“十五五”规划纲要,从顶层布局“文旅+百业”的立体文旅发展格局;福建省锚定农业农村现代化发展目标,计划以文旅新业态助力现代乡村建设。辽宁省针对文化市场综合执法能力提升发布“两年行动”计划及免罚事项清单,借制度规范筑牢文旅市场底线。江苏宁镇两地协同立法保护南朝陵墓石刻、陕西聚焦文旅产业知识产权保护,进一步体现了各地对于当地文旅资源保护在顶层设计上的完善与深化。
总体来看,在文旅深度融合持续推进的时代背景下,各地文旅部门不断健全产业治理体系,着力擘画文化强国、旅游强国建设的宏伟蓝图。

2、新增4A级景区
3月,福建省新增4家4A级景区,分布于漳州市、莆田市、南平市,分别是闽南海滨、闽中生态、闽北文化的代表性城市。景区类型呈现“自然+人文”双轮驱动的鲜明布局,覆盖海滨景观、田园侨乡、生态亲水、古闽文化四个方向。

3、4A级景区动态
3月,春节节庆氛围余温尚在,元宵节、三八妇女节、植树节等节日接踵而至,各大4A级景区紧抓春季热点,布局特定场景的专属优惠活动,主要呈现出紧扣时令特点,精准客群分层的特点:以崇武古城、济南野生动物世界、鄂尔多斯野生动物园、济南植物园为代表的景区围绕元宵节、植树节、三八妇女节、赏花踏青等本月关键节点策划时令活动,精准匹配春日广大游客出游需求;鄱阳湖国家湿地公园等景区推出春季惠民举措,通过免票激活春季文旅市场,成为拉动客流的核心手段。同时,本月北京欢乐谷、上海欢乐谷、武汉市华侨欢乐谷等主题公园景区2026国潮文化节正式启幕,热门IP的生动演绎与场景互动让春季游玩更添几分乐趣。

二、月度200强榜单
以下是迈点研究院独家发布的“2026年3月4A级景区品牌传播力200强榜单”。本月,万岁山武侠城、应县木塔景区、忻府区忻州古城、国家植物园、上海博物馆、上海豫园、成都大熊猫繁育研究基地、四川广汉三星堆博物馆、武汉市华侨欢乐谷、武汉中国科学院武汉植物园进入榜单前十。200强榜单中,共有88个品牌排名环比上升,73个品牌排名环比下降,6个品牌排名保持不变,33个新入榜品牌。

3月,所有4A级景区品牌指数为125.31,环比下降8.02%,同比下降9.51%;其中200强4A级景区品牌指数为234.43,环比略升0.87%,同比下降7.81%。相较上月春节旺季,本月4A级景区主要承接本地或错峰出行的春季踏青休闲游客,指数存在一定程度下降。但是其中200强指数相较上月呈现出上升趋势,虽幅度较小,却充分体现出在各大景区积极布局春季产品的环境下,文旅消费市场回暖的良好态势。

三、景区分布与细分榜单
1、景区类型分布与细分榜单
(1)景区类型分布
从品牌上榜数量来看,人文景观类景区88家,占比44%,环比减少2家;现代娱乐类景区58家,环比减少2家;自然景观类42家,环比增加3家;乡村田园类上榜7家、综合吸引类上榜数量5 家,二者合计占比6%。
品牌指数表现,现代娱乐类景区领跑,系位列品牌指数第一的万岁山武侠城强势带动;人文景观类景区品牌指数位于第二,其中值得一提的是,榜单第二名——应县木塔景区本月排名上升55名,长期以来大众对于其修缮拆改的高度关注及讨论、本月应县白雪装点木塔檐角斗拱的特有景观让这座千年斜塔再度成为焦点,此次的优秀成绩更加体现了国人对于古老华夏文明存续的温柔期许;乡村田园类位于第三,环比上升4.12%;自然景观类及综合吸引类景区指数表现不足230,其中综合吸引类景区存在小幅下滑(-0.07%)。

细分类型景区中,主题公园型景区47家,环比增加3家,科普型景区42家,环比增加1家,二者合计89家,占比44.5%;其次为历史遗址型、山岳型、度假(村)型、山水型、文化园型,均在10家以上,共计69家,与上月保持一致;文化演艺型景区9家;其余类型则均在5家及以下。
本月细分类型景区品牌指数表现:特色街区型景区位列第一,品牌指数285.80,以苏州市七里山塘景区作为唯一上榜景区并位居第13位的优异表现,形成显著带动效应;同样凭借单一优势载体支撑的细分类型景区为以南澳岛(27名)为组成的海滨型景区,指数表现为258.95,位列细分类型榜第三名。本月新增上榜湿地型景区,受春季时令因素驱动,湿地型等自然景观类景区游览价值持续提升,推动市场热度上升;相应的,纪念地型、文化场馆型上榜景区在本月存在缩减。

(2)景区类型细分榜单

2、景区区域分布与细分榜单
(1)景区区域分布
从七大区域上榜4A级景区TOP200格局来看,华东地区数量最多,占69席,环比增加5席;其次是华北和西南地区,分别为32席(环比保持稳定)、28席(环比减少6席);再次为华中和华南地区,分别占26席、23席,各增加1席;西北地区12家,环比新增1席;东北地区10家。
品牌指数层面,除华东地区、西北地区外,皆存在不同程度的环比上升。华北地区本月以245.17的指数成绩表现领先华中地区,领跑4A级景区区域分布队伍,应县木塔景区、忻府区忻州古城、国家植物园等优质景区跻身榜单前列,形成龙头拉动效应;西南地区指数表现为240.26,环比上升3.50%,为七大区域中涨幅最高,呈现出多元业态并存、核心单点拉动增长的特征;西北地区排名落至第六位(环比下降两名),除陕西历史博物馆、西夏陵、西宁市体育公园外,上榜景区皆位于榜单中尾部,对整体均值产生一定程度拖拽。

从景区省份分布数量来看,江苏省上榜22家,环比增加6家,位于省份榜单头部;广东省位列第二,上榜数量19家,环比增加2家;山东省上榜17家,与上月持平;四川省、北京市、河南省、浙江省、山西省5个省份上榜10家及以上;其余20个省份数量分布集中在1-10家区间,整体呈均匀分布态势。
从各省份4A级景区品牌指数分析,宁夏回族自治区凭借西夏陵这一优质品牌在本月仍处于榜首之位;其次为贵州省,指数均值为261.60,环比上升11.88%,涨幅显著,其表现依赖于肇兴侗寨(17位)、西江千户苗寨(19位)两大景区的带动,可见近年来贵州省对于苗族、侗族等民族文化及特色在地文化的活化保护与深度挖掘成效显著,依托文旅融合系统施策,有效实现了文化资源对旅游市场的激活与价值转化。

(2)景区区域细分榜单

四、榜单数据说明
“2026年3月4A级景区品牌传播力200强榜单”数据来源于迈点品牌指数MBI,根据迈点品牌指数MBI的4832家景区数据汇总统计而成。具体说明如下:
1.迈点品牌指数 MBI(景区品牌部分)说明
迈点品牌指数 MBI(景区乐园品牌部分)主要从搜索指数、点评指数、运营指数、媒体指数 4个维度分析品牌在互联网和移动互联网的传播力。这是迈点研究院自主开发的“迈点品牌指数监测系统” Meadin Brand Index Monitoring System(MBIMS)提供的一项免费数据分析服务。
计算公式:MBI=a*SI+b*CI+c*OI+d*MI
注:MBI,指某品牌的迈点品牌指数MBI数据;a、b、c、d,指系统中的加权系数;SI(search Index),指搜索指数;CI(Comment Index),指点评指数;OI(OperationIndex),指运营指数;MI(Media Index),指媒体指数。
注意:企业或个人可参照品牌指数数据对品牌发展进行监测和预测,但迈点品牌指数 MBI不能与其品牌发展完全等同。
(1)搜索指数(SI):一段时期内,品牌关键词在主流搜索引擎中用户正面搜索频次的加权和,具体渠道包括百度指数、抖音指数、360趋势等。
(2)点评指数(CI):一段时期内,用户对于该品牌在各大OTA网站的点评累计情况,具体渠道包括携程、去哪儿、美团、大众点评、同程、飞猪、途牛、马蜂窝等。
(3)运营指数(OI):一段时期内,该品牌在互联网和移动互联网的用户运营情况,具体渠道包括抖音、快手、小红书、视频号等。
(4)媒体指数(MI):一段时期内,主流媒体、大众媒体、行业媒体和自媒体中与品牌关键词相关的正面新闻数量,具体渠道包括人民日报、新华社、央视网、腾讯、新浪、网易、搜狐、凤凰、迈点、中国旅游报、微信、微博等。
2. 统计时间:2026年3月1日 – 3月31日
3. 监测范围:国内4A级景区
关于迈点研究院
迈点研究院成立于2009年,是聚焦文旅与地产研究咨询的大数据中心。
迈点研究院长期致力于文旅和地产大数据分析平台建设,用“数据生产力”改变认知、提升企业效能,为寻求进入与扩大文旅与地产业务的企业与公共机构,提供基于情报+数据+服务的多元化大数据解决方案。化“数”为“据”,辅助企业制定重大决策,识别投资风险。
迈点研究院率先深入文旅与地产相关品牌资产研究,将无形的品牌资产通过有形的数据维度呈现,创新开发了品牌动态数据监测系统MBI(迈点品牌指数)、MCI(迈点竞争力指数)、MVI(迈点短视频传播力指数),被誉为“行业福布斯”榜单,并以此为依据,为需要科学规划项目资源配置的客户,提供战略、运营、组织的咨询服务,提高项目空间资产价值,提升项目运营定价权与收益,稳健财务增长;同时,迈点研究院积极参与公共政策咨询和公共事业建设,是国内聚焦文旅与地产领域战略、运营、组织以及兼并购方面的专业咨询机构。
2009年07月15日,迈点研究院首份报告对外发布;
2011年11月01日,迈点品牌指数MBI正式上线;
2013年11月27日,首份年度酒店品牌白皮书发布;
2014年12月01日,迈点竞争力指数MCI重磅上线;
2015年07月01日,文旅产业链品牌价值评估系统发布;
2016年02月01日,住房租赁、物业、商办品牌价值评估模型亮相;
2016年11月20日,携手TalkingData打造产业大数据运营平台;
2016年11月21日,携手人民在线打造消费舆情大数据平台;
2018年07月26日,携手品牌中国战略规划院打造品牌生态系统;
2018年11月01日,景区、文旅集团品牌评估模型亮相;
2019年01月11日,住房租赁品牌蓝皮书入围“2018年版皮书综合评价TOP100”;
2020年07月15日,酒店行业首本品牌蓝皮书社会科学文献出版社出版发行;
2022年02月14日,迈点短视频传播力指数MVI重磅上线;
2022年07月03日,餐饮业品牌评估系统发布;
2026年01月31日,县域旅游传播力指数榜单正式发布。
经过十余年的互联网大数据沉淀,迈点研究院建立了完整的文旅和地产大数据平台库,涵盖投资开发、品牌建设、运营管理、客群营销等多个版块;覆盖超6000家旅游住宿品牌、900000家城市单体酒店、50000家餐饮品牌、100000家景区乐园品牌、1000家文旅集团品牌、2000家住房租赁品牌、2000家商业办公品牌、1000家物业品牌以及30000家上下游产业链服务商品牌等……
联系我们
邮箱:res@meadin.com
电话:0571-87672164
企业微信:

0
搜索

搜索