泰国“抢救”入境游,跨境游的曙光?
千疮百孔的跨境游如何重启?
文旅部暂不恢复出入境团队旅游及“机票+酒店”业务的通知、第二波疫情隐患下多国家或地区收紧防控措施,让跨境游继续蒙上阴影。
但有的地方确实等不及了了。
10月26日,一架搭载两百多名游客的航班由广州飞往泰国曼谷。据媒体报道,该航班上除了中资企业复工复产人员以及赴泰留学、医疗、探亲旅客外,也包括自10月20日以来第二批持特殊旅游签证(special tourist visa,以下简称为“STV”)前往泰国的游客。
10月1日,泰国针对外国游客推出的STV正式开始施行,旨在为外国人提供一份长期居留签证,到2021年9月30日截止。据了解,STV单次签证办理允许在泰国停留90天,可以续签两次,即一次入境最长可以在泰国境内旅游270天。
疫情下,作为泰国经济支柱之一的旅游业损失惨重。今年4月份以来,泰国入境游客接待量几乎为零,大部分景点被迫关闭,失业人数大幅上升。这是对入境游高度依赖的目的地难免“苦果”。
STV作为泰国尝试重启入境游的重要举措,能成为“突破口”吗?以及能否给跨境游带来更多的“曙光”?
由热门目的地到“冰点”区域
阳光、海滩、美食和低廉的物价,让泰国长期位居全球旅游热门目的地排行榜前列。比如国内的大爷大妈、小镇青年在追求“高品质”的旅游体验时,泰国也成为其中目标目的地之一,也就是说随着下沉市场兴起,泰国入境游照理会有进一步扩充的客群市场。
官方数据显示,2019年,泰国总共接待外籍游客约3980万人次,带来了1.93万亿泰铢(约合4400亿元人民币)的旅游收入,约占泰国国内生产总值的12%。加上非直接贡献,旅游业占泰国GDP比重实际更高。
受疫情影响,泰国自今年4月起关闭边境,禁止国际客运航班入境。泰国接待入境游客数量随即陡降,泰国旅游与体育部公布的数据显示,今年前三季度泰国接待入境游客数量为669万人次,同比下跌77.3%;入境游客带来的旅游收入仅3320亿泰铢,同比减少了77%。受疫情影响,泰国曾预测2020年GDP将萎缩8.5%。
边境关闭影响的不止旅游收入,还有大批从业人员。“现在泰国很多景点都关闭了,没有游客进来,很多人都失业了”,一泰国当地知情人士告诉执惠。作为劳动密集型服务产业,旅游业是受疫情冲击最大的产业之一,失去了客源,不少从业者被迫关店。
关闭国际旅行通道后,泰国在刺激国内旅游消费方面动作频繁。6月,泰国批准了一项名为“泰人游泰”的国内旅游刺激计划,预算为224亿泰铢(约合51亿元人民币);8月,补贴力度再次加大,从每位旅客享受5晚酒店住宿40%折扣提高到10晚,航班补贴从每人1000泰铢(约合220元人民币)翻倍为2000泰铢。此外,泰国官方还推出了“我们一起旅行”刺激计划,泰国高层还曾表示考虑增加更多假期以刺激国内旅游。政策密集出台,以刺激身处水深火热中的泰国旅游业。
然而,上述举措的效果并不显著。公开信息显示,“我们一起旅行”计划自7月份实施以来效果不彰,原计划提供500万/天(晚)补贴的酒店住宿中,仅有66万/天(晚)被预订使用。9月,泰国国内旅行人次达858万,为疫情爆发后的最高值,但同比仍减少了35%。整体来看,泰国前三季度国内旅游人次同比下跌54.7%,对经济贡献为3230亿泰铢,同比减少了59.5%。
国内需求萎靡,也成为泰国迫切重启入境游的重要原因。
艰难重启入境游
对入境游的高依赖性,使得泰国已几乎等不下去了。
边境关闭近半年后,泰国考虑通过STV重启入境游。
9月15日,泰国内阁批准“特殊旅游签证”措施,允许从10月起开放符合条件的长期逗留外国游客入境。该签证主要面向低风险国家的游客,截至2021年9月30日,预计每月将接待1200名游客,泰国希望此举可以帮助国内部分旅游业者渡过疫情难关。
泰国旅游与体育部部长皮帕表示,持STV进入泰国的人员,仅是来自于至少一个月没有新冠肺炎疫情的地区。目前,除10月20日与26日从中国飞往泰国的航班外,11月1日还将有从斯堪的纳维亚发出的航班。
皮帕表示,如果持STV的人入境后监测阴性,泰国可能会实施更宽松的隔离措施。卫生官员已经在讨论将隔离时间缩短到10天,甚至可能只是一周。据了解,当前持STV入境的旅客需按照规定隔离14天,隔离期满后自由前往泰国各地旅游,但必须安装可全程跟踪的APP应用。
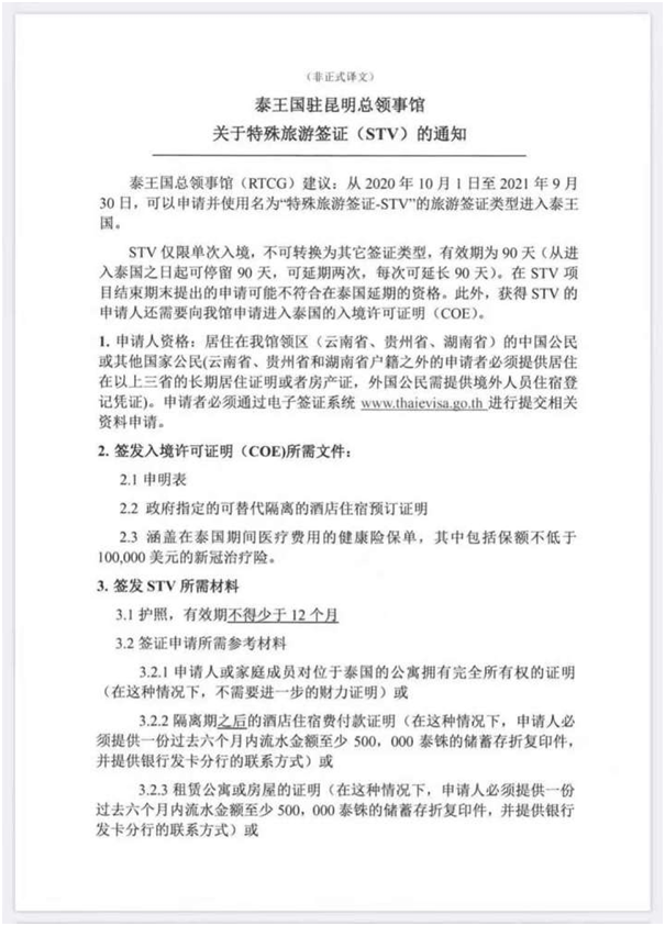
STV的申请条件比普通签证更加复杂。一家深圳旅行社的商旅签证顾问提供给执惠的通知显示,签发COE(入境许可声明)需提供隔离酒店的预定证明,以及包含保额不低于10万美元的新冠治疗险在内的健康保险单。而签发STV还需要提供:至少14天制定的隔离酒店住宿付款证明;强制隔离后的住宿证明;以及在泰国期间的健康保险和意外保险的单据,保险的门诊理赔额度不低于4万泰铢(约8千5百元人民币),住院的理赔额度不低于40万泰铢(约8万5千元人民币)。


受访者提供的关于办理STV的通知
从全球范围看,泰国推出STV并非孤例。尽管疫情仍在持续,不少以旅游业为支柱的海外目的地已经宣布重新开放边境,重启跨境游。早前,包括泰国/新加坡在内的多个地区都曾推出“旅行泡泡”计划;西半球的多米尼加推出“负责任的旅游业复苏计划”(plan for the responsible recovery of tourism)——为游客提供免费的急救医疗保险,为85岁以下的游客承担医疗支出。
上述做法也受到不少质疑,其中,长达两周的隔离期是关注与争议焦点。据Skift报道,多米尼加当地从业者表示,游客的选择可能不会受到免费医疗保险的影响,绝大部分游客仍希望前往不需要进行隔离的目的地。泰媒的报道亦指出,尽管泰国打算通过特殊签证计划吸引高端旅客,但泰国旅游协会(Association of Thai Travel Agents)认为开放低风险地区人员入境、免除隔离才是有效做法,因此要求缩短隔离期限,甚至取消隔离。
复苏之路阻碍重重
从申请条件来看,STV主要面向群体侧重中高端旅客。
其中,50万泰铢(约1.6万美元)的存款、隔离期及后续住宿费用,和理赔额度高昂的健康保险无疑让多数普通游客望而却步。有知情人士透露,20号前往泰国的STV旅客中,大部分都是在泰国有生意或建设类项目的人员。
中国是泰国入境游的最大客源地。2019年泰国接待的3980万人次外籍游客中,中国游客超过1000万人次,占泰国外籍游客的四分之一 。加上疫情防控形势持续向好,来自中国的客源无疑是STV计划的重点吸纳对象。
目前来看,尽管费用昂贵,STV在中国依然十分抢手,以至于”一证难求“。除满足部分高端富裕人群的旅行需求外,STV申请者目的迥异。据《日经新闻》报道,部分申请人需要管理其在泰国的商业活动;也有人因孩子在泰国国际学校就读而申请签证;此外,还有部分申请者是为了管理其房地产投资。
看似火爆的同时,更关键的问题也显现:当下的“STV热”能否持续?泰国又能否借机真正重启入境游?
其一,作为特殊时期推出的旅游签证,STV自身也有不少天生“缺陷”。除了往返14天的隔离期难以避免,一泰国当地旅行中介告诉执惠,目前申请STV需要提供银行半年12万人民币的流水记录,包括机票、酒店、签证、coe、保险在内至少需要花费约3万元人民币。另一家旅行社的商旅签证顾问亦表示,STV目前前置条件很高,不适合推广,只面向小部分客户群体。这也意味着STV能够吸引的旅客极为有限,这部分旅客能否替代往年上千万旅客的消费能力也受到质疑。
其二,对游客而言,当前的泰国难以称得上是一个理想的目的地。疫情阴影尚未完全散去。在目前STV申请者中,除去商务、教育、务工等目的属性,真正出游属性的游客依然少。同时“第二波”疫情隐患,已让不少国家或地区重新收紧疫情防控措施,对游客跨境出游的心理或信心带来制约。
其三,重启入境游还面临着诸多政策限制。10月21日,文旅部发布通知,明确提出暂不恢复旅行社及在线旅游企业出入境团队旅游及“机票+酒店”业务。外界多认为文件出台或与20号中国游客赴泰国旅游有关。
之后另有国家相关部门也郑重提醒,充分评估当前国际旅行可能带来的交叉感染、滞留国外、隔离期长等严重风险,坚持“非必要,不旅行”原则,在国内的尽量避免出国旅行,在国外的尽量避免长途跨境旅行,并做好疫情防控。
这种情境下,小团出游泰国,尚有些可能性,较大团队游基本没有机会。
据《泰国头条新闻》报道,泰国旅游与体育部部长皮帕认为上述通知可能会影响到许多目前正在申请STV特殊旅游签的中国游客的理解认知,泰方需要进行强调说明、以及进行协商。
面对上述“先天不足”,下一步,泰国也在考虑放宽STV限制。据媒体报道,皮帕表示若第1批游客无人确诊,他准备将第一阶段成果汇报给疫管中心,希望各相关部门考虑进一步放宽入境条件,将原来的在酒店隔离14天调整成7+7隔离模式,即在酒店房间隔离7天+在酒店附近隔离7天。
若迎接外国游客进展顺利,泰国将在2021年接待500-1000万名持STV的外国游客,而游客也无需隔离14天,只需检疫2次确定游客未感染新冠病毒。届时,泰国旅游的时间与金钱成本将显著降低。
但也要清楚,真正影响人们出游的不只是相关政策的松紧度,更在于疫情局势走向以及人们出游信心的恢复程度。从这个维度看,泰国入境游尚更多只能“小打小闹”,真正重启依然艰难。
1
搜索

搜索