月度观察丨中央释放长租公寓利好,北上深杭奖补新政,星河、大华进军长租,3季度市场数据
9月大事记:政策、品牌 、市场......
9月大事记
政策——住建部征询意见稿发布;中央释放长租公寓4大利好;北京、上海、杭州奖补新政,深圳设监管账户。
品牌——星河郡寓、大华享寓新品牌发布;旭辉领寓发布首个综合租赁社区;冠寓、领寓4周年庆。
市场——毕业季租赁市场反弹。成交量呈现年内峰值,月均租金与三季度租金微涨,区域市场分化。
NO.1 政策备忘
月 度 观 察
住建部
发布征询意见稿
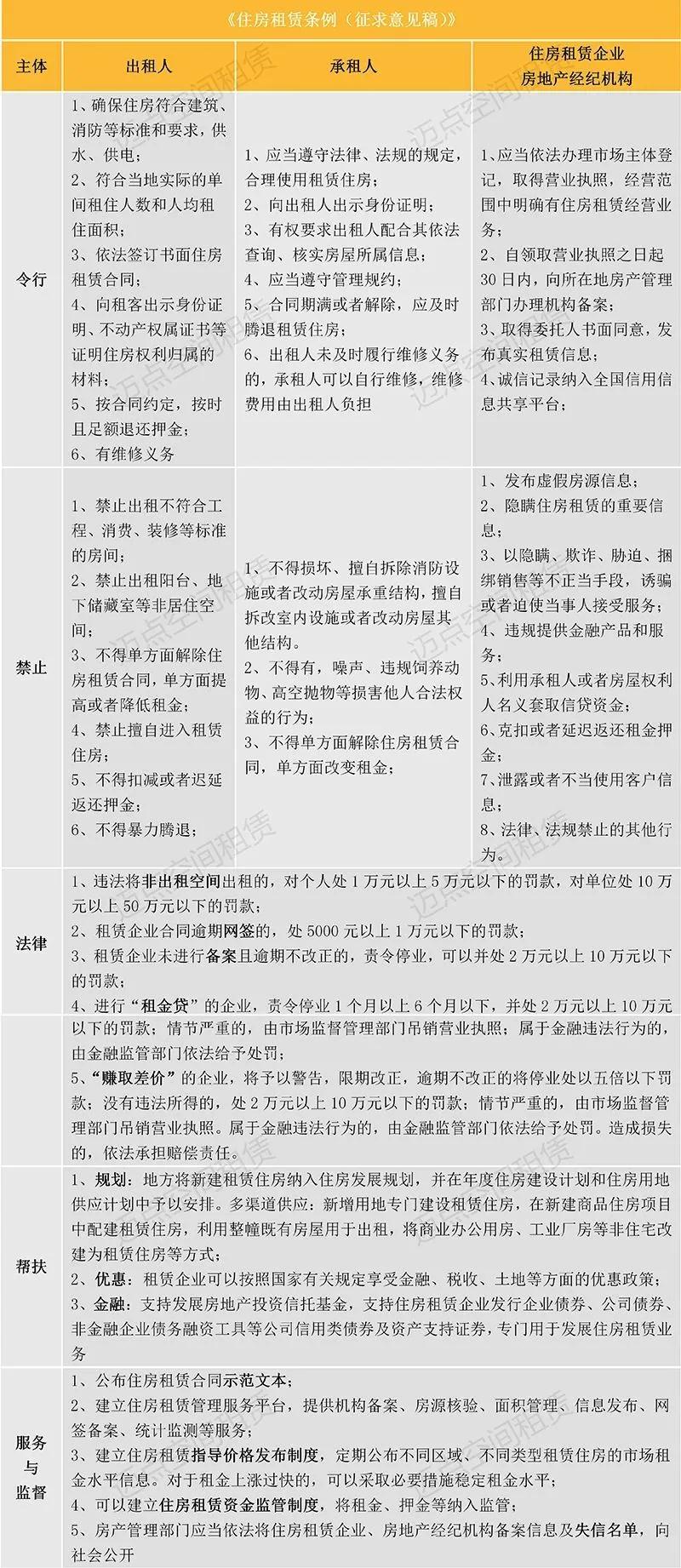
9月7日,住建部就《住房租赁条例(征求意见稿)》向社会公开征求意见,旨在“规范住房租赁活动,维护住房租赁当事人合法权益,构建稳定的住房租赁关系,促进住房租赁市场健康发展”。

资料整理:迈点空间租赁 以住建部公示文件原文为准
意见反馈截止日期为2020年10月8日。该版条例共8章,就出租与承租、租赁企业、房地产经纪活动、扶持措施等六个方面作出详细规定。
// 一句话点评
租赁立法,再进一步。
全国政协
释放长租公寓4大利好
9月24日,全国政协在北京召开“建立‘租购并举’制度,加快住房租赁市场健康发展”网络议政远程协商会,中共中央政治局常委、全国政协主席汪洋主持会议并讲话。他强调,要贯彻落实习近平总书记关于促进房地产市场平稳健康发展的重要指示精神,推动建立多主体供给、多渠道保障、租购并举的住房制度,大力培育和发展住房租赁市场,努力实现城镇居民住有所居的目标,把以人民为中心的发展思想和房子是用来住的、不是用来炒的定位落到实处。委员们建议:
1、要增加市场有效供给,支持利用存量土地、低效用地、农村集体建设用地等建设租赁住房,鼓励发展长租公寓,推动租赁房屋提档升级,更好满足居民租赁需求。要探索“租购同权”实现形式,逐步构建以居住权为依托的基本公共服务体系。
2、要培育多元化供给主体,发展机构化、规模化住房租赁企业,鼓励房地产开发企业、物业企业等拓展租赁业务,支持民营租赁机构发展。
3、要加大财税金融扶持力度,降低住房租赁综合税负水平,推动金融机构为住房租赁企业打造专属金融产品。
4、要加快出台住房租赁条例,加强对住房租赁企业、中介机构信息发布、资金使用等全流程监管,整治租赁市场乱象,让老百姓租得放心、住得安心。要坚持因地因城施策,鼓励地方开展住房租赁市场发展试点,取得成熟经验后再逐步推广。
// 一句话点评
增加供给、鼓励长租企业、降税与金融创新、监管和试点,4大利好值得期待。
北京
房租赁市场专项资金
近日,北京市住房和城乡建设委员会联合市财政局印发了《北京市发展住房租赁市场专项资金管理暂行办法》。
1、集体土地建设租赁住房补助标准为:成套住房4.5万元/套,非成套住房3万元人民币/间,集体宿舍5万元人民币/间(使用面积20㎡以上,居住人数4至8人);
2、改建租赁住房补助标准为:使用面积15平方米以下的1万元人民币/间、使用面积15平方米及以上的2万元人民币/间;
3、获得补助的项目均需承诺首期租金不得高于或变相高于周边同类房屋的均价,3年内租金等费用的涨幅符合相关限制条件等。
// 一句话点评
另悉,北京的租赁住房新政还涉及:多渠道筹集租赁住房房源,支持集体土地建设租赁住房、改建租赁型职工集体宿舍,同时加强和完善住房租赁信息、数据和管理。
上海
发布住房租赁企业奖补新政
近日,由上海市住房和城乡建设管委会、上海市房管局和上海市财政局共同牵头的《上海市中央财政支持住房租赁市场发展试点资金使用管理办法》发布。
1、R4项目:对于从事新建租赁住房项目开发建设的企业,按照200元人民币/平方米的标准予以奖补。
2、整租项目:一次性补贴7500元人民币/套。结合实际,各区有正负10%的浮动空间。
3、合租项目,
每套4张床:奖补10000元人民币/套;
每套5-6张床:奖补8000元人民币/套;
其他:奖补7500元人民币/套。
合租项目要求,人均面积不少于4平方米,且每套居住不超过8人。
4、金融支持:针对已有租赁业务运营的企业,管理间数大于2000间的。对公贷款利息的支出给予2%的贴息补贴,补贴总金额不大于当年贷款实际利息40%。
// 一句话点评
关注市场主体同时,注重R4项目和金融创新,是上海奖补政策的特色。
杭州
3年24亿元住房租赁专项资金
近日,杭州市住房保障和房产管理局与杭州市财政局联合发布《杭州市中央财政支持住房租赁市场发展试点专项资金使用管理办法》,自2020年10月9日起施行。
1、蓝领公寓:项目补贴最高,按建筑面积1000元/平方米且不超过项目实际建安装配成本给予分阶段奖补;
2、居间式租赁住房项目:按建筑面积4元/平方米给予一次性奖补,且不与租赁住房运营管理类项目同时享受,同年度不与其他筹集建设房源类同时享受;
3、企业自持商品房屋项目:按建筑面积100元/平方米且不超过项目实际装修配置成本给予一次性奖补。
4、 托管式租赁住房项目:按建筑面积200元/平方米且不超过项目实际装修配置成本给予一次性奖补。
5、 集中式商改租、工改租或“城中村”“城边村”改造筹集租赁住房项目,按建筑面积400元/平方米且不超过项目实际改建装配成本给予一次性奖补。
6、集体建设用地、村集体10%留用地建设租赁住房项目,按建筑面积800元/平方米且不超过项目实际建安装配成本给予分阶段奖补。在项目开工阶段给予奖补上述标准的40%,项目竣工交付后给予奖补剩余部分。
此外,被列为示范性企业运营管理项目的,按租赁住房25元/平方米•年给予奖补;属于智能门禁系统应用推广项目的,按租赁住房安装使用的智能门禁设备300元/件给予奖补。
// 一句话点评
“全品类”租赁住房奖补,商改租与集体用地同样扶持。
深圳
建立租赁资金管理制度
9月17日,深圳市司法局就《深圳市房地产市场监督管理办法(修订征求意见稿)》公开征求意见,意见稿共9章108条,主要涉及新房、二手房销售,租赁住房。
其中,涉及租赁住房条款:
1、加强租赁房屋管理,实行实名租赁;
2、建立租赁资金监管制度;
① 设立唯一的租赁资金监管账户并签订租赁资金监管协议。
② 在监管账户设立与注册资本、经营规模相匹配的风险保证金或提供银行保函。
③ 明确资金用途、提取方式、提取额度、留存比例等。
④ 依法处理违规行为,并作为不良记录纳入“企业公共信用信息系统”。
此外,深圳提出学习“新加坡模式”,
1、未来60%深圳市民住在政府提供的租赁或出售的住房中;
2、提出了包括商品房和公共住房在内的大规模建房行动,十四五规划设定了人均住房面积从27.8㎡提升至30㎡,每年公共租赁住房建设10万套,总计110万公共租赁住房的发展目标。
// 一句话点评
另悉,深圳已发布租赁市场专项资金管理办法,涉及房源筹集建设、日常运营、贷款贴息等均可获企业补助,开发商承诺租赁5、10年以上的商品房项目,将分别补贴1200、1500元人民币/平方米。
NO.2 品牌动态
月 度 观 察
享寓
大华集团租赁住宅品牌发布,首项目落地上海
9月23日,大华集团正式发布租赁住宅品牌大华享寓。
据悉,“大华享寓”是大华集团旗下专注于城市租赁住宅运营的服务品牌,顺应时代发展,落实国家政策,立足于市场需求而成立。承担了土地持有者、工程开发者、社区运营者、公寓服务商四重角色,从拿地到运营,完全自主经营。
大华享寓首家社区,坐落在上海宝山区大华老镇嘉年华商圈内,现已满租。“未来三年内成功形成舒适社区、品质社区、尊享社区三级品牌体系;五年内在规模上实现稳步递增,运营超过30万方的租赁住宅。”
// 一句话点评
另悉,大华集团50亿元人民币住房租赁公司债券已获上交所受理。
星河郡寓
星河控股旗下长租品牌发布,首项目落地深圳
9月21日,星河控股集团在深圳发布星河郡寓品牌。三大公寓产品线品牌包括星河盟客(都市经济型公寓)、星河郡寓(都市精品型公寓)、及星河菁邸(豪华服务型公寓)。
据悉,星河郡寓·深圳雅宝店项目,作为“星河郡寓”品牌的首个标杆旗舰项目,比邻星河Word·COCO Park商业综合体。公寓为独栋物业,拥有718套面积在33-66平方米之间,涵盖单间、一房一厅及两房一厅的主力户型。项目还配有500平方米的公共空间,包含商务会议区、试听影音区等功能区。
另悉,自2017年起,星河控股涉足长租公寓运营,至今已运营20余个公寓门店,运营房间数近5000间,平均入住率约90%。项目布局在深圳、广州、上海、惠州、东莞、常州等地。
// 一句话点评
1月内迎来2个“房企系”长租公寓新品牌,反应了行业的活力与韧性。
领寓
旭辉领寓首个租赁综合社区在上海开业
9月25日,旭辉领寓全国首个租赁社区,柚米社区(UMICOMM)上海浦江华侨城店正式开业。
据悉,该项目集居住、办公、商业、娱乐等于一体的综合型租赁社区,总投资20亿元人民币,占地面积超过6.3万平方米,由8栋楼宇组成,包括2栋商办楼、1栋独立办公楼及5栋公寓楼。其中5栋公寓楼为旭辉领寓自持,是旭辉领寓全国已开业体量最大的项目。其中,公寓部分体量超1800套,第一批822套房源先行入市,预计全部开业入住后社区总人数可达4000人。自7月开放预售以来,项目入住率已超70%。
旭辉领寓CEO张爱华表示,未来,旭辉领寓将始终坚持“以客户体验为核心”,以华侨城柚米社区为蓝本,持续打造更多兼具产品力和社群力的大社区。
9月旭辉领寓迎来4周年庆,北京旭辉26街区店、上海华侨城三期店和上海嘉定信业店开业。
// 一句话点评
找到一群有共同交集的朋友,共享美好生活,共建美好社区。
冠寓
龙湖冠寓四周年品牌发布会
9月8日,龙湖冠寓在重庆举办主题为「冠寓有为,瞰远而行」的四周年品牌发布会,现场以“看·过去、Can·现在、瞰·未来”为主线,分享及诠释了龙湖冠寓四周年的发展历程与成果,以及全面焕新升级的冠寓租赁住房政企合作模型、数字化智慧运营系统、Goyoo星球社群生态、37.4度暖心运营服务。
此外,“政府引导、财政支持、市场运作、社会化管理”,现场还发布了龙湖人才公寓项目与市场化机构合作的模式。
// 一句话点评
轻重并举推动规模化发展。
宁波首项目签约
9月3日,雅诗阁中国与宁波万科正式签约入驻仪式。
据悉,这是雅诗阁服务式公寓首次进入宁波市场。项目位于宁波三江口,突出“复合商业”,会客厅、露天酒吧等业态排布于10层的公寓项目中。
// 一句话点评
服务式公寓积极探索“租外收入”
NO.3 市场波动
月 度 观 察
三季度,10城市成交环比涨幅超20%
据贝壳数研究院数据显示,三季度全国租赁成交量回升明显。
其中,北京、成都、武汉、西安、天津、广州、南京、重庆、杭州、青岛、深圳、合肥、廊坊和烟台,10个城市涨幅超20%,其中武汉成交量环比涨幅最高,超50%。
租金方面,三季度全国平均租金为42.4元/平方米,环比二季度上涨1%。
区域市场方面,北京、长沙、成都、大连、广州、杭州、合肥、南京、上海、深圳、天津和西安,12个城市三季度租金环比上涨。其中上海与深圳,同比上涨。
9月租金方面,上海、深圳、杭州、广州、成都、西安和重庆,7城市环比上涨,涨幅在4%以内;上海、深圳、杭州、成都和西安,5城同比上涨,涨幅在5%内。
此外,租客群体呈现年轻化趋势,18-24岁租客的三季度占比较去年同期上涨5.3%,30岁及以上的租客同比均逐步减少。
// 一句话点评
95后、00后逐渐进入住房租赁市场,品质租赁值得关注。
2
搜索

搜索