2020年1月办公空间品牌发展报告
1月全国齐心协力对抗疫情,各地政府先后出台企业扶持政策。各大办公品牌积极响应共克时艰。WeWork、Distrii办伴,新开项目逆势而上......
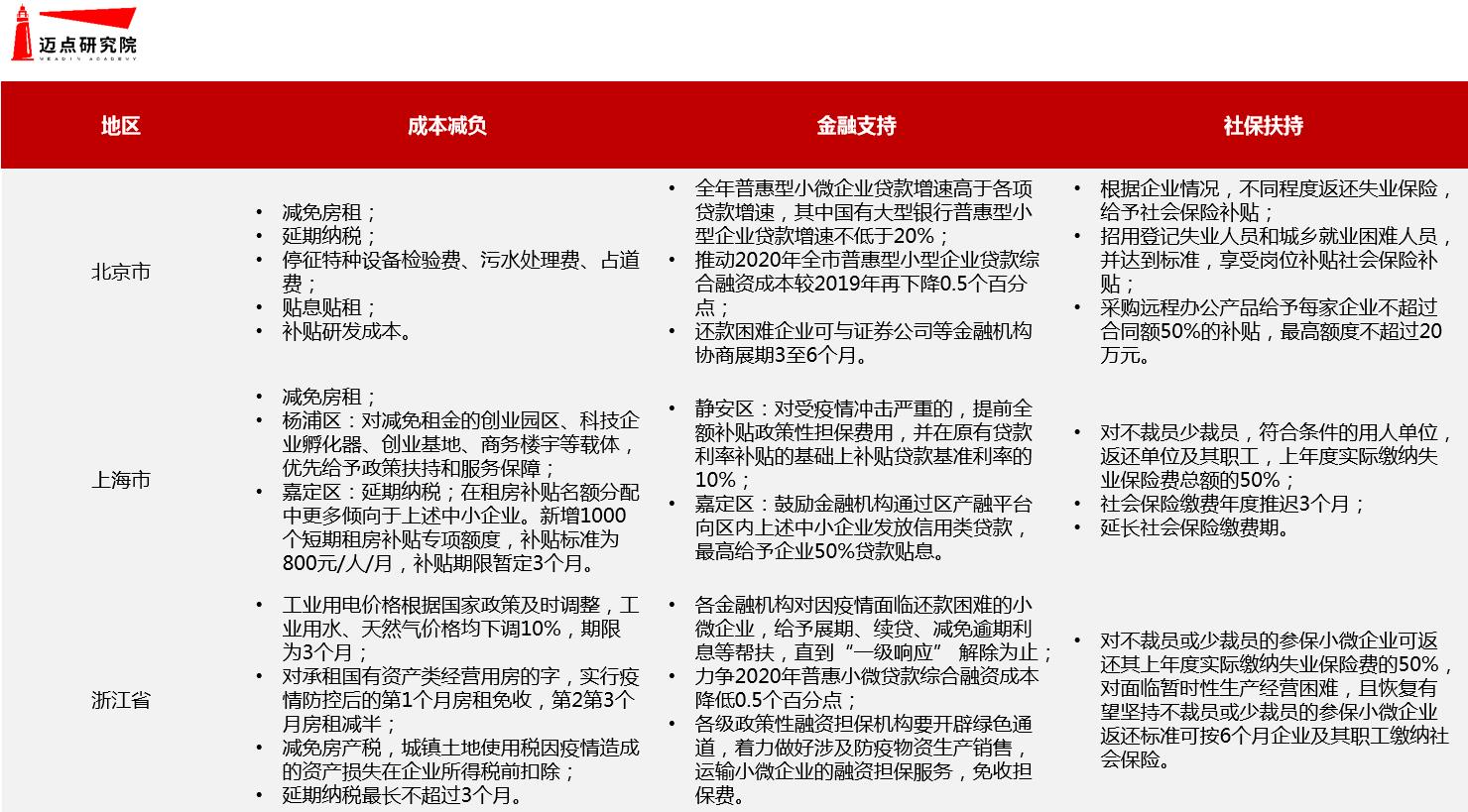
一、 政策导向
1月全国各地齐心协力对抗疫情。各地政府先后出台相关企业扶持政策。对于办公行业中的入驻企业与创业系办公品牌来说,都可获益实为雪中送炭。2月2日,江苏省苏州市率先印发《关于应对新型冠状病毒感染的肺炎疫情支持中小企业共渡难关的十条政策意见》(“苏十条”),支持中小企业应对新型冠状病毒感染的肺炎疫情。此后,北京市(“京十六条”)、上海市、浙江省(“浙十七条”)、广东省(“复产二十条”)、四川省、海南省、黑龙江省、重庆市、青岛市等地也都出台了相关中小微企业的扶持政策。各地政策主要围绕中小企业运营中的成本减负、金融保障、社保扶持等方面进行扶持。 
资料整理:迈点研究院,具体政策以原文为准
二、 市场行情

数据来源:中国房价行情网
1月全国主要城市办公空间租金为(按平均单价由高到低)北京、上海、深圳、广州、南京、武汉、杭州、天津、成都和西安,其中北京、上海、深圳、广州1月租金平均单价分别为5.53元/日/㎡、4.16元/日/㎡、3.82元/日/㎡和3.39元/日/㎡。同比去年同期整体呈下降趋势,其中北京、广州、天津、南京平均单价下滑比例均超过10%。
三、 品牌动态
关键词1: 新开业与合作

资料整理:迈点研究院
1月WeWork、Distrii办伴的新项目分别于10日和14日相继位于南京和上海开业,ATLAS寰图在上海发布首个企业定制项目,丰富产品线。办伴也在1月与新加坡城市发展集团达成战略合作,共同开发位于上海虹桥的办公项目。
关键词2:抗击疫情

资料整理:迈点研究院
面对疫情,优客工场、WeWork、氪空间、纳什空间、LIMO零秒空间、Distrii办伴 、德必空间、高格空间等办公品牌积极配合各地政府与相关部门的要求,采取紧急防范措施,启动应急预案:对空间与公区进行清洁和消毒,严格依照各地政府要求的时间复工、供应防护用品、自检工作人员防护及体温等、共同对抗疫情。
四、 重点关注品牌案例
潜在客群关注:梦想加空间
数据来源:迈点研究院
1月搜索指数表现突出的品牌为梦想加空间,搜索指数环比上升1100%,达到99.44,排名位居第2位。梦想加1月发布《2019办公行为报告》,并获中国设计红星奖,搜素指数表现抢眼。

数据来源:百度指数
1月梦想加空间潜在客群热点区域主要集中在广东、河南和河北,当前梦想加空间广东地区潜在客群占比最多的为25-34岁年龄阶段的群体,占比高达72%,男性所占比重稍高于女性达到52%,此外梦想加空间潜在客群还对“企创商务”、“体育健身”、等关键词具有较高兴趣。
媒体突出:WeWork

数据来源:迈点研究院
1月媒体指数表现突出的品牌为WeWork。媒体指数上升1%,达到301.19,排名第1位。1月WeWork南京国金中心项目逆势开业,受到媒体关注。近半年WeWork广受媒体关注,自2019年10月启动IPO媒体指数达到全年最高值401.63。后虽IPO停滞,随着一系列提振措施与新开项目,媒体指数仍保持高位运行。
运营突出:氪空间

数据来源:迈点研究院
1月运营指数表现突出的品牌为氪空间,运营指数环比上月上升173%,达到136.75,当前氪空间品牌运营主要针对已持有空间“精细化深耕”与“定制空间”业务的转型探索。
五、 办公空间品牌影响力榜单
在本月迈点研究院最新独家发布的“2020年1月办公空间品牌影响力榜单”中,前十办公空间品牌分别是:WeWork、优客工场、梦想加空间、氪空间、WE+酷窝、车库咖啡、腾讯众创空间、楼友会、ATLAS 寰图、FUNWORK。

数据来源:迈点研究院
榜单内共计84家办公空间品牌,这些品牌里,45%的品牌指数排名上升。具体来看,44%的品牌搜索指数排名上升,51%的品牌媒体指数排名上升,51%的品牌运营指数排名上升。完整榜单如下:

数据来源:迈点研究
五、榜单数据说明
办公空间品牌榜单数据来源于迈点品牌指数MBI,根据1月迈点品牌指数MBI办公空间品牌类目300余家品牌数据汇总统计而成。具体说明:
1.迈点品牌指数MBI(办公空间)说明
迈点品牌指数MBI(办公空间)主要从搜索指数、运营指数、媒体指数3个维度分析品牌在互联网和移动互联网的影响力。
监测对象:办公空间
计算公式:MBI=a*SI+b*OI+c*MI
注:MBI,指某品牌的迈点品牌指数数据;a、b、c,指系统中的加权系数;SI(search Index),指搜索指数;OI(Operation Index),指运营指数;MI(Media Index),指媒体指数。
注意:企业或个人可参照品牌指数数据对品牌发展进行监测和预测,但迈点品牌指数MBI不能与其品牌发展完全等同。
搜索指数:一段时期内,品牌关键词在各大搜索引擎中正面搜索频次的加权和。
运营指数:一段时期内,品牌在互联网和移动互联网的运营情况,如官网、APP、微博、微信等。
媒体指数:一段时期内,大众媒体和行业媒体报道中与品牌关键词相关的新闻数量。
2.统计时间:2020年1月1日-1月31日
3.监测范围:办公空间类目300余家市场主流品牌。
2
搜索

搜索