2022年7月5A级景区品牌100强榜单
7月多地景区数据飘红,暑期多项产品受到市场追捧,12家旅游景区新晋国家5A级旅游景区,优质景区扩容为旅游消费注入发展活力。
一、景区市场动态
1.7月景区总况:7月多地景区数据飘红,暑期多项产品受到市场追捧
7月以来,多地恢复景区开放,并发力暑期旅游营销,带动景区数据飘红。新疆维吾尔自治区数据显示:5A级旅游景区日均接待量突破11万人次;相比6月环比增幅达201.08%;7月以来,那拉提、喀纳斯、天池、赛里木湖、可可托海等景区每天实际购票人数在1万人以上。神农架林区文化和旅游局数据显示:6月20日-7月20日,林区重点旅游景区累计接待游客102.3万人次,同比增长281.2%,半数以上都享受到了免票优惠政策;景区门票收入1629.4万元,同比增长72.9%,带动区内旅游收入约6.7亿元。黄山风景区数据显示:2022年7月接待游客235935人,同比2021年7月增长19.73%,环比6月增长136.27%。其中,7月30日(周六)接待游客17632人,创景区今年单日接待量新高。6月以来,黄山旅游市场整体逐步恢复,7月恢复态势加快,进山人数已超过去年同期水平。
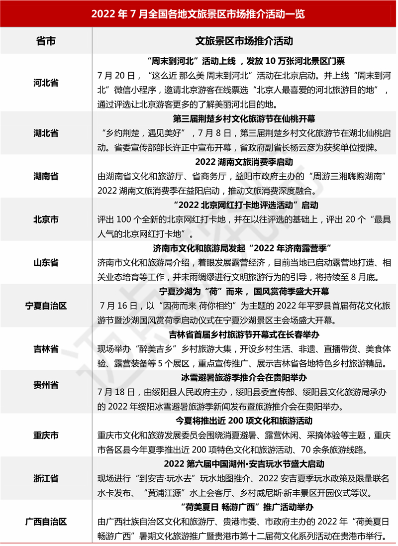
各OTA平台景区预订数据均实现大幅提升,暑期多项产品形态受到市场追捧。去哪儿数据显示:7月,除去新疆之外,湖北、云南暑期机票预订量环比增长明显,已恢复至2019年同期。暑期长距离热门目的地为:成都、重庆、昆明、广州、深圳、杭州、乌鲁木齐、北京、西安、长沙。7月以来,多地刷新高温记录,反季滑雪滑冰大热。去哪儿数据显示,7月以来,玉龙雪山、广州热雪奇迹(融创雪世界)、西岭雪山、梅山冰雪大世界主题乐园、保利冰雪水世界、哈尔滨热雪奇迹(融创雪世界)、湘江欢乐城-欢乐雪域、成都热雪奇迹(融创雪世界)、荔波冰雪水世界主题乐园、世界之窗阿尔卑斯冰雪世界位于避暑景点门票销量TOP10。马蜂窝数据显示,“夏季避暑”成为社区内的热议主题,并在近一周搜索热度增长166%。 “中国凉都”贵州六盘水的旅行热度增长140%,登上今夏最受关注的小众避暑胜地榜首。同程旅行数据显示,游山玩水、森林公园、海滨岛屿、水世界、漂流成为最受用户欢迎的“避暑景区”预订类型TOP5。

数据来源:文旅部,迈点研究院整理
2.景区运营概况:12家旅游景区新晋国家5A级旅游景区,优质景区扩容为旅游消费注入发展活力
2022年7月15日文化和旅游部发布《关于确定12家旅游景区为国家5A级旅游景区的公告》,黄河壶口瀑布旅游区、台州市台州府城文化等12家景区正式进入5A级景区序列。本次新晋12家国家5A级旅游景区分布在13个省、直辖市和自治区,国家5A级旅游景区数量达到318家。伴随暑期旅游消费恢复和行程卡摘星等利好政策的影响,5A级旅游景区的增加也为暑期旅游消费带来新增长热点,带动餐饮、住宿、休闲娱乐等综合消费提升。美团数据显示,名单公示期间,上述12家景区在美团平台的订单量大幅上涨。与6月同期相比,官鹅沟、织金洞、江布拉克、鸡公山、三峡大瀑布等景区订单量涨幅均超过3倍。
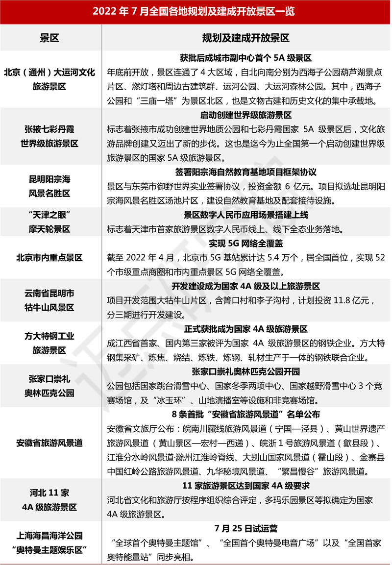
疫情之后,景区客源结构出现明显变化,散客占比开始超过团队游客;省外客源比例减少,省内客源比例增加。7月以来,北京(通州)大运河文化旅游景区年底开放、首批“安徽省旅游风景道”名单公布、河北确定11家国家4A级旅游景区等优质景区扩容,不断为国内旅游消费注入新的发展活力,同时能够吸引更多游客,带动旅游消费复苏。另外一方面,如张掖七彩丹霞打造世界级旅游景区、昆明阳宗海风景名胜区打造教育基地、“天津之眼”摩天轮景区打造数字化场景等,更多景区参与到模式探索和服务优化中来,不断增加便利度和改善服务质量体验,推动旅游消费提档升级。

数据来源:网络资料,迈点研究院整理
 
资料来源:网络资料,迈点研究院整理
二、百强榜单
月度景区品牌百强榜单由迈点研究院研制,旨在通过数据解读景区在互联网及移动互联网领域的影响力,为景区制定战略方案提升品牌发展赋能。以下是迈点研究院独家发布“2022年7月5A级景区品牌影响力(MBI)100强榜单”。 7月,故宫博物院、黄河壶口瀑布旅游区(陕西省延安市•山西省临汾市)、拉萨布达拉宫景区位列前三甲,另有丽江市丽江古城景区、颐和园、乐山市峨眉山景区、黄山市黄山风景区、晋中市平遥古城景区、大同市云冈石窟和湖南省长沙市岳麓山•橘子洲旅游区进入榜单前十。
本月新晋百强景区共25个,包括本月国家新增的12个5A景区全部上榜,即黄河壶口瀑布旅游区(陕西省延安市·山西省临汾市)、湖北省宜昌市三峡大瀑布景区、广西壮族自治区贺州市黄姚古镇景区、浙江省台州市台州府城文化旅游区、济宁市微山湖旅游区、四川省成都市安仁古镇景区、贵州省毕节市织金洞景区、新疆维吾尔自治区昌吉回族自治州江布拉克景区、重庆市奉节县白帝城·瞿塘峡景区、河南省信阳市鸡公山景区、江西省赣州市三百山景区和甘肃省陇南市官鹅沟景区。还包括13个新晋百强景区为:中卫市沙坡头旅游景区、新疆天山天池风景名胜区、中国共产党一大·二大·四大纪念馆景区、龙岩市古田旅游区、甘肃省张掖市七彩丹霞景区、陕西省延安市延安革命纪念地景区、宜春市明月山旅游区、安顺市龙宫景区、河北保定野三坡景区、新疆伊犁那拉提旅游风景区、内蒙古鄂尔多斯响沙湾旅游景区、陕西省宝鸡市太白山旅游景区和甘肃天水麦积山景区。
 
数据来源:迈点研究院
三、榜单分析
1.5A级景区整体和TOP100品牌指数比较
经迈点研究院监测,7月5A级景区品牌指数继续上升,所有5A级景区的平均品牌指数为268.06,环比上升2.43%;7月100强5A级景区MBI品牌指数均值为422.96,环比上升3.78%。7月景区人流量恢复态势良好,疫情防控形势持续向好叠加高考结束进入暑假,旅游行情逐渐回暖。去哪儿数据显示,7月以来,北京景区门票销量较6月同期环比增长370%。长白山景区7月份已接待游客33.78万人次;峨眉山7月接待量最高时,单日接待超3万多人。张家界7月景区揽客量突破28万人,连续两周每天进园人数超过1万人。提振行业信心。整体来看,景区类不断拉长产品线,在数字化方面率先探索,给消费者带来全新体验。
 
数据来源:迈点研究院
2.5A级景区整体和TOP100细分维度比较
整体来看,2022年7月,5A级景区的点评指数和媒体指数同处于高位,整体和TOP100搜索指数分别为4.09和10.61;整体和TOP100媒体指数分别为75.13和200.15;整体和TOP100点评指数分别为174.67和179.31,相较于其他维度指数,差距较小;整体和TOP100运营指数分别为14.16和32.90。
搜索指数来看:7月,各地文化和旅游产品品类在暑期不断更新升级产品体验,景区搜索指数呈现增加态势,上半年压抑的旅游消费需求逐渐释放。5A级景区中搜索热度TOP10分别是拉萨布达拉宫景区、故宫博物院、颐和园、安顺市黄果树大瀑布景区、承德避暑山庄及周围寺庙景区、黄河壶口瀑布旅游区(陕西省延安市·山西省临汾市)、晋中市平遥古城景区、湖南省长沙市岳麓山·橘子洲旅游区、苏州园林(拙政园、虎丘山、留园)和金华市东阳横店影视城景区。
媒体指数来看:7月,国搜新闻、人民网、迈点网、百度、网易、腾讯等相关媒体平台上,相关内容涉及 “亲子游”、“毕业游”、“反季滑雪”、“夏季避暑”等。得分TOP10的5A级景区分别为是故宫博物院、黄河壶口瀑布旅游区(陕西省延安市·山西省临汾市)、丽江市丽江古城景区、颐和园、乐山市峨眉山景区、拉萨布达拉宫景区、湖南省长沙市岳麓山·橘子洲旅游区、晋中市平遥古城景区、黄山市黄山风景区、福建省莆田市湄洲岛妈祖文化旅游区。

数据来源:迈点研究院
点评指数来看:从新增点评数和平均好评率来看,头部文旅景区在OTA平台具有较好口碑评价,实际客群对头部5A级景区具有较高的出游满意度,景区加强数智化建设、规范化服务和品质化体验,助推景区线上口碑提升。主要点评渠道集中在携程旅游网、驴妈妈旅游网、大众点评网、美团网、同程旅行网等,得分TOP10的5A级景区分别为是广州市长隆旅游度假区、故宫博物院、上海野生动物园、西安市秦始皇兵马俑博物馆、上海东方明珠广播电视塔、颐和园、杭州市西湖风景名胜区、北京八达岭-慕田峪长城旅游区、常州环球恐龙城休闲旅游区和苏州园林(拙政园、虎丘山、留园)。
运营指数来看:7月,5A景区加强文创品牌建设,不断完善旅游产品和配套设施,丰富及拓展景区深层次内涵,结合当地传统文化及特色吸引,延长特色景区旅游产业链,推动文旅产业有效融合。运营指数主要得分集中在微博、搜狗微信等,得分TOP10的5A级景区分别为是故宫博物院、阿坝藏族羌族自治州九寨沟旅游景区、黄山市黄山风景区、河北省承德市金山岭长城景区、乐山市峨眉山景区、山西晋城皇城相府生态文化旅游区、金华市东阳横店影视城景区、大同市云冈石窟、福建省土楼(永定·南靖)旅游和洛阳市龙门石窟景区。
四、景区分布与细分榜单
1.5A级景区品牌类型分布
(1)5A级景区类型分布
百强5A级景区中,以人文景观和自然景观为主,分别占据50席和44席;细分类型中,以历史遗址型景区、山岳型景区和山水型景区为主,分别占据33、17和7席。品牌指数来看,7月5A级景区各类型板块中品牌指数由高到低分别为:现代娱乐类景区(518.35)、人文景观类景区(431.98)、自然景观类景区(414.74)、综合吸引类景区(297.74)。现代娱乐类拔得头筹,表现最佳,细分类型品牌指数由高到低分别为文化演艺型景区(605.07)、文化场馆型景区(582.57)、山水型景区(474.73)。
受疫情影响,旅游主体对户外健康自然主题景区较为青睐,以康养度假、运动休闲等业态为主要内容的山水型景区成为市场加速复苏热点。伴随游客对旅游品质的追求,单一传统自然观光体验尚不足以满足其出游需求,在疫情加速影响下,以山水吸引物为核心,以观光产品提升、观光线路整合、游憩方式创新且兼具健康理念与内涵的特色深度体验产品项目将更受市场推崇。品牌影响力较大的山水型景区为壶口瀑布、安顺黄果树瀑布、三峡大瀑布风景区。疫后头部景区加强内部环境健康、卫生及安全环境建设,充分发挥资源单体地貌特色,充分利用湖泊、山岳等自然载体,将景区产品注入生态理念,丰富地域产品业态,提高旅游区的整体吸引力。

数据来源:迈点研究院

数据来源:迈点研究院
(2)5A级景区5个类型细分榜单TOP10


数据来源:迈点研究院
2.5A级景区品牌区域分布
(1)5A级景区7个区域分布
区域所属中,华东遥遥领先,占据32位;其次是西南,占据19位;西北和华北分别占据16和14位;华中再次,占据10位,最后为华南和东北,分别占4位和3位。从省份来看,第一位为四川省(7)北京市、江苏省、山东省、云南省和浙江省均占据6位。从品牌指数来看,华东地区的品牌指数最高,为426.49。其中,四川省5A级景区数量和品牌指数发展均居高位。
文化和旅游部数据中心数据显示, 2022年上半年,外来游客密度较高的城市主要分布在流入游客量大的城市及其周边区域,成都及周边德阳、眉山、广元等地位列其中;与2019年同期相比,四川等省的部分城市恢复率超过50%,远超全国恢复率的24.8%。另据携程数据显示,四川省以文化为核心的相关景点成为暑期出行的重点。成都国际非物质文化遗产博览园位、四川博物院、武侯祠,旅游热度位居前列。以文化赋能旅游,为旅游业带来新活力,实现文旅深度融合、寓教于乐。文化和旅游重点项目发展来看,2022年1月至6月,四川省467个在建项目实际完成投资597.75亿元,投资完成率63.36%,超进度13个百分点。重点项目呈现出投资规模较大、新业态项目占比高、市场投资信心渐足、内循环特征明显,展现出强劲的内生动力。
 
数据来源:迈点研究院

数据来源:迈点研究院
(2)5A级景区7个区域细分榜单TOP10
 

数据来源:迈点研究院
五、榜单数据说明
“2022年7月5A级景区品牌100强榜单”数据来源于迈点品牌指数MBI,根据7月迈点品牌指数MBI的318家景区数据汇总统计而成。具体说明如下:
1. 迈点品牌指数 MBI(景区品牌部分)说明
迈点品牌指数 MBI(景区品牌部分)主要从搜索指数、点评指数、运营指数、媒体指数 4个维度分析品牌在互联网和移动互联网的影响力。这是迈点研究院自主开发的“迈点品牌指数监测系统” Meadin Brand Index Monitoring System(MBIMS)提供的一项免费数据分析服务。
计算公式:MBI=a*SI+b*CI+c*OI+d*MI
注:MBI,指某品牌的迈点品牌指数 MBI 数据;a、b、c、d,指系统中的加权系数;SI(search Index),指搜索指数;CI(Comment Index),指点评指数;OI(OperationIndex),指运营指数;MI(Media Index),指媒体指数。注意:企业或个人可参照品牌指数数据对品牌发展进行监测和预测,但迈点品牌指数 MBI不能与其品牌发展完全等同。
(1)搜索指数(SI):一段时期内,品牌关键词在主流搜索引擎中正面搜索频次的加权和。
(2)点评指数(CI):一段时期内,用户对于该品牌下景区在 OTA 网站的点评累计情况。
(3)运营指数(OI):一段时期内,品牌在互联网和移动互联网的运营情况,如 微博、微信等
(4)媒体指数(MI):一段时期内,大众媒体和行业媒体报道中与品牌关键词相关的正面新闻数量。
2. 统计时间:2022 年 7月 1 日 – 7月 31日
3. 监测范围:国内5A级景区
关于迈点研究院
迈点研究院成立于2009年,是国内领先的商业空间资产战略研究咨询机构。
迈点研究院长期致力于大数据商业分析平台建设,用“数据生产力”改变认知、提升企业效能,为寻求进入与扩大商业空间领域业务的企业与公共机构,提供基于情报+数据+服务的多元化大数据解决方案。化“数”为“据”,辅助客户制定重大决策,识别投资风险。
迈点研究院率先深入商业空间品牌资产研究,将无形的品牌资产通过有形的数据维度呈现,创新开发了品牌动态数据监测系统-MBI(迈点品牌指数)、MCI(迈点酒店竞争力指数)、MVI(迈点短视频影响力指数),被誉为“行业福布斯”榜单。并以此为依据,为需要科学规划项目资源配置的客户,提供战略、运营、组织的咨询服务,提高项目空间资产价值,提升项目运营定价权与收益,稳健财务增长;同时,迈点研究院积极参与公共政策咨询和公共事业建设。是国内领先的聚焦商业空间领域战略、运营、组织以及兼并购方面的专业咨询机构。
1)2022年7月3日,推出餐饮业品牌指数,覆盖全国50000家餐饮品牌;
2)2022年2月14日,行业首个短视频影响力指数MVI重磅上线,覆盖全国6000家酒店品牌及100000家景区乐园;
3) 2021年8月21日,推出文旅行业首个文旅集团品牌指数报告,覆盖全国1000家文旅集团;
4)2020年10月1日,历时6年打磨的迈点酒店竞争力指数MCI重磅上线,覆盖全国900000家单体酒店;
5)2020年7月15日,旅游住宿行业首本品牌蓝皮书《中国旅游住宿品牌发展报告(2019-2020)》出版;
6)2019年1月10日,租赁地产行业首本品牌蓝皮书《中国住房租赁品牌发展报告(2018)》正式亮相,入围“2018年版皮书综合评价TOP100”;
7)2018年8月1日,推出文旅行业首个景区品牌指数,覆盖全国100000家景区乐园;
8)2018年7月26日,联手品牌中国战略规划院打造商业空间产业品牌生态系统;
9)2016年10月21日,与国家航母级数据库机构人民在线共同打造消费舆情大数据平台;
10)2016年10月20日,携手40亿终端设备服务商TalkingData打造行业大数据运营平台;
11)2016年2月1日,进入地产创新版块,5000家住房租赁、办公空间、商业综合体、物业品牌纳入监测;
12)2015年7月1日,推出100个旅游住宿业上下游供应链品类价值榜;
13)2013年8月27日,涵盖6000家旅游住宿品牌的年度研究指南推出;
14)2011年8月1日,研发3年的商业空间产业品牌价值评估体系上线;
15)2009年7月15日,商业空间产业第一本大数据分析报告发布。
经过十余年的互联网大数据沉淀,迈点研究院建立了完整的商业空间产业大数据平台库,涵盖投资开发、品牌建设、运营管理、客群营销等多个版块;覆盖6000家旅游住宿品牌、900000家城市单体酒店、50000家餐饮品牌、100000家景区乐园品牌、1000家文旅集团品牌、2000家住房租赁品牌、2000家商业办公品牌、1000家物业品牌以及 30000家上下游产业链服务商品牌等……
联系我们
邮箱:res@meadin.com
电话:0571-87672164
企业微信:
 
0
 搜索
          搜索
        
 
                   搜索
                搜索
               
                   
                   
                   
         
         
        