2022 年8月5A级景区品牌100强榜单
8月各地景区数据喜人,文旅融合构建沉浸式消费新场景,受暑期持续高温影响,避暑类景区空前火热。
一、景区市场动态
1.8月景区总况:各地景区数据喜人,文旅融合构建沉浸式消费新场景
8月,各地景区在持续贯彻落实“限量、预约、错峰”要求下,陆续开展免费游或优惠游活动,文旅消费活力持续释放,各地景区数据喜人。数据显示,8月8日起,湖北省A级旅游景区对全国游客实行免门票措施;截至8月23日,恢复开放的372家A级景区已经有162家的游客量达到或超过去年同期水平。同时,华山景区自6月免门票以来,客流量恢复疫情前水平,日均接待2万人次,两个月突破57万。
受暑期持续高温影响,避暑类景区空前火热。丽江泸沽湖景区8月1日至14日共接待游客112974人,回升态势明显。截至8月28日,东北不夜城、海龙湖景区相继成为梅河口旅游的爆点,今年以来分别接待游客368.72万人次和327.88万人次;知北村景区从7月6日运营以来,游客总量超过249.66万,单日入园人数突破13万人。湖南张家界天门山景区,凉爽气温吸引大量游客前来避暑。从8月开始,天门山单日接待量持续突破2万人次。
火出圈的河南卫视多元化晚会呈现方式受到年轻人追捧,消费者对“娱乐、互动、体验、沉浸”等场景倍加青睐,沉浸式景区项目或成为市场新宠。作为极具代表性的沉浸式街区,长安十二时辰全网曝光量达到18亿,抖音全国热榜第4位、西安景点种草top1、微博同城热搜榜top1、全网互动量5000万+,日常游客量维持在7000人次左右,周末节假日在10000人次。慈城囍园作为一匹黑马,将宋韵文化从无形转向有形,通过创新宋韵消费新场景,对宋韵文化进行创造性转化,打造文旅消费新标杆。

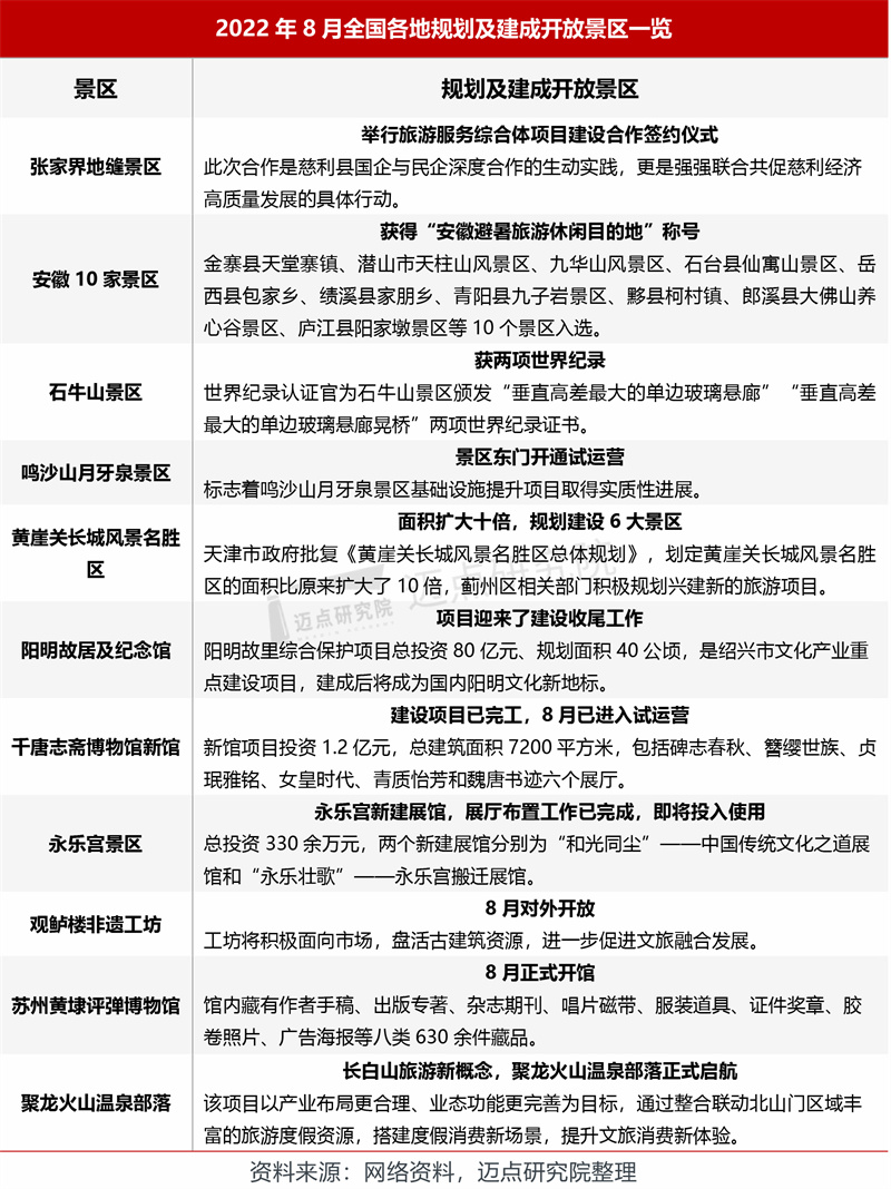
2.景区运营概况:各地景区花式运营举措层出不穷,主题夜游“吸睛”点亮新消费
8月,暑期进入下半程,各大景区齐发力,纷纷发起夏季营销攻势,开展多种暑期营销促进旅游消费,为城市景区引流、拉动文旅消费。
主题夜游点亮新消费:近年来,尤其是今年高温酷暑的催生,各城市夜游经济发展迅速,盘活多元化旅游新业态,点亮夜游经济已经成为刺激居民消费,增强经济活力的重要手段之一。8月,各地景区积极打造内容丰富、形式多样的夜游活动,营造旅游新的增长点。花山世界主题园打造以“仲夏潮玩节” 为主题的沉浸式夜游花山世界活动,游客接待量超过10万人次,其中夜游接待人次近5万,单日接待量一度超越日游。在抖音平台上,位居黄山市景点热销榜第2名,仅次于黄山景区。
门票优惠促销涨人气:为打好文旅市场复苏攻坚战,释放文旅消费活力,暑期河南省全省224家4A级以上景区中,有近八成推出针对学生免门票活动。厦门市文化和旅游局发布消息,2022年6月19日至2022年8月31日,8家收费国有A级景区对市民、游客实行免门票开放,实现旅游助企惠民。
数字藏品文旅新业态:自数字藏品文创新业态进入人们的视野以来热度不减反增,各地景区纷纷进军数字藏品领域,努力促进了文旅融合的数字转化,提高旅游主题的消费价值感 。由景域驴妈妈旗下“奇驴数藏”与峨眉山景区联合打造的首款景区数字藏品《峨眉山天下秀•荷落宫祥》正式公开发售;8月20日,栾川县鸡冠洞数字藏品正式发售,发源自国家5A级景区鸡冠洞四款数字藏品仅各7777枚。数字藏品作为文旅IP衍生物,强烈的文化属性成为景区快速切入元宇宙的契机。




二、百强榜单
以下是迈点研究院独家发布“2022年8月5A级景区品牌影响力(MBI)100强榜单”。8月,故宫博物院、拉萨布达拉宫景区、颐和园景区位列前三甲,黄山市黄山风景区、乐山市峨眉山景区、晋中市平遥古城景区、黄河壶口瀑布旅游区(陕西省延安市·山西省临汾市)、丽江市丽江古城景区、大同市云冈石窟、湖南省长沙市岳麓山·橘子洲旅游区等跻身榜单前十。
本月新晋百强景区共19个,分别为:重庆大足石刻景区、广元市剑门蜀道剑门关旅游区、惠州市罗浮山景区、佛山市长鹿旅游休博园、黑龙江黑河五大连池景区、广东省惠州市惠州西湖旅游景区、江苏省连云港花果山景区、安徽省马鞍山市长江采石矶文化生态旅游区、南京市夫子庙-秦淮风光带景区、山东省东营市黄河口生态旅游区、云南省昆明市昆明世博园景区、哈尔滨市太阳岛景区、广东省韶关市丹霞山景区、四川省雅安市碧峰峡旅游景区、苏州市金鸡湖景区、安徽省安庆市天柱山风景区、浙江省绍兴市鲁迅故里沈园景区、河南开封清明上河园、常州环球恐龙城休闲旅游区。

三、榜单分析
1.5A级景区整体和TOP100品牌指数比较
经迈点研究院监测,8月5A级景区品牌指数略有回落,所有5A级景区的平均品牌指数为257.90,环比下降3.79%;8月100强5A级景区MBI品牌指数均值为402.47,环比下降4.84%。
8月受疫情小范围反复影响,文旅业发展跌宕起伏,月底开始反弹,出行热度不减。OTA平台数据显示:携程平台江苏订单总额、美团全平台购买江苏产品的游客人次、途牛平台江苏旅游门票订单量分别环比上涨27.37%、27.75%、12%。常州茅山森林世界景区8月形势大好,暑期发起的“来茅山森林世界漂流”话题在抖音和小红书平台播放量超1000万次,直接拉动景区客流增长。纵观暑期旅游市场,无论是对传统景点景区的奔赴,还是对新业态项目的探索开发,游客需求日趋多样化和专业化,各大景区纷纷响应市场需求,积极应对市场变化,开发适应不同出游群体的旅游产品,满足暑期旅游需求。

2.5A级景区整体和TOP100细分维度比较
整体来看,8月,5A级景区的点评指数和媒体指数延续7月同处高位状态,整体和TOP100搜索指数分别为4.39和11.95;整体和TOP100媒体指数分别为63.30和172.71;整体和TOP100点评指数分别为174.87和181.05,相较于其他维度指数,差距较小;整体和TOP100运营指数分别为15.34和36.77。
搜索指数来看:8月,在文旅融合、农旅融合的大背景下各地景区纷纷加大产品创新力度,更新产品类型,提供优质服务以满足消费者日益多样化的产品需求,景区搜索指数得到反弹,中下旬达到搜索小高峰。5A级景区中搜索热度前十分别是:颐和园、拉萨布达拉宫景区、故宫博物院、黄河壶口瀑布旅游区(陕西省延安市·山西省临汾市)、晋中市平遥古城景区、乐山市峨眉山景区、恭王府景区、承德避暑山庄及周围寺庙景区、苏州园林(拙政园、虎丘山、留园)、大同市云冈石窟。
媒体指数来看:8月,中国文化报、人民网、迈点网、百度、网易、腾讯、新浪等相关媒体平台上,相关内容涉及 “夜游经济”、“亲子研学”、“亲子露营”、“沉浸式互动体验”等关键词。榜单TOP10的5A景区分别是:故宫博物院、颐和园、拉萨布达拉宫景区、黄山市黄山风景区、晋中市平遥古城景区、丽江市丽江古城景区、乐山市峨眉山景区、黄河壶口瀑布旅游区(陕西省延安市·山西省临汾市)、湖南省长沙市岳麓山·橘子洲旅游区、大同市云冈石窟。

点评指数来看:8月,从各大OTA平台的点评数量和点评均值来看,5A级景区的口碑评价整体向好,综合实力较强的头部文旅景区口碑评价略有领先趋势,实际客群对头部5A级景区的认可度和满意度较高。其中提升景区产品品类、增强互动体验类产品、提高景区服务质量有助于提高景区口碑和好评率。各大景区的点评渠道主要是各类OTA平台,如:携程旅游网、大众点评网、去哪儿网等。点评指数跻身前十的景区分别是:故宫博物院、上海野生动物园、上海东方明珠广播电视塔、颐和园、杭州市西湖风景名胜区、北京八达岭-慕田峪长城旅游区、常州环球恐龙城休闲旅游区、苏州园林(拙政园、虎丘山、留园)、三亚市南山文化旅游区、金华市东阳横店影视城景区。
运营指数来看:8月,5A级景区不断加强产品创新,打造规模化、高科技、沉浸式的创新型旅游消费体验,探索文旅经济与国潮国风的融合,同时不断优化景区服务,扩大景区运营版图。运营指数主要得分集中在微博、搜狗微信等,得分TOP10的5A级景区分别为是:黄山市黄山风景区、阿坝藏族羌族自治州九寨沟旅游景区、承德避暑山庄及周围寺庙景区、河北省承德市金山岭长城景区、乐山市峨眉山景区、山西晋城皇城相府生态文化旅游区、金华市东阳横店影视城景区、大同市云冈石窟、枣庄市台儿庄古城景区、湖南省常德市桃花源旅游区。
四、景区分布与细分榜单
1.5A级景区品牌类型分布
(1)5A级景区类型分布
5A级景区百强榜单中,人文景观、自然景观遥遥领先,分别占据50个席位和40个席位;细分类型中,以历史遗址型景区、山岳型景区和山水型景区为主,分别占据31、14和9席。从品牌指数来看,8月5A级景区各类型板块中品牌指数由高到低分别为:现代娱乐类景区(490.37)、人文景观类景区(427.67)、自然景观类景区(384.64)、综合吸引类景区(286.68)。现代娱乐类景区名列前茅,表现良好,细分类型品牌指数由高到低分别为:海滨型景区(596.98)、文化场馆型景区(596.48)、文化演艺型景区(518.79)。
受暑期持续高温的推动,旅游主体对场馆类和避暑纳凉型旅游目的地趋之若鹜,山岳型、山水型、海滨型景区成为8月景区新的增长点,人文景观类景区8月表现依旧亮眼。随着文旅融合的持续推进,人文景观逐步占据市场有利地位,单纯的走马观花式、纯观赏性景区项目逐渐丧失吸引力,文博主题游、特色深度游、文化沉浸式互动消费体验受到年轻消费者的青睐。品牌影响力较大的人文景观类景区是:故宫博物院、拉萨布达拉宫景区、颐和园等老牌头部景区。故宫博物院IP+历史文化的完美融合成功火出圈。疫情倒逼景区产业升级,文旅项目融入娱乐的主题、人文的主题等,将景区产品和多种元素相融合,给予游客最直观的、多元化的出行体验,形成新的消费环境和氛围。


(2)5A级景区5个类型细分榜单TOP10

2.5A级景区品牌区域分布
(1)5A级景区7个区域分布
区域所属中,华东保持领先地位,占据33个席位;其次是西南,占据21位;华北占据12个席位;8月南方避暑需求旺盛,疫情阻碍客流涌向北方,造成暑期客流重心南移,因此华南区域景区在八月成绩不俗,位列第四,占据10个席位。其次分别是华中,10个席位;西北,10个席位;东北,5个席位。
从省份角度来看,榜单前十分别为:江苏省(10),四川省(9)、云南省(7)、浙江省(7)、北京市(6)、山东省(6)、安徽省(5)、陕西省(5)、广东省(5)、湖南省(4)、山西省(4)。从品牌指数来看,华北地区品牌指数最高,为628.31,其中北京市5A级景区数量品牌指数发展均居高位。去哪儿网数据显示,北京位居热门酒店旅游城市top4,位于热门到达城市top6,进出港的暑期机票预订量增幅最快,达286%。北京环球度假区、故宫、八达岭长城等景区魅力不减,环球影城增幅高达154%。官方数据显示,暑期北京市怀柔区17家等级景区接待游客33.2万人次,实现营业收入2413.9万元。随着疫情防控更加精准高效,北京市作为旅游资源颇丰、历史文化底蕴颇厚的旅游目的地,北京旅游业将加快推动文旅融合、数字赋能、产业升级、产品创新,推动行业和谐健康发展。


(2)5A级景区7个区域细分榜单TOP10

五、榜单数据说明
“2022年8月5A级景区品牌100强榜单”数据来源于迈点品牌指数MBI,根据8月迈点品牌指数MBI的318家景区数据汇总统计而成。具体说明如下:
1. 迈点品牌指数 MBI(景区品牌部分)说明
迈点品牌指数 MBI(景区品牌部分)主要从搜索指数、点评指数、运营指数、媒体指数 4个维度分析品牌在互联网和移动互联网的影响力。这是迈点研究院自主开发的“迈点品牌指数监测系统” Meadin Brand Index Monitoring System(MBIMS)提供的一项免费数据分析服务。
计算公式:MBI=a*SI+b*CI+c*OI+d*MI
注:MBI,指某品牌的迈点品牌指数 MBI 数据;a、b、c、d,指系统中的加权系数;SI(search Index),指搜索指数;CI(Comment Index),指点评指数;OI(OperationIndex),指运营指数;MI(Media Index),指媒体指数。注意:企业或个人可参照品牌指数数据对品牌发展进行监测和预测,但迈点品牌指数 MBI不能与其品牌发展完全等同。
(1)搜索指数(SI):一段时期内,品牌关键词在主流搜索引擎中正面搜索频次的加权和。
(2)点评指数(CI):一段时期内,用户对于该品牌下景区在 OTA 网站的点评累计情况。
(3)运营指数(OI):一段时期内,品牌在互联网和移动互联网的运营情况,如 微博、微信等
(4)媒体指数(MI):一段时期内,大众媒体和行业媒体报道中与品牌关键词相关的正面新闻数量。
2. 统计时间:2022 年 8月 1 日 – 8月 31日
3. 监测范围:国内5A级景区
关于迈点研究院
迈点研究院成立于2009年,是国内领先的商业空间资产战略研究咨询机构。
迈点研究院长期致力于大数据商业分析平台建设,用“数据生产力”改变认知、提升企业效能,为寻求进入与扩大商业空间领域业务的企业与公共机构,提供基于情报+数据+服务的多元化大数据解决方案。化“数”为“据”,辅助客户制定重大决策,识别投资风险。
迈点研究院率先深入商业空间品牌资产研究,将无形的品牌资产通过有形的数据维度呈现,创新开发了品牌动态数据监测系统-MBI(迈点品牌指数)、MCI(迈点酒店竞争力指数)、MVI(迈点短视频影响力指数),被誉为“行业福布斯”榜单。并以此为依据,为需要科学规划项目资源配置的客户,提供战略、运营、组织的咨询服务,提高项目空间资产价值,提升项目运营定价权与收益,稳健财务增长;同时,迈点研究院积极参与公共政策咨询和公共事业建设。是国内领先的聚焦商业空间领域战略、运营、组织以及兼并购方面的专业咨询机构。
1)2022年8月3日,推出餐饮业品牌指数,覆盖全国50000家餐饮品牌;
2)2022年2月14日,行业首个短视频影响力指数MVI重磅上线,覆盖全国6000家酒店品牌及100000家景区乐园;
3) 2021年8月21日,推出文旅行业首个文旅集团品牌指数报告,覆盖全国1000家文旅集团;
4)2020年10月1日,历时6年打磨的迈点酒店竞争力指数MCI重磅上线,覆盖全国900000家单体酒店;
5)2020年8月15日,旅游住宿行业首本品牌蓝皮书《中国旅游住宿品牌发展报告(2019-2020)》出版;
6)2019年1月10日,租赁地产行业首本品牌蓝皮书《中国住房租赁品牌发展报告(2018)》正式亮相,入围“2018年版皮书综合评价TOP100”;
7)2018年8月1日,推出文旅行业首个景区品牌指数,覆盖全国100000家景区乐园;
8)2018年8月26日,联手品牌中国战略规划院打造商业空间产业品牌生态系统;
9)2016年10月21日,与国家航母级数据库机构人民在线共同打造消费舆情大数据平台;
10)2016年10月20日,携手40亿终端设备服务商TalkingData打造行业大数据运营平台;
11)2016年2月1日,进入地产创新版块,5000家住房租赁、办公空间、商业综合体、物业品牌纳入监测;
12)2015年8月1日,推出100个旅游住宿业上下游供应链品类价值榜;
13)2013年8月27日,涵盖6000家旅游住宿品牌的年度研究指南推出;
14)2011年8月1日,研发3年的商业空间产业品牌价值评估体系上线;
15)2009年8月15日,商业空间产业第一本大数据分析报告发布。
经过十余年的互联网大数据沉淀,迈点研究院建立了完整的商业空间产业大数据平台库,涵盖投资开发、品牌建设、运营管理、客群营销等多个版块;覆盖6000家旅游住宿品牌、900000家城市单体酒店、50000家餐饮品牌、100000家景区乐园品牌、1000家文旅集团品牌、2000家住房租赁品牌、2000家商业办公品牌、1000家物业品牌以及 30000家上下游产业链服务商品牌等……
联系我们
邮箱:res@meadin.com
电话:0571-87672164
企业微信:

0
搜索

搜索