2022年9月中国文旅业发展报告
9月文旅市场整体稳中向好,受暑期游热度的间接影响以及中秋小长假的加持,文旅业数据可观,中秋出游热度达到今年小长假顶峰。
一、 行业动态
1.文旅业月度总况:9月稳中向好, 微度假成趋势,夜游、夜宿受到市场追捧
9月文旅市场整体稳中向好,受暑期游热度的间接影响以及中秋小长假的加持,文旅业数据可观,中秋出游热度达到今年小长假顶峰。文旅部数据显示,2022年中秋假期,全国国内旅游出游7340.9万人次,同比下降16.7%,按可比口径恢复至2019年同期的72.6%;实现国内旅游收入286.8亿元,同比下降22.8%,恢复至2019年同期的60.6%。携程数据显示,今年中秋日均订单量较端午呈双位数增长、较清明和五一增长一倍以上,出游人群主要由本地、周边客群构成,占比超六成。
周边本地深度游持续走热,微度假已是大势所趋;露营、夜游、夜宿等新业态成为市场焦点。受疫情管控影响,周边本地深度游依旧是9月出行主旋律,与旅游大市场缩减相反,国内露营经济市场火热,规模可达千亿。飞猪数据显示:中秋露营订单量环比增超4倍。“露营+赏月”、“露营+月饼手作”的多业态聚合加强了本地游供给的多样化,也给文旅业发展提供了更多可能性。
伴随着商业业态的不断升级,挖掘本地多元化的生活体验逐渐成为主流,体验性、探索性文旅项目成为主要驱动力。需求端的瞬息万变给市场带来了不小的挑战,也给文旅业发展注入新鲜血液。因此,文旅集团只有不断推陈出新,才能占有一席之地。


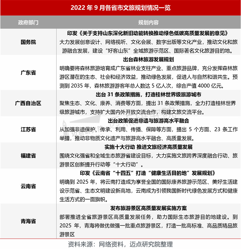
2.文旅项目投资发展:9月市场回暖,推介会成促进重要媒介
9月,文旅市场投资宗数明显上升,单体项目投入资本显著增加,与过往两个月的沉寂形成鲜明对比。大宗文旅投资项目的增多得益于各地举办的旅游投促会和推介会。如福建召开文化和旅游项目招商推介会,投资热点聚焦于滨海度假、康体养生、研学旅行、乡村休闲、夜游经济、露营体验等新业态。


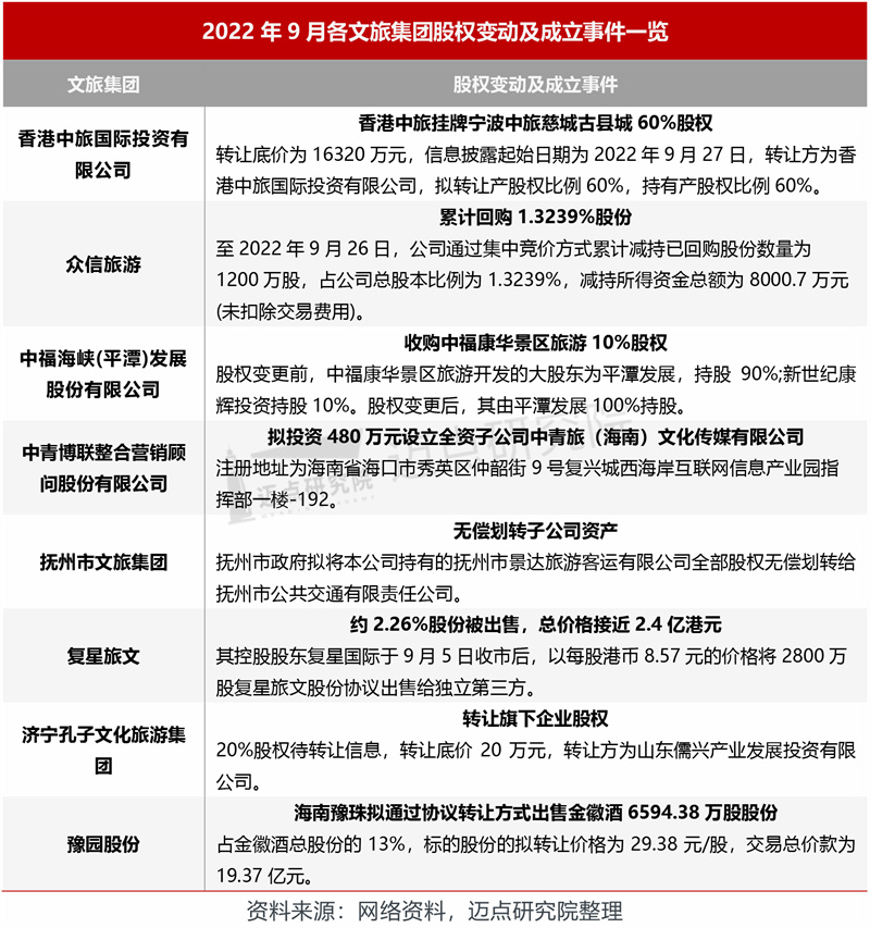
3.文旅集团融资动态:股权变动、项目融资频速不减, 多元化融资渠道助力文旅发展
在文旅融合大背景下,大批文旅新业态涌现,融资成为文旅项目落地的重要推动力。进入9月,文旅集团股份变动频速不减,融资项目频出。复星旅文约2.26%股份被出售,作价近2.4亿港元;中青博联拟投资480万设立全资子公司中青旅(海南)文化传媒有限公司。
旅游业正处于发展转型的关键时期,投资需求旺盛,但资金缺口大,融资成为文旅项目落地最大阻碍,加上投资大、回报慢、培育周期长的行业特点更是加剧融资困难。但随着政策利好,普惠金融政策加码以及多元化融资渠道的拓宽,未来文旅融资难、融资贵的问题在一定程度上可以得到缓解。



二、百强榜单及分析
9月,携程集团、豫园股份、华住集团位列百强榜单前三,另有复星旅文、中国东方演艺集团、首旅集团、中国旅游集团、华侨城集团、锦江国际集团、中免集团进入榜单前十。9月100强榜单中,共有34家品牌排名环比上升,45家品牌排名环比下降,2家品牌排名没有发生变化,2家新纳入监测并入围。另有17个新晋百强品牌,它们分别是:洛阳文旅集团、大同文旅集团、乡伴文旅集团、三峡旅游集团、鹳雀楼旅游集团、济源市文旅集团、河南文旅投资集团、江西省旅游集团、重庆旅游集团、菏泽文旅集团、青浦文旅集团、武汉旅游体育集团、雅安文旅集团、新疆文旅投、厦门旅游集团、蜗牛景区管理集团、济南文旅发展集团。 
经迈点研究院监测,9月所有监测的文旅集团MBI指数的均值为30.19,整体文旅集团品牌指数环比下降9.66%;TOP100品牌指数均值为168.55,环比下降9.79%。从5月开始,文旅集团品牌指数出现拐点,整体呈上升趋势;9月,随着暑期热度冷却,出行热度随之降低,品牌指数略有回落。

三、文旅集团细分榜单
1.文旅集团类型指数与细分榜单
1)文旅集团类型分布与品牌指数
9月,各类型文旅集团分布情况较之上月略有出入,地方国有文旅企业上榜数量最多,有40家;与上月相比,百强文旅集团中,省市级文旅集团、民营产业服务企业上榜数量略有增加。本月百强榜单MBI指数均值为168.55,地方国有文旅企业、民营产业服务企业、民营投资公司、民营项目公司未达到均值,省市级文旅集团、大型民营企业、大型央企超过均值,其中大型央企以376.41的绝对优势占据高位。相比上月,各类型文旅集团MBI指数中,仅有大型央企呈现上升趋势,环比增长6.97%;剩余集团均呈现下降态势,民营产业服务企业下降幅度最大,为39.10%。
后疫情时代产业链出现激变,疫情和地产的双重影响,民营资本相继退出,国有企业凸显出强抗风险能力,逐渐成为旅游开发和运营的主流。国有文旅集团凭借对旅游资源的把控能力,加强品牌建设,进行项目品质提升。其中地方国有文旅集团加快发展转型探索,由重资产向轻资产转型,由强资源向强运营转型,提高服务水平,提高运营竞争力。唐山文旅集团将文创产品开发作为丰富文旅消费业态、延伸消费链条、传播本地文化的重要抓手,持续深化文创产品的设计及研发,努力实现转型升级、新业态经营。9月,6大类108款惟妙惟肖的纸板创意玩具陆续在南湖景区亮相,成为景区消费新热点、业态经营新亮点和文创产业提档升级新起点。

2)文旅集团类型细分榜单

2.文旅集团区域指数与细分榜单
1)文旅集团区域分布与品牌指数
2022年9月百强榜单区域文旅集团分布中,全国品牌和华东品牌数量最多,分别有34和26家文旅集团进入百强榜单,保持住暑期以来的领先地位。从各区域文旅集团品牌指数来看,全国性文旅集团以绝对性的优势领先,其次分别为华北、华南、西北、西南、华中、华东、东北。各区域品牌指数平均值为132.71,全国性品牌、西北品牌、华南品牌、华北品牌高于平均值,其他区域品牌均未达到平均线。与上月相比,仅有华中区域文旅集团品牌指数实现上升趋势,为58.75%,其他区域品牌均有不同程度下降,下降幅度最明显为东北区域品牌,下降52.18%。

2. 文旅集团区域细分榜单

四、品牌指数分析
1.主流指数
从主流指数均值来看,9月整体文旅集团品牌主流指数均值为4.72,环比上升9.01%;TOP100文旅集团品牌主流指数均值为33.31,环比上升13.42%。9月文旅集团主流媒体关注度前十的是:豫园股份、携程集团、中国东方演艺集团、华住集团、复星旅文、海南旅投、首旅集团、中国旅游集团、中免集团、华侨城集团。
其中豫园股份的主流指数为200.24,表现出强劲竞争力,品牌9月在主流媒体发布和相关报道的相关内容中主要包含股权变动、集团投资发展规划等。第一,上海市黄浦区历史风貌保护项目公布实施主体为豫园股份联合体,由豫园股份和蚂蚁集团携手完成,豫园股份借助该项目补齐了“大豫园片区”版图中的重要组成内容,豫园股份线下商业版图进一步扩容。第二,豫园股份及其全资子公司海南豫珠拟通过协议转让方式出售金徽酒6594.38万股股份,占金徽酒总股份的13%,标的股份的拟转让价格为29.38元/股,交易总价款为19.37亿元。

2.大众指数
从大众指数均值来看,9月整体文旅集团品牌大众指数均值为5.33,环比下降40.51%;TOP100文旅集团品牌大众指数均值为38.83,环比降低36.82%。9月文旅集团大众媒体关注度前十的是:豫园股份、携程集团、华住集团、复星旅文、中免集团、首旅集团、中国旅游集团、华侨城集团、中国东方演艺集团、锦江国际集团。
其中中国东方演艺集团表现亮眼,为9月文旅集团大众媒体关注度前十榜单新上榜集团,成为9月大众关注焦点。第一,中国东方演艺集团与九天互动(北京)文化投资有限公司双方达成战略共识,双方将以中国东方数字剧院、东方数字藏品博物馆、中国东方数字舞者等内容的设计、建设、运营为合作重点,全面推动中国东方演艺集团的数字化发展。第二,中国东方演艺集团的经典剧目——舞·乐《中国故事·十二生肖》,在腾讯艺术指尖剧院、东方新大陆视频号上线直播,集团全资子公司北京东方新大陆文化艺术有限公司已经在腾讯视频、微信视频号、抖音、哔哩哔哩、小红书、微博等多个平台搭建了线上新媒体矩阵,打造“东方艺术+”品牌,全面推进“线下支持线上、线上赋能线下”的跨媒介融合传播新模式。

3.行业指数
从行业指数均值来看,9月整体文旅集团品牌行业指数均值为7.44,环比上升8.77%;TOP100文旅集团品牌行业指数均值为53.27,环比上升16.97%。9月文旅集团行业关注度前十的是:携程集团、豫园股份、华住集团、复星旅文、锦江国际集团、中国旅游集团、中国东方演艺集团、首旅集团、华侨城集团、山西文旅集团。
其中,行业关注品牌聚焦于携程集团,行业指数环比上升55.49%。行业新闻主要关注财报公示、报告发布、产品升级。第一,携程集团发布Q2财报:净营收40亿元 超越市场预期。国内本地酒店市场在二季度后半程的加速回暖,租车、私家团等新兴业务的大幅增长成为携程在国内市场的主要业绩亮点;海外业务在整个季度的高速增长,营业收入贡献不断增加。第二,携程集团发布《2022年可持续旅行消费者报告》显示,疫情对近70%受访者起到了催化作用,提升了他们选择可持续旅行的意愿。携程集团CEO孙洁表示,这份报告体现了当下消费者对于可持续旅行接受度越来越高的趋势,并再次证实了携程“LESS·可持续旅行计划”的发展价值。

4.运营指数
从运营指数均值来看,9月整体文旅集团品牌运营指数均值为12.7,环比下降4.37%;TOP100文旅集团品牌运营指数均值为52.73,环比上升4.46%。9月文旅集团运营指数前十的是:华侨城集团、田园东方、首旅集团、豫园股份、中国东方演艺集团、山西文旅集团、凯撒旅业、陕旅集团、长隆集团、横店集团。
其中华侨城集团的运营指数为100.13,环比下降0.02%,位列第一。华侨城集团作为大型央企,在疫情期间展现出强有力的抗风险能力,投资、运营能力也显现出显著优势。9月,深圳华侨城入围首批广东省夜间文化和旅游消费集聚区;襄阳华侨城奇幻度假区奇趣童年酒店开业,以四星级标准打造亲子度假新体验。

五、榜单数据说明
“2022年9月文旅集团品牌100强榜单”数据来源于迈点品牌指数MBI,根据9月迈点品牌指数MBI的747个文旅集团数据汇总统计而成。具体说明如下:
1.文旅集团品牌指数
迈点品牌指数MBI(文旅集团品牌部分)是由迈点研究院独家发布,用以反映一段时期内品牌在互联网和移动互联网的影响力的指标数据,可为企业及行业相关人士分析集团品牌影响力提供参考。
监测对象1:国有文旅集团(大型央企、省市级文旅集团、地方国有文旅企业)
监测对象2:民营文旅企业(大型民营企业、民营投资公司、民营项目公司、民营产业服务企业)
迈点品牌指数MBI(文旅集团品牌部分)主要从主流指数、大众指数、行业指数和运营指数4个维度分析品牌在互联网和移动互联网的影响力。这是迈点研究院自主开发的“迈点品牌指数监测系统” Meadin Brand Index Monitoring System(MBIMS)提供的一项免费数据分析服务。
计算公式:MBI=a*OI+b*MI+c*II+d*WI
注:MBI,指某品牌的迈点品牌指数 MBI 数据;a、b、c、d,指系统中的加权系数;OI(Official Media Index),指主流指数;MI(Mass Media Index),指大众指数;II(Industry Media Index),指行业指数;WI(We-Media Index),指运营指数。
注意:企业或个人可参照品牌指数数据对品牌发展进行监测和预测,但迈点品牌指数 MBI不能与其品牌经营完全等同。
(1)主流指数(OI):一段时期内,全国及地方官方主流媒体报道中与品牌关键词相关的正面新闻数量,如人民日报、新华社、央视网等。
(2)大众指数(MI):一段时期内,社会化大众媒体报道中与品牌关键词相关的正面新闻数量,如腾讯、新浪、搜狐、网易等。
(3)行业指数(II):一段时期内,旅游、财经媒体报道中与品牌关键词相关的正面新闻数量,如中国旅游报、迈点网、第一财经日报等。
(4)运营指数(WI):一段时期内,品牌在互联网和移动互联网的自运营情况,如微信、微博、抖音、小红书等。
2. 统计时间:2022年 9月 1 日 – 9月 30日
3. 监测范围:国内文旅集团
关于迈点研究院
迈点研究院成立于2009年,是国内领先的商业空间资产战略研究咨询机构。
迈点研究院长期致力于大数据商业分析平台建设,用“数据生产力”改变认知、提升企业效能,为寻求进入与扩大商业空间领域业务的企业与公共机构,提供基于情报+数据+服务的多元化大数据解决方案。化“数”为“据”,辅助客户制定重大决策,识别投资风险。
迈点研究院率先深入商业空间品牌资产研究,将无形的品牌资产通过有形的数据维度呈现,创新开发了品牌动态数据监测系统-MBI(迈点品牌指数)、MCI(迈点酒店竞争力指数)、MVI(迈点短视频影响力指数),被誉为“行业福布斯”榜单。并以此为依据,为需要科学规划项目资源配置的客户,提供战略、运营、组织的咨询服务,提高项目空间资产价值,提升项目运营定价权与收益,稳健财务增长;同时,迈点研究院积极参与公共政策咨询和公共事业建设。是国内领先的聚焦商业空间领域战略、运营、组织以及兼并购方面的专业咨询机构。
1)2022年9月3日,推出餐饮业品牌指数,覆盖全国50000家餐饮品牌;
2)2022年2月14日,行业首个短视频影响力指数MVI重磅上线,覆盖全国6000家酒店品牌及100000家景区乐园;
3) 2021年9月21日,推出文旅行业首个文旅集团品牌指数报告,覆盖全国1000家文旅集团;
4)2020年10月1日,历时6年打磨的迈点酒店竞争力指数MCI重磅上线,覆盖全国900000家单体酒店;
5)2020年9月15日,旅游住宿行业首本品牌蓝皮书《中国旅游住宿品牌发展报告(2019-2020)》出版;
6)2019年1月10日,租赁地产行业首本品牌蓝皮书《中国住房租赁品牌发展报告(2018)》正式亮相,入围“2018年版皮书综合评价TOP100”;
7)2018年9月1日,推出文旅行业首个景区品牌指数,覆盖全国100000家景区乐园;
8)2018年9月26日,联手品牌中国战略规划院打造商业空间产业品牌生态系统;
9)2016年10月21日,与国家航母级数据库机构人民在线共同打造消费舆情大数据平台;
10)2016年10月20日,携手40亿终端设备服务商TalkingData打造行业大数据运营平台;
11)2016年2月1日,进入地产创新版块,5000家住房租赁、办公空间、商业综合体、物业品牌纳入监测;
12)2015年9月1日,推出100个旅游住宿业上下游供应链品类价值榜;
13)2013年9月27日,涵盖6000家旅游住宿品牌的年度研究指南推出;
14)2011年9月1日,研发3年的商业空间产业品牌价值评估体系上线;
15)2009年9月15日,商业空间产业第一本大数据分析报告发布。
经过十余年的互联网大数据沉淀,迈点研究院建立了完整的商业空间产业大数据平台库,涵盖投资开发、品牌建设、运营管理、客群营销等多个版块;覆盖6000家旅游住宿品牌、900000家城市单体酒店、50000家餐饮品牌、100000家景区乐园品牌、1000家文旅集团品牌、2000家住房租赁品牌、2000家商业办公品牌、1000家物业品牌以及 30000家上下游产业链服务商品牌等……
联系我们
邮箱:res@meadin.com
电话:0571-87672164
企业微信:

0
搜索

搜索