2023 年2月5A级景区品牌传播力100强榜单
旅游市场整体“稳开高走,持续回暖”,景区景气度持续攀升,多样化产品输出展现内生动力。
一、景区市场动态
1.月度景区总况:景区景气度持续攀升,多样化产品输出展现内生动力
随着防控政策的“松绑”以及扶持政策的“护航”,低迷蛰伏了三年的文旅业大踏步向前,得益于春节旅游数据全线飘红,各主体对行业恢复保持积极乐观态势。2月20日,中国旅游研究院发布《中国旅游经济蓝皮书》,预测2023年我国旅游市场“稳开高走,持续回暖”,二季度旅游市场将进入预期转强和供给优化的新通道,暑期有望迎来全面复苏。
前景乐观的攀升趋势致使各地相继出台景区门票打折、减免,发放文化和旅游消费券等惠民利民政策措施,给余温尚存的市场“添一把火”。为了进一步撬动全县旅游市场,激发文旅消费潜力,实现继春季旅游市场“开门红”后的又一爆款,江西九江市武宁县出台所有景区景点向境内外游客免收门票政策;山东青岛崂山景区免门票优惠政策持续至3月31日;宜宾兴文僰王山景区在景区升级改造期间对所有游客执行免门票政策。
天气回暖,春季旅游“淡季不淡”,出行需求得以释放,消费者出行热情的蔓延并未止步于春节假期,数据显示,截至2月20日,张家界国家森林公园2023年累计入山59.03万人,同比增长584.01%;2月18日、2月19日,明孝陵景区周末两天的客流量超过了10万人次,仅上午10点,景区停车场就已基本饱和,多条路段出现车多缓行。
2.文旅政策盘点:政策“托底”向政策“托举”转变,政府全方位助力市场复苏
2月,旅游业复苏进程进一步加速,各项数据稳步提升,各省市政府报告相继落地,文旅消费正出现较大幅度反弹,并成为引领经济回升的重要引擎,各省市也在一系政策层面持续发力,为加快文化和旅游产业全面复苏营造良好的发展环境。海南省提出,以旅游复苏为牵引,实施“促消费六大行动”,力争旅游人数、旅游收入分别增长20%和25%,离岛免税购物销售额突破800亿元;云南省提出,深化旅游业供给侧结构性改革,加快产品创新、业态创新、模式创新,促进旅游业与健康、体育、文化、教育等产业融合发展,积极创建世界级旅游景区和度假区,推动旅游市场强劲复苏,加快“门票经济”“观光经济”向“综合消费经济”转变,力争2023年旅游总收入超过1.2万亿元。



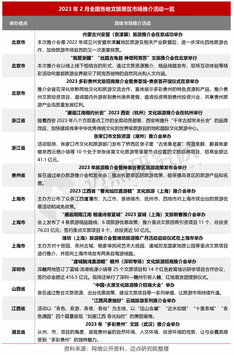
3.景区运营概况:全国各地景区热度持续高涨,推介会、免门票等举措相继推出积极拉动文旅消费
2月始市场“稳开高走,持续回暖”,景区抓住1月节假日余温保持优质运营输出。
近年来,元宇宙行业受到各级政府的高度重视和国家产业政策的重点支持。国家陆续出台多项政策,鼓励元宇宙行业发展与创新,景区数字藏品背靠元宇宙发展前景尚为可观。
1月中下旬政府工作报告相继落地,随之各地出台文旅促消费活动提振旅游业,全国各地重点A级旅游景区相继实施免门票及相关接待优惠政策。2月27日消息,3月1日-3月31日,宣城所有国有A级景区面向全国游客免门票;为助推文旅行业复工复产,从2022年12月15日到2023年3月31日游客可以半价游览莫高窟、鸣沙山和月牙泉等景区;2023年1月1日-2023年3月31日,杭州的国有A级景区和部分非国有A级景区实行首道门票免费游。此外,旅游目的地推介会相继推出,据迈点研究院不完全统计,2月举办文旅推介会13场,旨在助力当地文旅复苏,以文旅消费为突破口拉动经济发展。



二、百强榜单
以下是迈点研究院独家发布“2023年2月5A级景区品牌传播力(MBI)100强榜单”。 2月,故宫博物院、乐山市峨眉山景区、拉萨布达拉宫景区、湖南省长沙市岳麓山·橘子洲旅游区、颐和园、金华市东阳横店影视城景区、晋中市平遥古城景区、杭州市西湖风景名胜区、丽江市丽江古城景区、枣庄市台儿庄古城景区跻身榜单前十。
本月新晋百强景区共14个,分别为:浙江省杭州西溪湿地旅游区、河南开封清明上河园、南京市钟山风景名胜区-中山陵园风景区、无锡市鼋头渚景区、镇江市句容茅山景区、湖北省恩施州腾龙洞景区、四川省雅安市碧峰峡旅游景区、重庆市南川金佛山、哈尔滨市太阳岛景区、黑龙江黑河五大连池景区、重庆市黔江区濯水景区、广东省清远市连州地下河旅游景区、安顺市龙宫景区、西安市秦始皇兵马俑博物馆。 
三、榜单分析
1.5A级景区整体和TOP100品牌指数比较
经迈点研究院监测,2月5A级景区品牌指数较之1月略有下降,所有5A级景区的平均品牌指数为372.93,环比下降4.92%;2月100强5A级景区MBI品牌指数均值为246.97,环比下降3.18%。1月市场全面开放加迭春节等传统节假日的出游需求,景区数据表现良好,2月随着市场热度的逐渐冷却,数据表现略有下跌,但同比数据仍存在明显优势。

2.5A级景区整体和TOP100细分维度比较
整体来看,2月,5A级景区的点评指数和媒体指数持续领先,整体和TOP100搜索指数分别为4.25和11.84;整体和TOP100媒体指数分别为54.90和150.85;整体和TOP100点评指数分别为175.09和181.88;整体和TOP100运营指数分别为12.73和29.39。
搜索指数来看:“战略合作”、“项目签约”、“签约公募REITs”成为月度热点。2月,湖北省文旅重点项目招商签约大会成功举办,会上,签约了武当山景区公募REITs项目,总投资额15亿元。5A级景区中搜索热度前十的分别是:颐和园、故宫博物院、拉萨布达拉宫景区、乐山市峨眉山景区、晋中市平遥古城景区、苏州园林(拙政园、虎丘山、留园)、恭王府景区、安顺市黄果树大瀑布景区、湖州市南浔古镇景区、枣庄市台儿庄古城景区。
媒体指数来看:2月,中国文化报、人民网、迈点网、百度、网易、腾讯、新浪等相关媒体平台上,相关内容涉及 “文旅推介会”、“景区免门票”、“文旅消费券”等关键词。榜单TOP10的5A级景区分别是:故宫博物院、乐山市峨眉山景区、湖南省长沙市岳麓山·橘子洲旅游区、拉萨布达拉宫景区、江西省萍乡市武功山景区、颐和园、杭州市西湖风景名胜区、丽江市丽江古城景区、北京八达岭-慕田峪长城旅游区、黄河壶口瀑布旅游区(陕西省延安市·山西省临汾市)。

点评指数来看:2月,从各大OTA平台的点评数量和点评均值来看,5A级景区整体口碑评价较好,其中提升景区服务质量,丰富景区产品供给有助于提高点评指数。点评指数跻身前十的景区分别是:广州市长隆旅游度假区、故宫博物院、上海野生动物园、西安市秦始皇兵马俑博物馆、上海东方明珠广播电视塔、颐和园、杭州市西湖风景名胜区、北京八达岭-慕田峪长城旅游区、常州环球恐龙城休闲旅游区、苏州园林(拙政园、虎丘山、留园)。
运营指数来看:2月热点颇丰,景区“满血复活”,力争丰富文旅市场产品供给。运营指数主要得分集中在微博、搜狗微信等,得分TOP10的5A级景区分别为是:承德避暑山庄及周围寺庙景区、河北省承德市金山岭长城景区、乐山市峨眉山景区、金华市东阳横店影视城景区、大同市云冈石窟、枣庄市台儿庄古城景区、南京市夫子庙-秦淮风光带景区、安顺市黄果树大瀑布景区、贵州省贵阳市花溪青岩古镇景区、泰安市泰山景区。
四、景区分布与细分榜单
1.5A级景区品牌类型分布
(1)5A级景区类型分布
5A级景区百强榜单中,人文景观类、自然景观类依旧稳居冠亚军,分别上榜51和39个5A级景区;细分类型中,以历史遗址型景区、山岳型景区、小镇型景区为主,分别占据29、17、11个席位。从品牌指数来看,2月5A级景区各类型中品牌指数由高到低分别为:现代娱乐类(428.84 )、人文景观类(388.00 )、自然景观类(354.46 )、综合吸引类(327.70 )。细分类型品牌指数由高到低分别为:文化演艺型景区(553.99 )、文化场馆型景区(498.45 )、历史遗址型景区(415.73 )。


(2)5A级景区5个类型细分榜单TOP10

2.5A级景区品牌区域分布
(1)5A级景区7个区域分布
区域所属中,华东保持领先地位,占据38个席位。其次是西南,占据18位。2月,华东地区表现良好,随着政策端转好以及天气转暖,作为旅游主要目的地的华东地区热度居高不下。华北地区(14)、华中地区(10)、西北地区(9)、华南地区(8)、东北地区(4)。
从省份角度来看,榜单前十分别为:江苏省(11)、四川省(8)、浙江省(8)、山东省(6)、陕西省(5)、北京市(5)、山西省(5)、广东省(4)、河南省(4)、湖北省(4)、江西省(4)、上海市(4)。从品牌指数来看,华北区域指数遥遥领先,为446.68。


(2)5A级景区7个区域细分榜单TOP10

五、榜单数据说明
“2023年2月5A级景区品牌传播力100强榜单”数据来源于迈点品牌指数MBI,根据2月迈点品牌指数MBI的318家景区数据汇总统计而成。具体说明如下:
1. 迈点品牌指数 MBI(景区品牌部分)说明
迈点品牌指数 MBI(景区品牌部分)主要从搜索指数、点评指数、运营指数、媒体指数 4个维度分析品牌在互联网和移动互联网的影响力。这是迈点研究院自主开发的“迈点品牌指数监测系统” Meadin Brand Index Monitoring System(MBIMS)提供的一项免费数据分析服务。
计算公式:MBI=a*SI+b*CI+c*OI+d*MI
注:MBI,指某品牌的迈点品牌指数 MBI 数据;a、b、c、d,指系统中的加权系数;SI(search Index),指搜索指数;CI(Comment Index),指点评指数;OI(OperationIndex),指运营指数;MI(Media Index),指媒体指数。注意:企业或个人可参照品牌指数数据对品牌发展进行监测和预测,但迈点品牌指数 MBI不能与其品牌发展完全等同。
(1)搜索指数(SI):一段时期内,品牌关键词在主流搜索引擎中正面搜索频次的加权和。
(2)点评指数(CI):一段时期内,用户对于该品牌下景区在 OTA 网站的点评累计情况。
(3)运营指数(OI):一段时期内,品牌在互联网和移动互联网的运营情况,如 微博、微信等
(4)媒体指数(MI):一段时期内,大众媒体和行业媒体报道中与品牌关键词相关的正面新闻数量。
2. 统计时间:2023 年 2月 1 日 – 2月 28日
3. 监测范围:国内5A级景区
关于迈点研究院
迈点研究院成立于2009年,是国内领先的商业空间资产战略研究咨询机构。
迈点研究院长期致力于大数据商业分析平台建设,用“数据生产力”改变认知、提升企业效能,为寻求进入与扩大商业空间领域业务的企业与公共机构,提供基于情报+数据+服务的多元化大数据解决方案。化“数”为“据”,辅助客户制定重大决策,识别投资风险。
迈点研究院率先深入商业空间品牌资产研究,将无形的品牌资产通过有形的数据维度呈现,创新开发了品牌动态数据监测系统-MBI(迈点品牌指数)、MCI(迈点酒店竞争力指数)、MVI(迈点短视频影响力指数),被誉为“行业福布斯”榜单。并以此为依据,为需要科学规划项目资源配置的客户,提供战略、运营、组织的咨询服务,提高项目空间资产价值,提升项目运营定价权与收益,稳健财务增长;同时,迈点研究院积极参与公共政策咨询和公共事业建设。是国内领先的聚焦商业空间领域战略、运营、组织以及兼并购方面的专业咨询机构。
1)2022年11月3日,推出餐饮业品牌指数,覆盖全国50000家餐饮品牌;
2)2022年2月14日,行业首个短视频影响力指数MVI重磅上线,覆盖全国6000家酒店品牌及100000家景区乐园;
3) 2021年11月21日,推出文旅行业首个文旅集团品牌指数报告,覆盖全国1000家文旅集团;
4)2020年11月1日,历时6年打磨的迈点酒店竞争力指数MCI重磅上线,覆盖全国900000家单体酒店;
5)2020年11月15日,旅游住宿行业首本品牌蓝皮书《中国旅游住宿品牌发展报告(2019-2020)》出版;
6)2019年1月10日,租赁地产行业首本品牌蓝皮书《中国住房租赁品牌发展报告(2019)》正式亮相,入围“2019年版皮书综合评价TOP100”;
7)2019年11月1日,推出文旅行业首个景区品牌指数,覆盖全国100000家景区乐园;
9)2019年11月26日,联手品牌中国战略规划院打造商业空间产业品牌生态系统;
9)2016年11月21日,与国家航母级数据库机构人民在线共同打造消费舆情大数据平台;
10)2016年11月20日,携手40亿终端设备服务商TalkingData打造行业大数据运营平台;
11)2016年2月1日,进入地产创新版块,5000家住房租赁、办公空间、商业综合体、物业品牌纳入监测;
12)2015年11月1日,推出100个旅游住宿业上下游供应链品类价值榜;
13)2013年11月27日,涵盖6000家旅游住宿品牌的年度研究指南推出;
14)2011年11月1日,研发3年的商业空间产业品牌价值评估体系上线;
15)2009年11月15日,商业空间产业第一本大数据分析报告发布。
经过十余年的互联网大数据沉淀,迈点研究院建立了完整的商业空间产业大数据平台库,涵盖投资开发、品牌建设、运营管理、客群营销等多个版块;覆盖6000家旅游住宿品牌、900000家城市单体酒店、50000家餐饮品牌、100000家景区乐园品牌、1000家文旅集团品牌、2000家住房租赁品牌、2000家商业办公品牌、1000家物业品牌以及 30000家上下游产业链服务商品牌等……
联系我们
邮箱:res@meadin.com
电话:0571-97672164
企业微信:

0
搜索

搜索