2023 年3月5A级景区品牌传播力100强榜单
景区热度持续攀升,市场迎来“报复性”消费;大学生实力打卡成文旅消费重要推动力。
一、景区市场动态
1.月度景区总况:景区热度全面复苏,市场迎来“报复性”消费
随着大环境的好转以及天气回暖,“憋屈”已久的游客开启“暴走模式”,各大景区“严阵以待”,喜迎节后第二波客流。3月,各地利好消息频传,各项数据一路长虹,广东省江门市在热播剧《狂飙》的带动下,1-2月接待游客334.59万人次,同比增长67.89%,表现良好的景区第一季度取得近三年同期最佳业绩。苏州、杭州、重庆、四川等传统热门旅游地惊现周末人挤人。
景区迎来节后第二轮小高峰,大学生实力打卡成文旅消费重要推动力。随着“封校”成为过去式,周末得以“撒欢”的大学生迅速成为各大景区出行的主力军。“两天暴走七万步,长沙广州反复游”、“六天游六城”、“济南大学生三分之一在千佛山,三分之一在泰山,三分之一在淄博组团吃烧烤”等词条频挂热搜。3月,滕王阁景区外大学生组团挑战背诵《滕王阁序》,数据显示,周一至周五滕王阁景区的单日客流量在5000人左右,周末单日客流量则突破万人,1月至2月,《寻梦滕王阁》共迎来观演游客2.6万人次,与去年同期相比增长300%。
免票最后一轮“狂欢”,景区客流量再创新高。3月,各大景区的免票活动逐渐接近尾声,为了抓住最后一波福利,3月25、26日出行预约爆满,客流量一路飙升。春节前夕山东推出景区门票减免、引客入鲁等10项真金白眼的政策措施,1-2月省内国有景区游客量同比增长近200%,近188.1万人次享受泰山免费门票。3月底,杭州景区优惠政策也基本结束,最后一个周末杭州西湖景区遭遇大堵车;婺源篁岭景区也开启了“人从众模式”。
赏花景区热度居高不下,“景区+”持续走俏。携程数据显示,3月以来赏花景区的门票预订量环比2月同期增长近3倍,同比去年增长150%。扬州市瘦西湖风景区、上海顾村公园景区、无锡市鼋头渚景区、杭州西溪湿地旅游区等热门赏花景区的搜索量皆环比提升一倍以上。此外,赏花+露营、赏花+住宿等组合业态持续走俏,3月预订量环比翻倍。
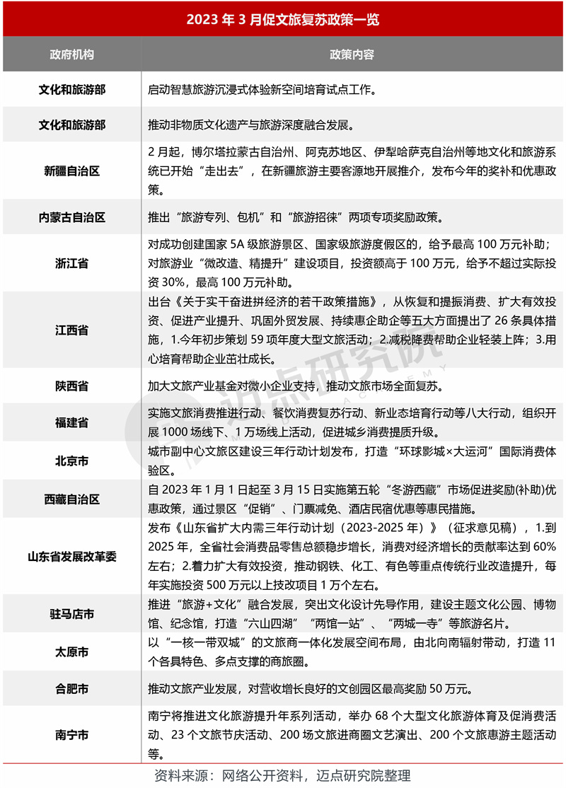
2.文旅政策盘点:多措并举助力文旅市场强劲复苏
随着环境的逐步好转以及天气的回暖,市场再掀出行热潮,各省市文旅部门推出新优惠、新业态强力助力旅游持续升温。各大景区不约而同打出旅游消费“组合拳”,抓住春季旅游复苏窗口期,带动游客的持续增长。



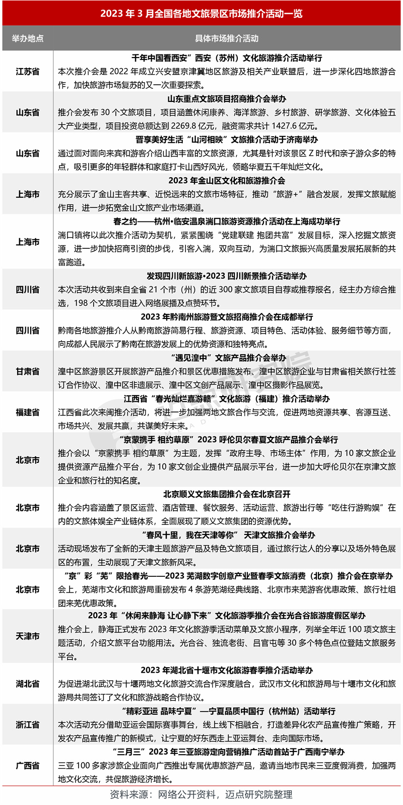
3. 景区运营概况:出行热度持续高涨,景区推介、免门票促进二销
为积极助推文旅消费,加速区域文旅复苏,各地相继举办文旅推介会,搭建展示产品与销售服务的平台,推动各地文旅产品销售及收客引流共赢发展。3月,由山东省文化和旅游厅、青岛市人民政府主办,青岛市文化和旅游局承办的山东重点文旅项目招商推介会在青岛举办,推介会发布30个文旅项目,项目涵盖休闲康养、海洋旅游、乡村旅游、研学旅游、文化体验五大产业类型,项目投资总额达到2269.8亿元,融资需求共计1427.6亿元。

二、百强榜单
以下是迈点研究院独家发布“2023年3月5A级景区品牌影响力(MBI)100强榜单”。 3月,故宫博物院、颐和园、乐山市峨眉山景区、拉萨布达拉宫景区、湖南省长沙市岳麓山·橘子洲旅游区、黄山市黄山风景区、杭州市西湖风景名胜区、上海科技馆、泰安市泰山景区、安顺市黄果树大瀑布景区跻身榜单前十。
本月新晋百强景区共14个,分别为:成都市青城山--都江堰旅游景区、毕节市百里杜鹃景区、北京市海淀区圆明园景区、张家界武陵源-天门山旅游区、湖南省常德市桃花源旅游区、中央电视台无锡影视基地三国水浒景区、安徽省马鞍山市长江采石矶文化生态旅游区、黄山市古徽州文化旅游区、湖北省襄阳市古隆中景区、北京市奥林匹克公园、烟台市蓬莱阁旅游区(三仙山-八仙过海)、四川省甘孜州海螺沟景区、青海省青海湖景区、河北保定野三坡景区。

三、榜单分析
1.5A级景区整体和TOP100品牌指数比较
经迈点研究院监测,3月5A级景区品牌指数较之2月有明显升高,所有5A级景区的平均品牌指数为246.97,环比上升7.00%;3月100强5A级景区MBI品牌指数均值为412.27,环比上升10.55%。3月,各地出行热度持续攀升,“旅居热”首次出现在春季旅游市场,景区再现“春节假期”之后的“人从众”现象,泰安市泰山景区、杭州市西湖风景名胜区迎来客流高峰,鸡鸣寺设置“反悔门”疏散游客,逐渐摆脱阴霾加叠春暖花开,3月的5A级景区品牌指数再创新高。

2.5A级景区整体和TOP100细分维度比较
整体来看,3月,5A级景区的点评指数和媒体指数持续领先,整体和TOP100搜索指数分别为4.33和11.82;整体和TOP100媒体指数分别为70.29 和185.18;整体和TOP100点评指数分别为175.34和181.92;整体和TOP100运营指数分别为14.31和33.35。
搜索指数来看:“门票减免”、“客流恢复”、“景区创建”等成为月度热点。据九寨沟景区公告显示,九寨沟景区2023年已接待游客突破50万人次,游客人数大涨。今年以来,九寨沟陆续推出“暖阳与蓝冰之恋”冰瀑旅游节系列活动、“花样年华”主题活动,推广“大九寨”旅游线路产品,吸引全国各地游客纷至沓来。5A级景区中搜索热度前十的分别是:颐和园、拉萨布达拉宫景区、故宫博物院、上海科技馆、苏州园林(拙政园、虎丘山、留园)、晋中市平遥古城景区、恭王府景区、湖州市南浔古镇景区、安顺市黄果树大瀑布景区、黄河壶口瀑布旅游区(陕西省延安市·山西省临汾市)。
媒体指数来看:3月,中国文化报、人民网、迈点网、百度、网易、腾讯、新浪等相关媒体平台上,相关内容涉及 “文创IP”、“景区免门票”、“文旅消费券”等关键词。榜单TOP10的5A级景区分别是:故宫博物院、颐和园、乐山市峨眉山景区、湖南省长沙市岳麓山·橘子洲旅游区、杭州市西湖风景名胜区、宜春市明月山旅游区、拉萨布达拉宫景区、黄山市黄山风景区、泰安市泰山景区、上海科技馆。

点评指数来看:3月,从各大OTA平台的点评数量和点评均值来看,5A级景区整体口碑评价较好,其中创新产品呈现形式、迎合市场需求有助于提高点评指数。点评指数跻身前十的景区分别是:广州市长隆旅游度假区、故宫博物院、上海野生动物园、西安市秦始皇兵马俑博物馆、上海东方明珠广播电视塔、颐和园、杭州市西湖风景名胜区、北京八达岭-慕田峪长城旅游区、苏州园林(拙政园、虎丘山、留园)、常州环球恐龙城休闲旅游区。
运营指数来看:3月热点颇丰,景区“满血复活”,力争丰富文旅市场产品供给。运营指数主要得分集中在微博、搜狗微信等,得分TOP10的5A级景区分别为是:黄山市黄山风景区、承德避暑山庄及周围寺庙景区、河北省承德市金山岭长城景区、乐山市峨眉山景区、山西晋城皇城相府生态文化旅游区、金华市东阳横店影视城景区、大同市云冈石窟、湖南省常德市桃花源旅游区、福建省土楼(永定·南靖)旅游、杭州市西湖风景名胜区。
四、景区分布与细分榜单
1.5A级景区品牌类型分布
(1)5A级景区类型分布
5A级景区百强榜单中,人文景观类、自然景观类依旧稳居冠亚军,分别上榜49和39个5A级景区;细分类型中,以历史遗址型景区、山岳型景区、山水型景区、小镇型景区为主,分别占据31、15、10、10个席位。从品牌指数来看,3月5A级景区各类型中品牌指数由高到低分别为:现代娱乐类(438.50 )、人文景观类(429.58 )、自然景观类(400.08 )、综合吸引类(332.48 )、乡村田园类(281.01 )。细分类型品牌指数由高到低分别为:文化场馆型景区(661.33)、 海滨型景区(492.68)、 山岳型景区(466.12)、 历史遗址型景区(466.07)、 主题公园型景区(430.51)。


(2)5A级景区5个类型细分榜单TOP10

2.5A级景区品牌区域分布
(1)5A级景区7个区域分布
区域所属中,华东保持领先地位,占据39个席位。其次是西南,占据17位。3月,华北地区表现良好,随着天气转暖,华北地区迎来高峰期,百度热点榜中,故宫品牌指数居高不下,3月以来一直位居榜单前十。
从省份角度来看,榜单前十分别为:江苏省(12)、四川省(9)、北京市(7)、山东省(7)、浙江省(7)、陕西省(6)、安徽省(5)、湖北省(5)、河南省(4)、湖南省(4)、山西省(4)。


(2)5A级景区7个区域细分榜单TOP10

五、榜单数据说明
“2023年3月5A级景区品牌传播力100强榜单”数据来源于迈点品牌指数MBI,根据2月迈点品牌指数MBI的318家景区数据汇总统计而成。具体说明如下:
1. 迈点品牌指数 MBI(景区品牌部分)说明
迈点品牌指数 MBI(景区品牌部分)主要从搜索指数、点评指数、运营指数、媒体指数 4个维度分析品牌在互联网和移动互联网的影响力。这是迈点研究院自主开发的“迈点品牌指数监测系统” Meadin Brand Index Monitoring System(MBIMS)提供的一项免费数据分析服务。
计算公式:MBI=a*SI+b*CI+c*OI+d*MI
注:MBI,指某品牌的迈点品牌指数 MBI 数据;a、b、c、d,指系统中的加权系数;SI(search Index),指搜索指数;CI(Comment Index),指点评指数;OI(OperationIndex),指运营指数;MI(Media Index),指媒体指数。注意:企业或个人可参照品牌指数数据对品牌发展进行监测和预测,但迈点品牌指数 MBI不能与其品牌发展完全等同。
(1)搜索指数(SI):一段时期内,品牌关键词在主流搜索引擎中正面搜索频次的加权和。
(2)点评指数(CI):一段时期内,用户对于该品牌下景区在 OTA 网站的点评累计情况。
(3)运营指数(OI):一段时期内,品牌在互联网和移动互联网的运营情况,如 微博、微信等
(4)媒体指数(MI):一段时期内,大众媒体和行业媒体报道中与品牌关键词相关的正面新闻数量。
2. 统计时间:2023 年 3月 1 日 – 3月 31日
3. 监测范围:国内5A级景区
关于迈点研究院
迈点研究院成立于2009年,是国内领先的商业空间资产战略研究咨询机构。
迈点研究院长期致力于大数据商业分析平台建设,用“数据生产力”改变认知、提升企业效能,为寻求进入与扩大商业空间领域业务的企业与公共机构,提供基于情报+数据+服务的多元化大数据解决方案。化“数”为“据”,辅助客户制定重大决策,识别投资风险。
迈点研究院率先深入商业空间品牌资产研究,将无形的品牌资产通过有形的数据维度呈现,创新开发了品牌动态数据监测系统-MBI(迈点品牌指数)、MCI(迈点酒店竞争力指数)、MVI(迈点短视频影响力指数),被誉为“行业福布斯”榜单。并以此为依据,为需要科学规划项目资源配置的客户,提供战略、运营、组织的咨询服务,提高项目空间资产价值,提升项目运营定价权与收益,稳健财务增长;同时,迈点研究院积极参与公共政策咨询和公共事业建设。是国内领先的聚焦商业空间领域战略、运营、组织以及兼并购方面的专业咨询机构。
1)2022年11月3日,推出餐饮业品牌指数,覆盖全国50000家餐饮品牌;
2)2022年2月14日,行业首个短视频影响力指数MVI重磅上线,覆盖全国6000家酒店品牌及100000家景区乐园;
3) 2021年11月21日,推出文旅行业首个文旅集团品牌指数报告,覆盖全国1000家文旅集团;
4)2020年11月1日,历时6年打磨的迈点酒店竞争力指数MCI重磅上线,覆盖全国900000家单体酒店;
5)2020年11月15日,旅游住宿行业首本品牌蓝皮书《中国旅游住宿品牌发展报告(2019-2020)》出版;
6)2019年1月10日,租赁地产行业首本品牌蓝皮书《中国住房租赁品牌发展报告(2019)》正式亮相,入围“2019年版皮书综合评价TOP100”;
7)2019年11月1日,推出文旅行业首个景区品牌指数,覆盖全国100000家景区乐园;
9)2019年11月26日,联手品牌中国战略规划院打造商业空间产业品牌生态系统;
9)2016年11月21日,与国家航母级数据库机构人民在线共同打造消费舆情大数据平台;
10)2016年11月20日,携手40亿终端设备服务商TalkingData打造行业大数据运营平台;
11)2016年2月1日,进入地产创新版块,5000家住房租赁、办公空间、商业综合体、物业品牌纳入监测;
12)2015年11月1日,推出100个旅游住宿业上下游供应链品类价值榜;
13)2013年11月27日,涵盖6000家旅游住宿品牌的年度研究指南推出;
14)2011年11月1日,研发3年的商业空间产业品牌价值评估体系上线;
15)2009年11月15日,商业空间产业第一本大数据分析报告发布。
经过十余年的互联网大数据沉淀,迈点研究院建立了完整的商业空间产业大数据平台库,涵盖投资开发、品牌建设、运营管理、客群营销等多个版块;覆盖6000家旅游住宿品牌、900000家城市单体酒店、50000家餐饮品牌、100000家景区乐园品牌、1000家文旅集团品牌、2000家住房租赁品牌、2000家商业办公品牌、1000家物业品牌以及 30000家上下游产业链服务商品牌等……
联系我们
邮箱:res@meadin.com
电话:0571-97672164
企业微信:

0
搜索

搜索