2023 年5月5A级景区品牌传播力100强榜单
旅游景区热度高涨,政策福利持续助力,各地景区宣推也走出国门,迈向全球。
一、景区市场动态
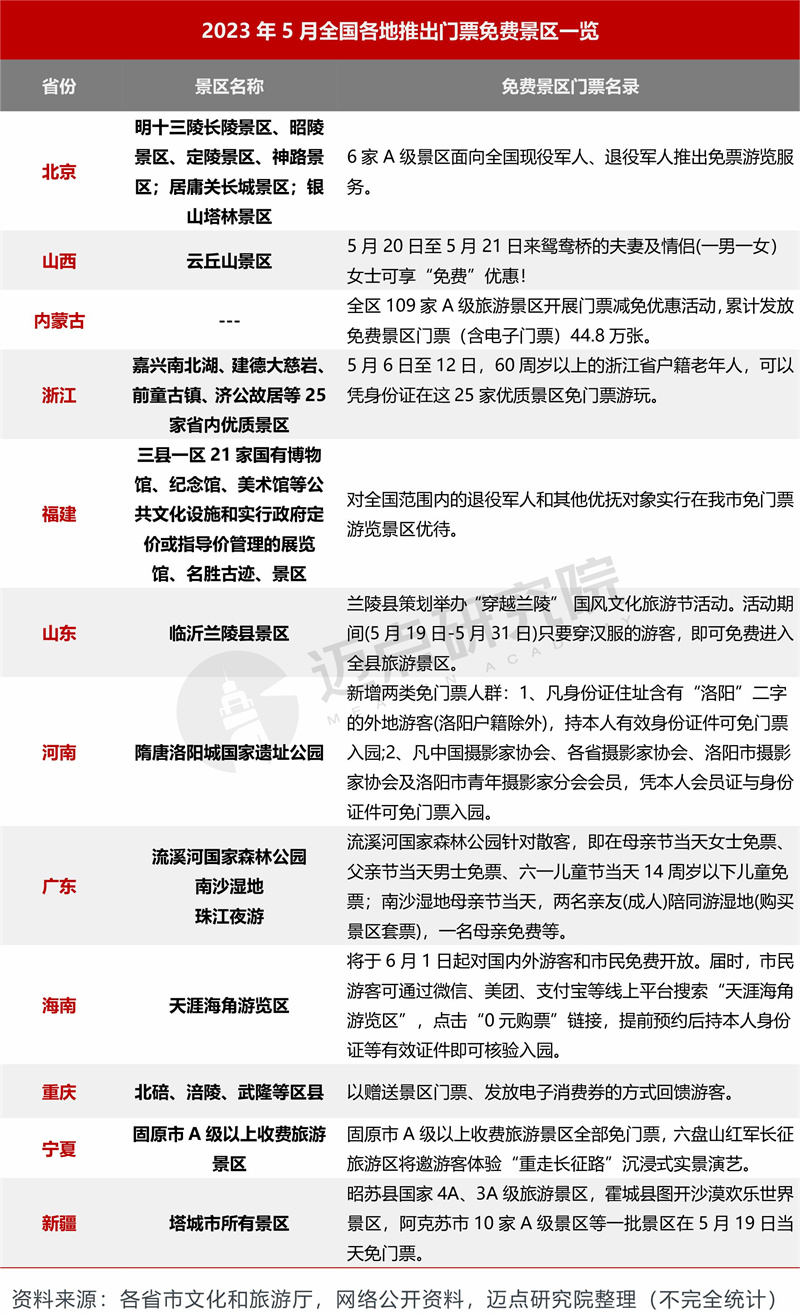
1.政策盘点:文旅景区热度高涨,福利政策持续助力
5月受五一假期与“中国旅游日”影响,各地相继出台助力文旅产业高质量发展政策,在经济、服务、宣推等各方面展开扶持。同时,各地政府平台为5月的消费蓄力,相继出台纾困政策以及释放旅游消费潜力政策,如推出“二人同行,母亲免费”、“520情侣同行,女性免费”、“文化节,穿汉服免门票”、“老人错峰旅游免门票”“酒店、机票消费券”等相关高强度优惠政策,为推进各地旅游,促进消费加速赋能。
2.景区运营概况:文旅宣推“出国门”,开拓外部客流市场
5月,文旅景区市场热度空前高涨,各地文旅部门在市场推广方面加大工作强度。据迈点研究院不完全统计数据显示,本月全国共有9个地区举办各类大型推介活动,如山东的“孔子家乡 好客山东”西班牙文旅推介会,与境外推介,促进文旅市场的外部拓宽,实现境内外文化的友好交流。

二、百强榜单
以下是迈点研究院独家发布“2023年5月5A级景区品牌传播力(MBI)100强榜单”。 5月,故宫博物院、颐和园、乐山市峨眉山景区、拉萨布达拉宫景区、杭州市西湖风景名胜区、湖南省长沙市岳麓山·橘子洲旅游区、丽江市丽江古城景区、晋中市平遥古城景区、黄山市黄山风景区、北京八达岭-慕田峪长城旅游区跻身榜单前十。
本月新晋百强景区共12个,分别为:河南省洛阳栾川老君山·鸡冠洞旅游区、天津古文化街旅游区(津门故里)、扬州市瘦西湖风景区、唐山市清东陵景区、新疆天山天池风景名胜区、大理市崇圣寺三塔文化旅游区、山西省长治市壶关太行山大峡谷八泉峡景区、台州市天台山景区、上海东方明珠广播电视塔、山东青岛崂山景区、云南省文山州普者黑旅游景区、湖北省宜昌市三峡大瀑布景区。

三、榜单分析
1.5A级景区整体和TOP100品牌指数比较
经迈点研究院监测,5月5A级景区品牌指数较之4月数据明显下降,所有5A级景区的平均品牌指数为283.17,环比下降2%;5月100强5A级景区MBI品牌指数均值为458.38,环比下降3.08%。5月整体数值受五一节假日消退影响较大,环比均呈现下降趋势。

2.5A级景区整体和TOP100细分维度比较
整体来看,5月5A级景区的点评指数和媒体指数持续领先,整体和TOP100搜索指数分别为5.45和14.46;整体和TOP100媒体指数分别为87.62和228.9;整体和TOP100点评指数分别为176.73和184.06;整体和TOP100运营指数分别为13.37和30.97。
其中搜索指数以颐和园指数最高,为119.72,搜索内容主要以五一客流量为主;媒体指数和点评指数以故宫博物院最高,为709.22和202.3,涉及内容为故宫博物院五一门票热和国际博物馆日系列活动两大板块,且好评不断;运营指数以黄山市黄山风景区最高,为90.15,其免门票信息深受消费者关注。

四、景区分布与细分榜单
1.5A级景区品牌类型分布
5A景区百强榜单中,较整体数量而言,人文景观类和自然景观类仍占据前二,但在品牌指数均值(450.86)上,现代娱乐类和人文景观类超于品牌均值。根据细分类型品牌指数前10分别为:文化场馆型景区(549.61)、特色街区型景区(430.62)、小镇型景区(400.72)、历史遗址型景区(389.74)、文化演艺型景区(358.85)、沙漠型景区(293.03)、海滨型景区(284.45)、山岳型景区(277.61)、湿地型景区(274.5)、宗教型景区(268.76)。
(1)5A级景区类型分布

(2)5A级景区5个类型细分榜单TOP10

2.5A级景区品牌区域分布
(1)5A级景区7个区域分布
区域所属中,华东仍保持突出地位,占据38个席位。华北、西北、华中在本月5A级区域景区百强榜单中均呈现上涨趋势,随着旅游的回暖,各地景区的发展也呈现散点多态优质的发展趋势。从省份角度来看,榜单前十分别为:江苏省(10)、浙江省(8)、山东省(7)、山西省(7)、四川省(7)、北京市(6)、陕西省(6)、云南省(5)、江西省(4)、上海市(4)。


(2)5A级景区7个区域细分榜单TOP10

五、榜单数据说明
“2023年5月5A级景区品牌传播力100强榜单”数据来源于迈点品牌指数MBI,根据5月迈点品牌指数MBI的318家5A级景区数据汇总统计而成。具体说明如下:
1. 迈点品牌指数 MBI(景区品牌部分)说明
迈点品牌指数 MBI(景区品牌部分)主要从搜索指数、点评指数、运营指数、媒体指数 4个维度分析品牌在互联网和移动互联网的影响力。这是迈点研究院自主开发的“迈点品牌指数监测系统” Meadin Brand Index Monitoring System(MBIMS)提供的一项免费数据分析服务。
计算公式:MBI=a*SI+b*CI+c*OI+d*MI
注:MBI,指某品牌的迈点品牌指数 MBI 数据;a、b、c、d,指系统中的加权系数;SI(search Index),指搜索指数;CI(Comment Index),指点评指数;OI(OperationIndex),指运营指数;MI(Media Index),指媒体指数。注意:企业或个人可参照品牌指数数据对品牌发展进行监测和预测,但迈点品牌指数 MBI不能与其品牌发展完全等同。
(1)搜索指数(SI):一段时期内,品牌关键词在主流搜索引擎中正面搜索频次的加权和。
(2)点评指数(CI):一段时期内,用户对于该品牌下景区在 OTA 网站的点评累计情况。
(3)运营指数(OI):一段时期内,品牌在互联网和移动互联网的运营情况,如微博、微信等
(4)媒体指数(MI):一段时期内,大众媒体和行业媒体报道中与品牌关键词相关的正面新闻数量。
2. 统计时间:2023 年 5月 1 日 – 5月 31日
3. 监测范围:国内5A级景区
关于迈点研究院
迈点研究院成立于2009年,是国内聚焦文旅与租赁地产产业研究咨询的大数据中心。
迈点研究院长期致力于文旅与租赁地产大数据分析平台建设,用“数据生产力”改变认知、提升企业效能,为寻求进入与扩大文旅与租赁地产业务的企业与公共机构,提供基于情报+数据+服务的多元化大数据解决方案。化“数”为“据”,辅助客户制定重大决策,识别投资风险。
迈点研究院率先深入文旅与租赁地产产业相关品牌资产研究,将无形的品牌资产通过有形的数据维度呈现,创新开发了品牌动态数据监测系统MBI(迈点品牌指数)、MCI(迈点竞争力指数)、MVI(迈点短视频影响力指数),被誉为“行业福布斯”榜单,并以此为依据,为需要科学规划项目资源配置的客户,提供战略、运营、组织的咨询服务,提高项目空间资产价值,提升项目运营定价权与收益,稳健财务增长;同时,迈点研究院积极参与公共政策咨询和公共事业建设。是国内聚焦文旅与租赁地产领域战略、运营、组织以及兼并购方面的专业咨询机构。
1)2022年7月3日,推出餐饮业品牌指数,覆盖全国50000家餐饮品牌;
2)2022年2月14日,行业首个短视频影响力指数MVI重磅上线,覆盖全国6000家酒店品牌及110000家景区乐园;
3) 2021年11月21日,推出文旅行业首个文旅集团品牌指数报告,覆盖全国1100家文旅集团;
4)2020年11月1日,历时6年打磨的迈点酒店竞争力指数MCI重磅上线,覆盖全国900000家单体酒店;
5)2020年7月15日,旅游住宿行业首本品牌蓝皮书《中国旅游住宿品牌发展报告(2019-2020)》出版;
6)2019年1月11日,租赁地产行业首本品牌蓝皮书《中国住房租赁品牌发展报告(2018)》正式亮相,入围“2018年版皮书综合评价TOP100”;
7)2018年11月1日,推出文旅行业首个景区品牌指数,覆盖全国100000家景区乐园;
8)2018年7月26日,联手品牌中国战略规划院打造商业空间产业品牌生态系统;
9)2016年11月21日,与国家航母级数据库机构人民在线共同打造消费舆情大数据平台;
10)2016年11月20日,携手40亿终端设备服务商TalkingData打造行业大数据运营平台;
11)2016年2月1日,进入地产创新版块,5000家住房租赁、办公空间、商业综合体、物业品牌纳入监测;
12)2015年7月1日,推出110个旅游住宿业上下游供应链品类价值榜;
13)2013年11月27日,涵盖6000家旅游住宿品牌的年度研究指南推出;
14)2011年11月1日,研发3年的商业空间产业品牌价值评估体系上线;
15)2009年7月15日,商业空间产业第一本大数据分析报告发布。
经过十余年的互联网大数据沉淀,迈点研究院建立了完整的商业空间产业大数据平台库,涵盖投资开发、品牌建设、运营管理、客群营销等多个版块;覆盖6000家旅游住宿品牌、900000家城市单体酒店、50000家餐饮品牌、100000家景区乐园品牌、1000家文旅集团品牌、2000家住房租赁品牌、2000家商业办公品牌、1000家物业品牌以及 30000家上下游产业链服务商品牌等……
联系我们
邮箱:res@meadin.com
电话:0571-87672164
企业微信:

0
搜索

搜索



