2024年8月住房租赁产业发展报告
8月,租赁住房REITs再添新军,招商基金招商蛇口租赁住房REIT正式获批。
一、市场篇
(一)租金表现
1、全球重点国家租金动态
(1)美国:8月房租价格环比下降0.1%至1412美元,标志着租赁市场年度旺季的结束。
(2)加拿大:整个大多伦多地区一卧室带家具房源平均租金为2252加元/月,环比略有上涨;一卧室不带家具房源平均租金为2220加元/月,环比微弱下跌。
(3)英国:截至8月,英国平均租金为每月1325英镑,同比上涨5.1%,环比上涨1.3%。
(4)德国:由于租金不断上涨,BAföG (《联邦教育资助法》)新规8月1日生效,将租房统一标准从360欧元增加到380欧元。
(5)法国:据最新数据,法国租金持续上涨。以巴黎为例,一个24平方米的单间公寓(含杂费)平均租金已达到907欧元/月。
(6)澳大利亚:8月租金涨幅连续第二个月保持平稳,其中悉尼的租金连续第二个月出现下滑。
(7)新加坡:在就业水平减缓的背景下,新加坡高档住宅地段的租赁需求下滑,导致优质私宅租金下降4.5%,为全球30个城市中跌幅最大的。
(8)韩国:8月第二周首尔公寓价格较上周上涨0.32%,已连续21周上升,涨幅创5年零11个月以来最大涨幅。
2、全国20城普通公寓租金情况
8月,全国20城普通公寓量缩价稳。
从供应量来看,各城市持续缩减。20个城市中,有13个城市的供应量环比下降,其中3个城市环比跌幅超20%,分别为西安(-36.23%)、天津(-24.47%)、济南(-20%)。
从租金来看,20城平均租金为52.15元/月/平方米,环比持平。其中,一线城市95.43元/月/平方米,与上月持平;新一线城市42.35元/月/平方米,环比上涨0.44%;二线城市38.25元/月/平方米,环比下跌1.83%。

(二)政策动态
1、中央政策
8月,中央政策主要聚焦金融领域。央行在2024年下半年工作会议和2024年第二季度中国货币政策执行报告中提到,落实好3000亿元保障性住房再贷款政策,加大住房租赁金融支持政策,推动加快建立租购并举的住房制度。
此外,财政部在国务院政策例行吹风会上也宣布将支持筹建公租房和保障性租赁住房,以帮助城镇住房困难群体、新市民和青年人解决住房问题。

2、地方政策
8月,市场监管方面,北京发布《北京市住房租赁押金托管和租金监管暂行办法》,据此,数字人民币的使用将被推广至住房领域的押金托管和租金监管环节,提高了交易的透明度,降低了交易风险,进而保护消费者的合法权益。
管理办法方面,广州将公共租赁住房建设用地纳入土地利用年度计划,依法收回的闲置用地,优先安排用于公共租赁住房建设;郑州规定保障性租赁住房(含人才公寓)租赁合同期限原则上不超过3年,同时租金原则上按月收取,一次性预收租金不超过3个月。

二、品牌篇
(一)品牌榜单
1、品牌分类型榜单
8月,住房租赁品牌指数较上月微涨,行业均值为53.7,环比上升1.3%。其中,国资系品牌指数仍居首位,为57.9,环比上升2%;地产系品牌指数环比下滑0.6%至56.4;品牌运营商指数为48.6,环比上升1.5%。

具体来看,国资系TOP10入榜品牌及指数变化依次为:城发美寓(-2%)、安居乐寓(3%)、上海地产城方(2%)、恒泰星寓(21%)、Youtha有巢(-11%)、华发优生活(0%)、两江·知寓(-5%)、壹间公寓(30%)、武汉安居集团(6%)、城投宽庭(-13%),其中壹间公寓新晋TOP10榜单。
地产系TOP10入榜品牌及指数变化依次为:冠寓(12%)、泊寓(-7%)、瓴寓(3%)、朗诗寓(2%)、方隅公寓(-8%)、碧家(-2%)、乐柚公寓(21%)、金地草莓社区(-2%)、嘛嘛公寓(12%)、滨江暖屋(7%)。
品牌运营商TOP10入榜品牌及指数变化依次为:魔方公寓(13%)、自如寓(1%)、窝趣公寓(-3%)、乐乎青年社区(2%)、绘家青年公寓(3%)、建圳住房(2%)、乐璟生活社区(0%)、乐乎公寓(-3%)、城家公寓(-26%)、铂顿国际公寓(22%),其中铂顿国际公寓新晋TOP10榜单。

2、品牌分区域榜单
8月,各区域住房租赁品牌指数分化明显。其中华中区域以91.3居首位,华北区域、全国性区域和西南区域指数位于60-75之间;华东区域和华南区域指数位于40-50之间;其他区域指数相对较低。

具体来看,全球性区域TOP10入榜品牌及指数变化依次为:雅阁公寓(-20%)、盛捷服务公寓(21%)、雅诗阁服务公寓(36%)、辉盛坊国际公寓(34%)、馨乐庭公寓酒店(-17%)、万豪行政公寓(-12%)、憬黎公寓(246%)、名致服务公寓(16%)、雅遇长租公寓(0%)、驻在LIV’N(0%),其中憬黎公寓新晋TOP10榜单。
全国性区域TOP10入榜品牌及指数变化依次为:冠寓(12%)、魔方公寓(13%)、泊寓(-7%)、自如寓(1%)、窝趣公寓(-3%)、瓴寓(3%)、乐乎青年社区(2%)、朗诗寓(2%)、Youtha有巢(-11%)、华发优生活(0%),其中华发优生活新晋TOP10榜单。
华东区域TOP10入榜品牌及指数变化依次为:上海地产城方(2%)、恒泰星寓(21%)、城投宽庭(-13%)、承寓(1%)、新黄浦·筑梦城(-7%)、漫柏未来人才社区(26%)、宁巢公寓(12%)、东南青年汇(22%)、UONE优望(0%)、滨江暖屋(7%)。
华南区域TOP10入榜品牌及指数变化依次为:安居乐寓(3%)、建圳住房(2%)、莞寓(19%)、广州城投住房(9%)、越秀星寓(-59%)、寓见安居(-20%)、黄埔人才家(0%)、时光岛公寓(0%)、越秀星邻(-50%)、向寓(-8%),其中向寓新晋TOP10榜单。

(二)品牌指数细分维度
1、媒体指数
8月,品牌媒体指数前十依次为:冠寓、泊寓、铂顿国际公寓、雅阁公寓、城投宽庭、壹间公寓、魔方公寓、中海友里、联投新青年、承寓。

项目招租方面,杭州之江城投蓝领公寓273间房源正式对外招租。
项目配租方面,郑州保利心语项目1000套房源上线配租,租金位于550-870元/月。
业务扩展方面,招商蛇口在上海成立房屋租赁公司(上海招润虹悦房屋租赁有限公司),将扩展住房租赁市场业务,增强品牌影响力。
经营业绩方面,贝壳2024年Q2房屋租赁服务收入32亿元,同比增长167.1%。
REITs方面,招商基金招商蛇口租赁住房REIT正式获批。
租房优惠方面,自如整租季承诺用户新签租期大于1年的整租长签合同,合同期内第2年、第3年租金不上浮,且无使用次数限制。

2、投资指数
8月,品牌投资指数前十依次为:安居乐寓、瓴寓、魔方公寓、自如寓、乐乎青年社区、冠寓、上海地产城方、城发美寓、窝趣公寓、朗诗寓。

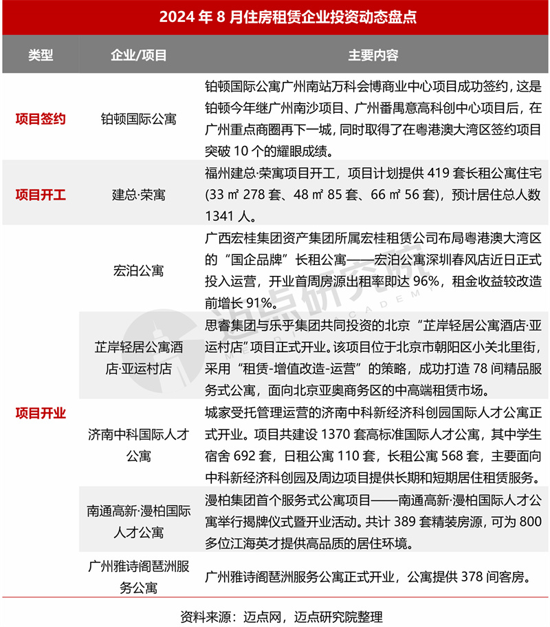
项目签约方面,铂顿国际公寓广州南站万科会博商业中心项目成功签约。
项目开工方面,福州建总·荣寓项目开工,419套房源即将入市,预计居住总人数可达1341人。
项目开业方面,8月,项目开业节奏有所放缓,据监测有5个项目约2300套房源入市,分别为广西宏桂集团旗下宏泊公寓深圳春风店、芷岸轻居公寓酒店·亚运村店、城家管理运营的济南中科新经济科创园国际人才公寓、南通高新·漫柏国际人才公寓、广州雅诗阁琶洲服务公寓。

三、榜单数据说明
“2024年8月住房租赁品牌传播力榜单”数据来源于迈点品牌指数MBI,根据迈点品牌指数MBI 284家品牌数据汇总统计而成。具体说明如下:
1.迈点品牌指数MBI(住房租赁部分)说明
迈点品牌指数MBI(住房租赁部分)主要从媒体指数、投资指数2个维度分析品牌在互联网和移动互联网的传播力。这是迈点研究院自主开发的“迈点品牌指数监测系统” Meadin Brand Index Monitoring System(MBIMS)提供的一项免费数据分析服务。
计算公式:MBI=a*MI+b*II
注:MBI,指某品牌的迈点品牌指数MBI数据;a、b,指系统中的加权系数;MI(Media Index),指媒体指数;II(Investment Index),指投资指数。注意:企业或个人可参照品牌指数数据对品牌发展进行监测和预测,但迈点品牌指数MBI不能与其品牌发展完全等同。
(1)媒体指数(MI):一段时期内,主流媒体、大众媒体、行业媒体和自媒体报道中与品牌关键词相关的正面新闻数量,具体渠道包括人民日报、新华社、央视网、百度资讯、今日头条、腾讯、新浪、网易、搜狐、凤凰、迈点、房天下、微信、微博、抖音、快手、小红书、视频号等。
(2)投资指数(II):一段时期内,该品牌在大中华区市场的房源覆盖情况,具体要素包括累计开业情况、新增开业情况、累计签约情况、新增签约情况、城市覆盖密度、投资业主关注等。
2.统计时间:2024年8月1日-8月31日
3.监测范围:284家市场主流住房租赁品牌
基于百人团队的全时监测、超千种维度的数据抓取、5轮层层精校与自我审核,迈点品牌指数MBI最终得以化繁为简,将繁杂的数据表象精炼为客观指数并加以呈现。历经10年有余的数据积淀与深耕,迈点品牌指数MBI也日益成为洞察行业品牌发展变化的风向标。
四、关于迈点研究院
迈点研究院成立于2009年,是聚焦文旅与地产研究咨询的大数据中心。
迈点研究院长期致力于文旅和地产大数据分析平台建设,用“数据生产力”改变认知、提升企业效能,为寻求进入与扩大文旅与地产业务的企业与公共机构,提供基于情报+数据+服务的多元化大数据解决方案。化“数”为“据”,辅助企业制定重大决策,识别投资风险。
迈点研究院率先深入文旅与地产相关品牌资产研究,将无形的品牌资产通过有形的数据维度呈现,创新开发了品牌动态数据监测系统MBI(迈点品牌指数)、MCI(迈点竞争力指数)、MVI(迈点短视频传播力指数) 、全国县域文旅融合发展指数(CTDI),被誉为“行业福布斯”榜单,并以此为依据,为需要科学规划项目资源配置的客户,提供战略、运营、组织的咨询服务,提高项目空间资产价值,提升项目运营定价权与收益,稳健财务增长;同时,迈点研究院积极参与公共政策咨询和公共事业建设,是国内聚焦文旅与地产领域战略、运营、组织以及兼并购方面的专业咨询机构。
2009年07月15日,迈点研究院首份报告对外发布;
2011年11月01日,迈点品牌指数MBI正式上线;
2013年11月27日,首份年度酒店品牌白皮书发布;
2014年12月01日,迈点竞争力指数MCI重磅上线;;
2015年07月01日,文旅产业链品牌价值评估系统发布;
2016年02月01日,住房租赁、物业、商办品牌价值评估模型亮相;
2016年11月20日,携手TalkingData打造产业大数据运营平台;
2016年11月21日,携手人民在线打造消费舆情大数据平台;
2018年07月26日,携手品牌中国战略规划院打造品牌生态系统;
2018年11月01日,景区、文旅集团品牌评估模型亮相;
2019年01月11日,住房租赁品牌蓝皮书入围“2018年版皮书综合评价TOP100”;
2020年07月15日,酒店行业首本品牌蓝皮书社会科学文献出版社出版发行;
2022年02月14日,迈点短视频传播力指数MVI重磅上线;
2022年07月03日,餐饮业品牌评估系统发布。
2024年06月27日,县域文旅融合榜单正式发布。
经过十余年的互联网大数据沉淀,迈点研究院建立了完整的文旅和地产大数据平台库,涵盖投资开发、品牌建设、运营管理、客群营销等多个版块;覆盖超6000家旅游住宿品牌、900000家城市单体酒店、50000家餐饮品牌、100000家景区乐园品牌、1000家文旅集团品牌、2000家住房租赁品牌、2000家商业办公品牌、1000家物业品牌以及 30000家上下游产业链服务商品牌等……
联系我们
邮箱:res@meadin.com
电话:0571-87672164
企业微信:

1
搜索

搜索