2026年1月4A级景区品牌传播力200强榜单
1月,宁夏自治区新增5家4A级景区,突出产业融合,涵盖酒庄、枸杞馆等特色主题。
一、景区市场动态
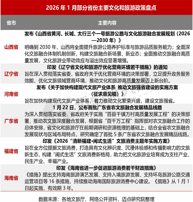
1、政策盘点
2026年1月,多个省份围绕文化和旅游高质量发展相继出台重要政策,呈现出因地制宜、重点突出的特征:山西省着眼于交旅深度融合,围绕黄河、长城、太行旅游公路布局,推动交通与文旅场景创新;辽宁省聚焦优化营商环境,着力提升文旅领域政务服务效能;河南省明确以构建现代文旅产业体系为目标,加快推进文旅强省建设;广东省结合“百县千镇万村高质量发展工程”,推出首批农文旅融合精品线路,促进乡村文旅发展;福建省以“闽式生活”为主题,着力提振文旅消费、打造特色文旅生态;海南省则通过财政奖励措施支持旅游演艺、入境旅游等重点领域,持续建设国际旅游消费中心。整体来看,各省结合自身文旅发展实际与重点、精准发力,以特色化路径与系统化举措构筑文旅高质量发展新格局。

2、新增4A级景区
1月,宁夏自治区新增5家4A级景区,突出产业融合,涵盖酒庄、枸杞馆等特色主题;江西省新增12家4A级景区,兼具自然生态与人文底蕴,且分布广泛(南昌、九江、新余等7市),进一步丰富了全省优质文旅产品供给。如以会昌戏剧镇景区为例,2026年春节假期,戏剧小镇以“隆咚隆咚锵·一起闹马年”为主题,推出新春系列文旅活动,吸引游客赏非遗、玩游戏、品年味。

3、4A级景区动态
1月代表性4A级景区运营主要呈现如下趋势:一是科技赋能体验,重庆园博园引入AI伴游精灵打造智慧文旅新生态、成都西岭雪山运用机械狗等先进装备勾勒“科技+冰雪”体验场景;二是精准客群运营,宜宾兴文石海、广安华蓥山等景区结合生肖马年元素推出专属优惠,以细分客群策略激活消费潜力;三是以交通补贴政策吸引重点客源市场,沂水天上王城通过免除济南自驾到景区游客的去程高速通行费,加速开发济南客源市场。未来景区应聚焦技术驱动重塑场景体验,并通过精准化、情感化营销强化景区品牌粘性,实现高质量发展。

二、月度200强榜单
以下是迈点研究院独家发布的“2026年1月4A级景区品牌传播力200强榜单”。本月,陕西历史博物馆、万岁山武侠城、哈尔滨伏尔加庄园、上海博物馆、上海豫园、成都大熊猫繁育研究基地、南京博物院、南澳岛、磁器口古镇、忻府区忻州古城进入榜单前十。200强榜单中,共有65个品牌排名环比上升,91个品牌排名环比下降,1个品牌排名保持不变,43个新上入榜品牌。

1月,所有4A级景区品牌指数为137.96,环比下降2.92%,同比下降1.25%;其中200强4A级景区品牌指数为252.27,环比增长0.64%,同比下降0.37%。比较而言,头部4A景区的市场韧性与抗波动能力明显更强,同时,行业分化格局持续加深。

三、景区分布与细分榜单
1、景区类型分布与细分榜单
(1)景区类型分布
从品牌上榜数量来看,人文景观类景区95家,占比47.5%,环比增加6家;现代娱乐类景区51家,环比减少4家;自然景观类43家,环比减少3家;乡村田园类上榜7家、综合吸引类上榜数量4 家,二者合计占比5.5%。
品牌指数表现,人文景观类景区处于首位,以陕西历史博物馆、上海豫园、成都大熊猫繁育研究基地等为代表,均为区域文旅热门景区,深厚历史文化、文商旅多业态融合、独特IP特色等构成这类景区品牌的核心竞争力;乡村田园类景区品牌指数紧随其后,具体为250.11;现代娱乐类和自然景观类品牌指数处于240-249之间,处于第三梯队;综合吸引类景区品牌指数相对较低,低于240,环比略降(-0.17%)。

细分类型景区中,科普型和主题公园型景区品牌数量最多,二者合计82家,占比41%;其次为历史遗址型、山水型、山岳型、度假(村)型,均在10家以上,共计61家;文化演艺型、文化园型、小镇型景区均在8-9家,数量上亦体现出一定优势;其余类型均在5家及以下。
本月细分类型景区品牌指数表现:纪念地型景区品牌指数329.94,领先优势凸显;其次为科普型景区,品牌指数272.58,主要以各地的博物馆、动物园、植物园等为核心支撑;海滨型景区紧随其后,具体指数为271.36;文化演艺型景区、村落型景区、文化园型景区、特色街区型景区、山岳型景区、历史遗址型景区这6个细分类型景区品牌指数在250-270之间,位列各细分类型前十;河川型景区、农业景观型这两类景区品牌指数不足220,排在尾部。

(2)景区类型细分榜单

2、景区区域分布与细分榜单
(1)景区区域分布
从七大区域上榜4A级景区TOP200格局来看,华东地区数量最多,占63席,环比减少1席;其次是西南和华北地区,分别为36席(环比未变动)、31席(环比减少1席);再次为华中和华南地区,分别占28席、25席,稳步处于第三梯队;最后为东北地区10家、西北地区7家。
品牌指数层面,西北地区296.2引领各区域,系陕西历史博物馆景区(榜首)的强势带动;东北地区品牌指数268.87,位列第二,融合冰雪运动、俄式异域风情、极地海洋、现代主题游乐等丰富业态,品牌影响力提升;华南地区品牌指数236.99,在七大区域中排名靠后,主要因100名之后的景区占17家、新上榜10家,拉低整体均值。

从景区省份分布数量来看,四川省以18家的上榜规模位居全国首位;江苏省紧随其后,上榜数量16家;广东和山东各15家;上榜数量在10-13家区间的省份共计4个,即北京、河南、浙江、上海;其余20个省份的上榜景区数量相对较少,均在10家以下。
从各省份4A级景区品牌指数分析,陕西省品牌指数(324.26)稳居首位,因陕西历史博物馆、西安博物院两大博物馆品牌的强势赋能与标杆引领;其次为宁夏回族自治区(313.94),以西夏王陵“国际顶流”IP景区为支撑;黑龙江省位列第三,哈尔滨伏尔加庄园的冬日浪漫与冰雪艺术交织共融、亚布力滑雪场专业滑雪体验、哈尔滨极地馆“淘学企鹅”精彩表演等共同打造出极具辨识度的冰雪文旅特色IP矩阵。

(3)景区区域细分榜单

四、榜单数据说明
“2026年1月4A级景区品牌传播力200强榜单”数据来源于迈点品牌指数MBI,根据迈点品牌指数MBI的4318家景区数据汇总统计而成。具体说明如下:
1.迈点品牌指数 MBI(景区品牌部分)说明
迈点品牌指数 MBI(景区乐园品牌部分)主要从搜索指数、点评指数、运营指数、媒体指数 4个维度分析品牌在互联网和移动互联网的传播力。这是迈点研究院自主开发的“迈点品牌指数监测系统” Meadin Brand Index Monitoring System(MBIMS)提供的一项免费数据分析服务。
计算公式:MBI=a*SI+b*CI+c*OI+d*MI
注:MBI,指某品牌的迈点品牌指数MBI数据;a、b、c、d,指系统中的加权系数;SI(search Index),指搜索指数;CI(Comment Index),指点评指数;OI(OperationIndex),指运营指数;MI(Media Index),指媒体指数。
注意:企业或个人可参照品牌指数数据对品牌发展进行监测和预测,但迈点品牌指数 MBI不能与其品牌发展完全等同。
(1)搜索指数(SI):一段时期内,品牌关键词在主流搜索引擎中用户正面搜索频次的加权和,具体渠道包括百度指数、抖音指数、360趋势等。
(2)点评指数(CI):一段时期内,用户对于该品牌在各大OTA网站的点评累计情况,具体渠道包括携程、去哪儿、美团、大众点评、同程、飞猪、途牛、马蜂窝等。
(3)运营指数(OI):一段时期内,该品牌在互联网和移动互联网的用户运营情况,具体渠道包括抖音、快手、小红书、视频号等。
(4)媒体指数(MI):一段时期内,主流媒体、大众媒体、行业媒体和自媒体中与品牌关键词相关的正面新闻数量,具体渠道包括人民日报、新华社、央视网、腾讯、新浪、网易、搜狐、凤凰、迈点、中国旅游报、微信、微博等。
2. 统计时间:2026年1月1日 – 1月31日
3. 监测范围:国内4A级景区
关于迈点研究院
迈点研究院成立于2009年,是聚焦文旅与地产研究咨询的大数据中心。
迈点研究院长期致力于文旅和地产大数据分析平台建设,用“数据生产力”改变认知、提升企业效能,为寻求进入与扩大文旅与地产业务的企业与公共机构,提供基于情报+数据+服务的多元化大数据解决方案。化“数”为“据”,辅助企业制定重大决策,识别投资风险。
迈点研究院率先深入文旅与地产相关品牌资产研究,将无形的品牌资产通过有形的数据维度呈现,创新开发了品牌动态数据监测系统MBI(迈点品牌指数)、MCI(迈点竞争力指数)、MVI(迈点短视频传播力指数),被誉为“行业福布斯”榜单,并以此为依据,为需要科学规划项目资源配置的客户,提供战略、运营、组织的咨询服务,提高项目空间资产价值,提升项目运营定价权与收益,稳健财务增长;同时,迈点研究院积极参与公共政策咨询和公共事业建设,是国内聚焦文旅与地产领域战略、运营、组织以及兼并购方面的专业咨询机构。
2009年07月15日,迈点研究院首份报告对外发布;
2011年11月01日,迈点品牌指数MBI正式上线;
2013年11月27日,首份年度酒店品牌白皮书发布;
2014年12月01日,迈点竞争力指数MCI重磅上线;;
2015年07月01日,文旅产业链品牌价值评估系统发布;
2016年02月01日,住房租赁、物业、商办品牌价值评估模型亮相;
2016年11月20日,携手TalkingData打造产业大数据运营平台;
2016年11月21日,携手人民在线打造消费舆情大数据平台;
2018年07月26日,携手品牌中国战略规划院打造品牌生态系统;
2018年11月01日,景区、文旅集团品牌评估模型亮相;
2019年01月11日,住房租赁品牌蓝皮书入围“2018年版皮书综合评价TOP100”;
2020年07月15日,酒店行业首本品牌蓝皮书社会科学文献出版社出版发行;
2022年02月14日,迈点短视频传播力指数MVI重磅上线;
2022年07月03日,餐饮业品牌评估系统发布。
2024年06月27日,县域文旅融合榜单正式发布。
经过十余年的互联网大数据沉淀,迈点研究院建立了完整的文旅和地产大数据平台库,涵盖投资开发、品牌建设、运营管理、客群营销等多个版块;覆盖超6000家旅游住宿品牌、900000家城市单体酒店、50000家餐饮品牌、100000家景区乐园品牌、1000家文旅集团品牌、2000家住房租赁品牌、2000家商业办公品牌、1000家物业品牌以及30000家上下游产业链服务商品牌等……
联系我们
邮箱:res@meadin.com
电话:0571-87672164
企业微信:

0
搜索

搜索