2026年2月中国市辖区旅游传播力榜单
天津市滨海新区、北京市怀柔区、山东省济南市长清区位列榜单前三。
一、市场动态
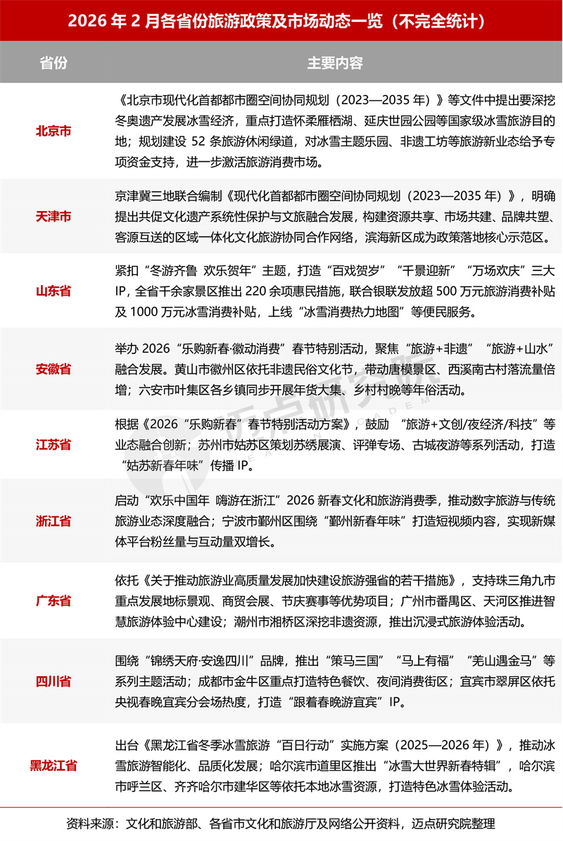
2月,正值春节旅游消费旺季,全国各地围绕“春节”“冰雪”“非遗”等举办庙会、灯会、非遗展演等系列活动,形成全民参与的旅游消费热潮。例如,京津冀联动推出“欢乐京津冀 一起过大年”新春活动,串联62个点位,增开文旅专列、推出跨区主题线路,实现跨区域客流互通与传播共振。长三角地区依托江南文化资源,多地推进“旅游+数字”“旅游+夜经济”融合实践,形成差异化竞争优势。整体来看,2月各省市辖区依托春节消费旺季与系列政策扶持,旅游市场呈现“热度高、业态丰、协同强”的特征,旅游消费持续回暖,传播热度与市场客流实现双提升。

二、百强榜单
以下是迈点研究院独家发布的“2026年2月中国市辖区旅游传播力综合实力百强榜单”和“2026年2月中国市辖区旅游传播力成长潜力百强榜单”。
1.中国市辖区旅游传播力综合实力TOP100强榜单
据迈点研究院数据显示:2月,天津市滨海新区、北京市怀柔区、山东省济南市长清区、安徽省黄山市徽州区、江苏省苏州市姑苏区、福建省厦门市湖里区、辽宁省大连市普兰店区、山东省日照市岚山区、上海市浦东新区、黑龙江省哈尔滨市道里区位列榜单前十。其中,百强榜单中共有31个市辖区排名环比上升,16个市辖区排名环比下降,52个市辖区为新上榜,1个市辖区排名保持不变。
新上榜市辖区数量占比超五成,凸显2月各市辖区旅游市场的充沛活力与强劲增长态势。其中,本月指数环比涨幅最大的为河南省南阳市宛城区,上涨32.65%,指数为95.59。2月,南阳市宛城区紧扣“骏马开新局,‘宛’韵踏春来”主题,推出文艺演出、民俗景观、互动体验三类特色活动,春节假期累计接待游客129万人次,同比增长5.74%;实现旅游综合收入约3.5亿元,同比增长4.48%,旅游市场规模与声量实现双提升。

经迈点研究院监测,2月所有市辖区旅游传播力指数均值为80.69,环比下降0.16%,主要受春节假期后部分市辖区传播投入减少、市场热度回落影响;而TOP100市辖区旅游传播力指数均值为96.32,环比上升0.35%,且显著高于全国平均水平,核心源于百强市辖区在旅游传播上的资源投入与创新力度持续加大,传播力与影响力稳步提升。

2.中国市辖区旅游传播力成长潜力TOP100强榜单
2月,江苏省常州市钟楼区、宁夏回族自治区中卫市沙坡头区、云南省玉溪市红塔区、河北省唐山市丰南区、北京市房山区、上海市奉贤区、上海市嘉定区、甘肃省兰州市西固区、云南省曲靖市麒麟区、黑龙江省伊春市友好区位列成长潜力百强榜单前十。其中,百强榜单中共有6个市辖区排名环比上升,28个市辖区排名环比下降,66个市辖区为新上榜,凸显中西部及非核心市辖区旅游传播力的快速成长态势。其中,本月指数环比涨幅最大的为湖北省武汉市蔡甸区,上涨30.41%,指数为93.71。2月,武汉市蔡甸区依托“知音故里”文化品牌,举办“知音故里过大年”新春文旅消费活动,推出九真山等景区免票及非遗年味游等四大线路,春节假期累计接待游客70.16万人次,同比增长20.89%;实现旅游综合收入2.342亿元,同比增长20.20%,带动旅游热度和人气高涨。

三、市辖区省份分布
1.综合实力百强市辖区省份分布
2026年2月中国市辖区旅游传播力综合实力百强区分布在27个省市自治区。其中,山东省表现最为突出,有12个市辖区入围,分别是:济南市长清区、日照市岚山区、济南市钢城区、青岛市崂山区、青岛市市南区、济南市莱芜区、烟台市芝罘区、青岛市黄岛区、济南市章丘区、青岛市市北区、日照市东港区、威海市环翠区。其次是河南省,有7个市辖区入围,分别是:南阳市卧龙区、郑州市二七区、信阳市浉河区、郑州市中原区、南阳市宛城区、驻马店市驿城区、洛阳市洛龙区。安徽省有6个市辖区入围,分别是:黄山市徽州区、芜湖市镜湖区、宿州市埇桥区、黄山市屯溪区、黄山市黄山区、六安市叶集区。其他表现较佳的省份有四川省(5个):成都市金牛区、广元市昭化区、雅安市雨城区、成都市双流区、自贡市自流井区;陕西省(5个):西安市临潼区、宝鸡市陈仓区、汉中市汉台区、榆林市榆阳区、商洛市商州区;贵州省(5个):贵阳市云岩区、贵阳市南明区、遵义市红花岗区、遵义市播州区、贵阳市观山湖区;湖南省(5个):邵阳市北塔区、张家界市武陵源区、衡阳市南岳区、郴州市苏仙区、长沙市岳麓区;黑龙江省(5个):哈尔滨市道里区、哈尔滨市呼兰区、齐齐哈尔市建华区、大庆市让胡路区、黑河市爱辉区。

2.成长潜力百强市辖区省份分布
2026年2月中国市辖区旅游传播力成长潜力百强区分布在27个省市自治区。其中,广东省有11个市辖区入围,分别是:河源市源城区、汕头市潮阳区、珠海市香洲区、肇庆市高要区、广州市花都区、惠州市惠城区、茂名市茂南区、广州市白云区、广州市黄埔区、佛山市顺德区、广州市天河区。四川省有9个市辖区入围,分别是:南充市嘉陵区、宜宾市翠屏区、成都市龙泉驿区、泸州市江阳区、绵阳市安州区、成都市郫都区、泸州市龙马潭区、达州市达川区、雅安市名山区。山东省有8个市辖区入围,分别是:济南市历城区、济南市槐荫区、济南市济阳区、淄博市博山区、聊城市茌平区、济宁市任城区、青岛市即墨区、枣庄市薛城区。河南省有7个市辖区入围,分别是:郑州市管城回族区、濮阳市华龙区、郑州市金水区、焦作市解放区、洛阳市孟津区、洛阳市老城区、开封市顺河回族区。江西省、湖北省各有5个市辖区入围,分别是江西省(5个):南昌市青云谱区、赣州市章贡区、萍乡市安源区、景德镇市珠山区、南昌市东湖区;湖北省(5个):宜昌市伍家岗区、武汉市蔡甸区、武汉市汉阳区、黄石市铁山区、荆州市荆州区。

3.市辖区省份分布榜单

四、旅游传播力指数分析

1.主流指数
2月所有市辖区旅游传播力主流指数均值为24.50,环比下降9.96%;TOP100市辖区旅游传播力主流指数均值为37.76,环比下降8.13%。本月,市辖区主流媒体关注度前十:安徽省黄山市徽州区、浙江省嘉兴市南湖区、海南省海口市秀英区、安徽省黄山市黄山区、海南省海口市美兰区、河南省南阳市卧龙区、山东省青岛市市南区、山东省烟台市芝罘区、海南省三亚市崖州区、安徽省六安市叶集区。其中,安徽省六安市叶集区主流指数环比增幅最大,为82.86%。2月,六安市叶集区依托本地民俗资源,组织各乡镇开展迎新春文艺汇演、年货大集、乡村村晚等年俗活动,融入非遗花棍舞、庐剧等传统艺术表演,吸引游客沉浸式体验乡村年味,中国文明网、安徽新闻网、安徽文明网等媒体对活动纷纷报道宣传。

2.大众指数
2月所有市辖区旅游传播力大众指数均值为14.59,环比上升0.69%;TOP100市辖区旅游传播力大众指数均值为19.83,环比上升6.61%。本月,市辖区大众媒体关注度前十为陕西省商洛市商州区、山东省济南市济阳区、山东省济南市历城区、山东省济南市章丘区、山东省潍坊市奎文区、山东省济南市莱芜区、山东省济宁市任城区、重庆市璧山区、广东省肇庆市高要区、陕西省铜川市耀州区,大众指数环比增幅均超80%。其中,山东省济南市济阳区环比增幅最大,为125.68%。2月,济南市济阳区紧扣“黄河味 乐济阳”主题,推出年货大集、非遗社火等活动,吸引市民游客超10万人次;济阳剪纸登上济南市首届非遗春晚,受到新浪、搜狐、腾讯等大众媒体报道宣传,带动大众关注度大幅提升。

3.行业指数
2月所有市辖区旅游传播力行业指数均值为21.89,环比下降0.05%;TOP100市辖区旅游传播力行业指数均值为28.65,环比上升9.56%。本月,市辖区行业关注度前十为浙江省宁波市奉化区、福建省福州市仓山区、黑龙江省齐齐哈尔市建华区、云南省昆明市官渡区、浙江省杭州市上城区、福建省漳州市龙文区、宁夏回族自治区吴忠市利通区、青海省西宁市城东区、河北省廊坊市广阳区、江苏省常州市新北区。其中,福建省福州市仓山区环比增幅最大,为90.54%。2月,福州市仓山区聚焦“旅游+数字经济”融合发展,螺洲古镇经保护性修缮后正式开街,同步举办首届福渔文化新春年货嘉年华,推出“螺洲大集”品牌集市、非遗主题展演等系列活动;吴石故居修缮后试运行,成为红色文化新地标,受到旅游行业媒体广泛关注与报道,行业指数大幅增长。

4.运营指数
2月所有市辖区旅游传播力运营指数均值为19.70,环比上升14.40%;TOP100市辖区旅游传播力运营指数均值为33.13,环比增长26.84%。本月市辖区运营指数前十为山东省日照市岚山区、甘肃省金昌市金川区、广西壮族自治区柳州市柳北区、贵州省遵义市红花岗区、内蒙古自治区赤峰市松山区、安徽省芜湖市镜湖区、内蒙古自治区通辽市科尔沁区、陕西省宝鸡市陈仓区、江苏省南京市六合区、浙江省宁波市鄞州区。其中,环比增幅较突出的为浙江省宁波市鄞州区,环比增长为142.16%。2 月,鄞州区依托“来宁波·过大年”新春文旅系列活动,联动抖音推出“鲜享宁波欢喜年”主题活动,走进商家、非遗场馆及文旅景区,通过“鄞州发布”新媒体矩阵多平台发声,联动本地网红达人探店直播,实现线上流量与线下消费深度融合。

五、榜单数据说明
1.中国市辖区旅游传播力指数说明
中国市辖区旅游传播力指数是由迈点研究院独家发布,用以反映一段时期内县级行政区(市辖区)在互联网和移动互联网的旅游传播力的指标数据。
监测对象:1005个县级行政区(中国大陆980个市辖区、香港特别行政区18个区、澳门特别行政区7个堂区)
中国市辖区旅游传播力指数主要从主流指数、大众指数、行业指数和运营指数4个维度分析市辖区在互联网和移动互联网的旅游传播力。
(1)主流指数:一段时期内,全国及地方官方主流媒体报道中与市辖区旅游相关的正面新闻数量,如人民日报、新华社、央视网、央广网等。
(2)大众指数:一段时期内,社会化大众媒体报道中与市辖区旅游相关的正面新闻数量,如腾讯、新浪、搜狐、网易等。
(3)行业指数:一段时期内,旅游媒体报道中与市辖区旅游相关的正面新闻数量,如中国旅游报、中国文化报、文旅中国客户端、迈点网等。
(4)运营指数:一段时期内,市辖区旅游在互联网和移动互联网的自运营情况,如微信、微博、抖音、小红书等。
2. 统计时间:2026年2月1日-2月28日
关于迈点研究院
迈点研究院成立于2009年,是聚焦文旅与地产研究咨询的大数据中心。
迈点研究院长期致力于文旅和地产大数据分析平台建设,用“数据生产力”改变认知、提升企业效能,为寻求进入与扩大文旅与地产业务的企业与公共机构,提供基于情报+数据+服务的多元化大数据解决方案。化“数”为“据”,辅助企业制定重大决策,识别投资风险。
迈点研究院率先深入文旅与地产相关品牌资产研究,将无形的品牌资产通过有形的数据维度呈现,创新开发了品牌动态数据监测系统MBI(迈点品牌指数)、MCI(迈点竞争力指数)、MVI(迈点短视频传播力指数),被誉为“行业福布斯”榜单,并以此为依据,为需要科学规划项目资源配置的客户,提供战略、运营、组织的咨询服务,提高项目空间资产价值,提升项目运营定价权与收益,稳健财务增长;同时,迈点研究院积极参与公共政策咨询和公共事业建设,是国内聚焦文旅与地产领域战略、运营、组织以及兼并购方面的专业咨询机构。
2009年07月15日,迈点研究院首份报告对外发布;
2011年11月01日,迈点品牌指数MBI正式上线;
2013年11月27日,首份年度酒店品牌白皮书发布;
2014年12月01日,迈点竞争力指数MCI重磅上线;;
2015年07月01日,文旅产业链品牌价值评估系统发布;
2016年02月01日,住房租赁、物业、商办品牌价值评估模型亮相;
2016年11月20日,携手TalkingData打造产业大数据运营平台;
2016年11月21日,携手人民在线打造消费舆情大数据平台;
2018年07月26日,携手品牌中国战略规划院打造品牌生态系统;
2018年11月01日,景区、文旅集团品牌评估模型亮相;
2019年01月11日,住房租赁品牌蓝皮书入围“2018年版皮书综合评价TOP100”;
2020年07月15日,酒店行业首本品牌蓝皮书社会科学文献出版社出版发行;
2022年02月14日,迈点短视频传播力指数MVI重磅上线;
2022年07月03日,餐饮业品牌评估系统发布。
2024年06月27日,县域文旅融合榜单正式发布。
经过十余年的互联网大数据沉淀,迈点研究院建立了完整的文旅和地产大数据平台库,涵盖投资开发、品牌建设、运营管理、客群营销等多个版块;覆盖超6000家旅游住宿品牌、900000家城市单体酒店、50000家餐饮品牌、100000家景区乐园品牌、1000家文旅集团品牌、2000家住房租赁品牌、2000家商业办公品牌、1000家物业品牌以及30000家上下游产业链服务商品牌等……
联系我们
邮箱:res@meadin.com
电话:0571-87672164
微信:
0
搜索

搜索