迈点早报 | 英皇娱乐酒店2022财年收入4.16亿港元;多城市常态化核酸暂停或降频;微众银行因租金贷被罚
早起5分钟,发现新世界。6月27日重点关注:全球疫情、核酸检测、华住集团
今日焦点
浙江杭州市、舟山市、安徽芜湖市、淮南市、合肥市等地相继宣布常态化核酸检测暂停或降频。
疫情最前线
截至6月26日10:00,全球疫情数据较前一日新增确诊442791例,新增死亡827例,新增307082例。
国家卫健委消息,截至2022年6月25日,31个省(自治区、直辖市)和新疆生产建设兵团累计报告接种新冠病毒疫苗339931.7万剂次。
国务院联防联控机制明确了健康码的使用管理、运行保障和信息安全等各项规定,要求各地根据不同疫情风险等级对相关人员精准赋码,不得“一刀切”“码上加码”。明确要求严格健康码功能定位,不得擅自扩大应用范围,绝不允许因疫情防控之外的因素对群众进行健康码赋码变码。
政策风向标
6月26日,贵州面向省内外用户共计发放1.55亿元文旅消费券,用户可通过一码贵州、携程旅行、同程旅行等平台领取并使用。
中国旅游景区协会《旅游景区游客满意度线上评价指南》团体标准正式发布。
安徽省发布《关于大力支持高校毕业生筑梦江淮的若干措施》,其中指出,安徽省将依托各市青年旅社、经济型酒店等设立“大学生驿站”,为首次来皖求职的高校毕业生提供免费住宿、就业咨询等服务。
住房和城乡建设部等8部门发布了《关于推动阶段性减免市场主体房屋租金工作的通知》,被列为疫情中高风险地区所在的县级行政区域内的服务业小微企业和个体工商户承租国有房屋的,2022年减免6个月租金,其他地区减免3个月租金。
品牌大事件
华住英文名称由Huazhu Group Limited改为H World Group Limited,并采纳华住集团有限公司作为公司的中文双重外文名称。
西班牙马德里知名酒店Riu Plaza España成为在微软元宇宙AltSpace设置虚拟门店的首家酒店。
万豪旅享家旗下Moxy酒店宣布开启亚太市场“创世开玩”品牌活动,并率先于中国大陆地区启动。
海南省三亚市三亚湾路海坡开发区三亚凯宾斯基度假酒店将于7月1日正式拍卖,起拍价9.76亿元,评估价13.9亿元。
全国企业破产重整案件信息网消息,东莞市中级人民法院裁定宣告东莞市卡尼顿酒店有限公司破产。
英皇娱乐酒店2022财年总收入4.16亿港元,录得公司拥有人应占年度亏损5.28亿港元。
尚驰智能家居计划制定首个定制睡眠系统标准。
微众银行由于租金贷贷后管理不到位,被深圳银保监局罚款40万元。
南京科创保障房13.59亿元ABS项目状态更新为“通过”。
美团配送推出“致敬守沪者”计划,将在今夏向上海美团骑手投入1亿元配送补贴。
一日数读
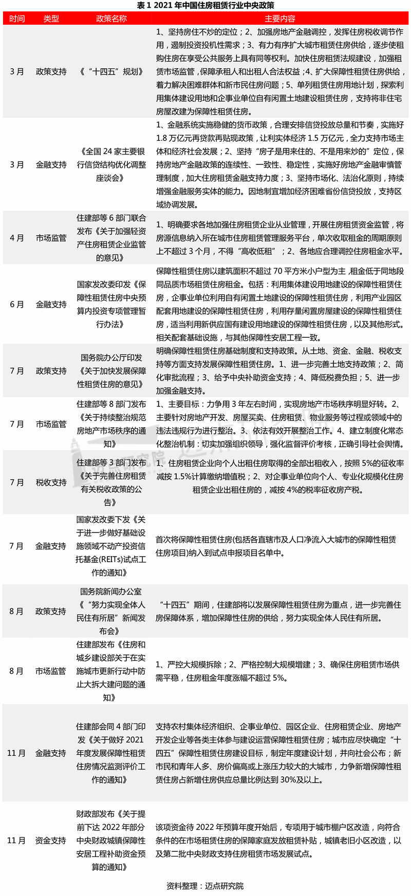
6月26日,迈点研究院独家发布《2021年住房租赁行业政策汇总》,截至2021年底,我国累计出台162条与住房租赁行业相关的政策,其中中央政策占比13%、地方政策占比87%,表现了各级政府对于发展租赁住房市场的决心。

0
搜索

搜索