2020年11月长租公寓市场报告
临近年末,“房住不炒”首次写进未来五年规划,行业的严格监管或将进入常态化的阶段。由于长租公寓租赁市场进入传统淡季,预计年前租金水平将继续下行。政企合作模式越发成熟,行业集中度进一步提升,精细化运营仍为未来长租公寓品牌发展的主旋律。
一、政策导向
关键词1:中央政策

资料整理:迈点研究院
10月26日-10月29日,党的十九届五中全会在北京胜利召开,全会审议通过了《中共中央关于制定国民经济和社会发展第十四个五年规划和二〇三五年远景目标的建议》。本次会议在坚持“房住不炒”调控基本原则下,提及有效增加保障性住房供给,探索支持利用集体建设用地按照规划建设租赁住房,完善长租房政策,扩大保障性租赁住房供给等。随着新型城镇化建设的深入和集体建设用地租赁住房的相继入市,住房租赁行业在陆续出台的政策的支持下,有望逐渐走向规模化和规范化。此外,“房住不炒”首次写进未来五年规划,这标志着住房租赁行业的严格监管或将进入常态化的阶段。
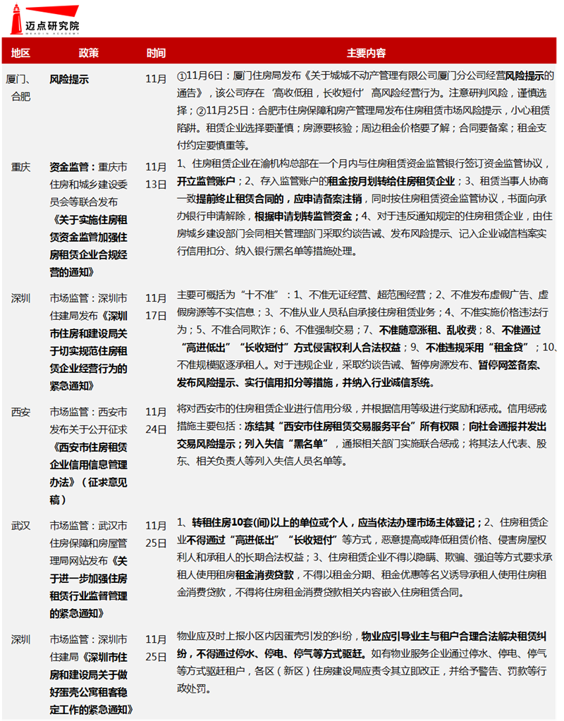
关键词2:地方监管

资料整理:迈点研究院
本月,由于长租公寓品牌接二连三的“爆雷”,租赁企业、业主与租户之间的关系空前紧张。深圳率先出台紧急通知,针对住房租赁企业典型负面经营行为进行监管,严控租金贷、“高进低出”、“长收短付”等行为,并于月底再次发文协调物业合理解决租赁纠纷工作,规定物业不得通过停水、停电、停气等方式驱赶租户。随着爆雷事件持续发酵,武汉也下令不得“高进低出”“长收短付”,监管态势进一步升级,预计未来短期内针对住房租赁行业的监管力度将在全国范围内继续加大。
11月,厦门、合肥接连发布风险提示,提醒市民注意研判风险,谨慎选择。另外,重庆和西安也分别展开了资金监管和市场监管,其中重庆将对违反相关规定的租赁企业采取纳入银行黑名单等一系列措施;西安拟加强信用管理,对住房租赁企业进行信用分级,并根据信用等级进行奖励和惩戒。当前,全国仅有武汉、合肥等少数城市针对租赁企业建立了信用系统,相信随着住房租赁行业的规范化发展,未来信用等级评定将在全国范围内展开,有利于进一步预防和管控租赁企业的各类经营风险。
关键词3:地方培育

资料整理:迈点研究院
继上月南京通过税收优惠发展和规范住房租赁市场后,作为租赁市场试点城市之一,本月南京继续落实“租购并举”,祭出调控组合拳,规范存量房屋改建为租赁住房的办理流程。此举有利于进一步盘活社会闲置资产,改善南京商业及工业建筑库存高企的局面,有效而长期地推动租赁市场平稳健康发展。
另外,青岛和西安分别发布城市未来三年租赁住房建设发展的总体指导政策,加快促进政策性租赁住房建设管理与市场化租赁住房运行管理协调发展,逐步形成供给主体多元、经营服务规范、租赁关系稳定的住房租赁市场体系。
在住房租赁规范方面,上海市进行了探索,出台了《上海市租赁住房规划建设导则》,规范和指导租赁住房的开发、设计和运营管理,以满足租赁住房居民多样化的生活需求,让各类人才“安居宜居”。
关键词4:人才住房政策

资料整理:迈点研究院
本月,福州、青岛和苏州均出台了人才住房相关政策。福州自滨海新城启动建设以来,坚持优先规划、建设人才住房,目前已建成租赁住房一期、武夷书香名邸与恒荣广场人才住房2100余套;在建新投汇贤雅居、公共租赁住房二、三期、新天地国际华府等人才住房2600余套,房源地理位置优越且涵盖40平方米至120平方米多种户型。
青岛人才住房分配条件和评分标准细则正式出台。今年以来,青岛着力实施人才安居工程,全年计划建设人才住房10万套,在青岛市工作且无房的全日制专科以上学历人才以及各类创新创业人才可按照不同人才层次标准申请人才住房。下一步,青岛将继续聚焦人才的住房需求并加快推动创业城市建设,激发人才创新创业活力。
苏州加码人才政策。早在今年 7 月 10 日,苏州就已推出 " 人才新政 4.0 版 ",围绕 " 金字塔 "" 全链式 "" 国际范 " 三个关键词,谋求人才政策体系的再巩固、人才发展模式的再健全、创新创业生态的再优化。此次发布的《姑苏人才 " 青春无忧 " 计划》,从落户门槛、租房补贴、人才优租房、创业项目补贴等方面为人才的落户、居住、就业、创业和生活提供一条龙保障。值得一提的是,计划明确提出目标清单,将加快培养一支以 35 岁以下为主体,具有国际竞争力的青年人才队伍;力争三年内实现新增参保大学生超过 200 万人,其中本科及以上学历不少于 60%,展示苏州引才留才的诚意。
二、土地市场
关键词1:租赁用地成交

资料整理:迈点研究院
临近年末,房企拿地热情回升。11月,重点监测城市成交租赁用地集中在深圳,共成交8幅,皆为竞配建只租不售的人才住房,成交总建面约25.51万平方米。其中7幅成交于11月23日,这也是深圳今年最大规模的土拍。随着粤港澳大湾区建设的推进,不少房企纷纷抢滩布局大湾区,积极入驻深圳这个核心区域,预计大湾区土地市场投资热度短期内不会下降。
关键词2:含自持住宅用地成交

资料整理:迈点研究院
11月重点监测城市中仅上海有1幅含自持住宅土地成交。地块位于上海奉贤区青村镇,出让面积13101.6㎡,容积率1.8,建筑面积23582.88㎡,规定应自持不低于15%(计3537.43㎡以上)的住宅物业用于租赁。
三、住宅租赁市场
关键词1:租金走势

数据来源:中国房价行情网
表:主要监测城市2020年11月长租公寓(普通公寓)租金Top10均价及月度变化

数据来源:中国房价行情网
随着年末返乡潮临近,租赁市场渐入淡季,长期面临资金压力的长租市场租赁形势更加严峻。11月,长租公寓(普通公寓)主要监测城市租金走势继续下探,平均租金为48.49元/月/㎡,环比下降1.51%,同比下降0.97%。其中租金TOP10城市平均租金56.48元/月/㎡,环比下降1.03%,同比下降2.15%。
环比来看,济南和西安跌幅最大,分别为7.32%和6.47%;西南地区的成都和重庆涨幅最大,分别为4.03%和3.61%;除济南和西安以外,各城市的环比变动幅度均在5%以内。同比来看,北京、广州、苏州跌幅较大,分别达12.37%、5.99%和7.43%;武汉和西安租金均同比上升5%以上。由于长租公寓租赁市场进入传统淡季,加之本月疫情出现区域性反弹,预计年前租金或将继续下行。
关键词2:供应走势

数据来源:中国房价行情网
本月,主要监测城市长租公寓(普通公寓)供应量明显增加,新增供应12880间,环比上升10.12%。其中上海供应4509套,环比上升38.95%。由于年关将至,住房租赁市场进入传统淡季,租赁需求较低,加之部分租房合约年底到期未及时续约,导致本月市场供应量激增,预计年前供应量将持续高企。
四、企业动态:
关键词1:市场进入

资料整理:迈点研究院
本月,虽然长租公寓风波不断,但房企系、酒店系和央企系背景的品牌依然频频传来入市的好消息:包括成都首个星悦荟上的冠寓项目“龙湖成都武侯星悦荟”、广州的越秀星寓珠江新城店、北京又一入市的集体土地租赁住房项目泊寓高立庄社区、雅诗阁与绿地集团的合作项目“武汉雅诗阁汉正服务公寓”以及宝龙公寓首个联合品牌公寓项目——“宝龙公寓Designed by MUJI”的品牌发布。
关键词2:政企合作

资料整理:迈点研究院
另外,政企合作模式越发成熟。安歆集团中标杭州政府水墩蓝领公寓项目,这将成为安歆集团目前托管运营的规模最大的政府蓝领公寓项目;旭辉领寓携手上海建信住房共建合作的首个项目——万泰路柚米寓签约仪式在上海举行;自如联手国企在广州推出的大型租住社区——“凯得家自如里青年社区”正式开业,成为自如首个城市大型租住社区项目。
关键词3:收并购

资料整理:迈点研究院
收并购方面,由于监管加强,行业进入洗牌阶段,为头部企业低价收购资产提供了好时机。安歆集团宣布完成与新起点公寓的战略合并,继并购易企租公寓、战略入股杭州诺巢故寓之后,这是安歆集团2020年第三次大规模扩张行动。此次合并后,安歆集团全国门店数将超250家,床位数超15万张,将持续引领中国企业员工住宿服务领域进入整合发展的新阶段。
自如也宣布并购贝客青年精品公寓。通过收购,自如将在北京、上海、广州、深圳、南京等7个城市运营53个集中式公寓项目。自如作为分散式长租机构龙头企业,此次战略并购将有助于其把控经营成本,更好地进行战略扩张,进一步扩大品牌影响力,从而未来在集中式与分散式长租机构市场占领导地位。
截至目前,长租行业已发生过多起集中式公寓并购案例,包括魔方并购V客青年公寓、金地商置并购Warm+公寓以及湾流国际并购星窝创享青年公寓等。随着优势资源逐步向综合竞争力较强的头部企业倾斜,未来行业集中度会进一步提升,行业的经营模式也将从原有的粗放增长转变为精细化运营。作为长租市场的头部品牌,期待他们引领行业走出困境。
关键词4:融资

资料整理:迈点研究院
11月,华发股份、荣盛发展、禹州以及保利融资租赁传来融资新动态。
五、总结
11月,政策方面,“房住不炒”首次写进未来五年规划,此外,地方监管政策频出,这标志着住房租赁行业的严格监管或将进入常态化的阶段。
土地成交方面,深圳和上海较为活跃。分别成交了含25.51万㎡的只租不售人才住房的住宅用地8幅以及含3537.43㎡的自持住宅用地1幅。
市场方面,随着年关将近,租赁市场渐入传统淡季,加之区域性病例频发,预计年前长租公寓租金水平或将继续下行,而供应量或将持续高企。
企业动态方面,虽然长租公寓风波不断,头部企业依然有入市动作,且政企合作模式越发成熟。由于监管加强,行业进入洗牌阶段,行业集中度进一步提升,精细化运营仍为未来长租公寓品牌发展的主旋律。
点击查看:
来源:迈点研究院
9
搜索

搜索