2022年一季度中国旅游市场分析报告
受新一轮疫情影响,2022年一季度旅游市场数据明显弱于去年同期。
受新一轮疫情影响,2022年一季度旅游市场数据明显弱于去年同期。文旅部发布2022年一季度和元旦、春节旅游数据:其中元旦、春节假期,全国国内旅游出游0.52亿人次、2.51亿人次,同比分别减少5.3%、2.0%;实现国内旅游收入分别为255.09亿元和2891.98亿元,同比分别减少6.6%、3.9%。一季度国内旅游总人次8.30亿,同比减少1.94亿,下降19.0%;国内旅游收入0.77万亿元,同比增加0.03万亿元,增长4.0%。本文整理了包括星级酒店、旅行社、各省市、各假期等各渠道的旅游市场数据,以分析一季度旅游市场全貌。
一、2022Q1旅游数据
1.旅游市场整体数据
文旅部数据显示:2022年一季度,国内旅游总人次8.30亿,比上年同期减少1.94亿,下降19.0%。其中,城镇居民旅游人次6.21亿,下降11.4%;农村居民旅游人次2.09亿,下降35.3%。国内旅游收入(旅游总消费)0.77万亿元,比上年同期增加0.03万亿元,增长4.0%。其中,城镇居民旅游消费0.62万亿元,增长9.4%;农村居民旅游消费0.14万亿元,下降14.5%。
面对复杂严峻的疫情防控与服务业发展形势,2月,国家发展改革委、文化和旅游部等14个部门联合印发了《关于促进服务业领域困难行业恢复发展的若干政策》,将旅游业作为重点帮扶行业之一,有针对性地推出一揽子帮扶政策措施,包括7项旅游业专项政策、10项适用于旅游业的普惠性政策,以及精准实施疫情防控措施等。同时,各省市和地方政府也随后发布了一系列针对中小微企业等市场主体的帮扶政策,通过减免房屋租金、缓缴住房公积金、加强金融支持、实施就业补贴等举措帮助中小微企业度过难关。

数据来源:文化旅游部,迈点研究院整理
2.旅行社接待数据
2022年一季度全国旅行社国内旅游组织499.04万人次、902.61万人天;接待677.95万人次、1038.10万人天。一季度全国旅行社总数为42604家,全国旅行社统计调查数据审核完成率为84.97%,26个地区数据审核完成率高于全国水平。其中,天津、河北、辽宁、黑龙江、江苏、安徽、福建、江西、山东、河南、湖南、贵州、宁夏、兵团的审核完成率达到100%;受疫情影响,上海未填报一季度统计数据。一季度,旅行社国内旅游接待人次排名前十位的地区由高到低依次为江苏、海南、安徽、湖北、浙江、重庆、广西、广东、湖南、云南。在出境游继续暂停、局部地区疫情零星散发、跨省游熔断、倡导“就地过节”的情况下,旅行社企业经营困难加剧。为弥补现金流的不足,多家旅行社相继扩大经营项目,构建未来发展新商业模式,认真思考应对消费升级下的旅游市场变化,创新经营思路,来打造旅行社企业的核心竞争力。
数据来源:文化和旅游部,迈点研究院整理
3.星级酒店运营数据
2022年一季度,受国内持续散发的疫情及严格的疫情管控政策,酒旅行业仍处于被压抑状态。据信达证券数据:一季度,全国酒店平均房价为392元,平均出租率为43.13%;平均房价同比为0.97%,相比2021年一季度基本没有恢复和变化,平均出租率为-4.5%,呈现继续萎缩态势。受新一轮疫情影响,2022年3月酒店市场数据明显恶化,弱于去年同期。虽然酒店业在疫情的泥淖中艰难发展,但国内酒店企业面对现实困境,亦在加快调整供应链、创新产品服务、升级营销方式、强化竞争之道等。
各地区来看,全球疫情肆虐导致国门封闭,海南成为了国人唯一的海岛度假目的地选择。因此,自2020年四月份国内全面解封以来,海南酒店业绩提升迅速,且在北方进入冬季之后,其需求量也只增不减。根据海南省酒店与餐饮行业协会数据显示:2022年第一季度,海南旅游业进入稳定的高速增长状态,1-2月份旅游过夜人次各月份同比增长都在10%以上,旅游收入同比增长20%以上,即使对比疫情前的2019年,旅游人次、收入、过夜人次均呈同比高速增长状态。


数据来源:文化和旅游部,迈点研究院整理
4.星级酒店餐饮营收
疫情期间,酒店的餐饮营业额有明显提升。消费者的消费能力与需求在发生改变,对于酒店餐饮的消费能力也在不断增加。消费客群对于食物的品质和安全问题越来越重视,星级酒店餐饮备受欢迎。除此之外,酒店餐饮新零售模式也崭露头角,如年底火爆的酒店预制菜年夜饭即酒店出售年夜饭菜品的半成品,客群购买后回家加热即可食用,这样可以保证疫情期间“不聚集、不扎堆”的安全情况下又保证了菜品的口味与质量。酒店不再局限于酒店固有空间,积极布局线上,跨入外卖赛道,与新零售交集,发展半成品食材、自热美食、罐头产品等,提供私厨定制和上门服务等服务,深挖市场新需求。2022年一季度,星级酒店餐饮营收前十的地区为:浙江、江苏、广东、山东、福建、四川、安徽、河北、北京和湖南。

数据来源:文化和旅游部,迈点研究院整理
二、2022Q1节假日旅游市场
1.元旦假期旅游市场
2022 年元旦期间,四川、辽宁、湖南、北京等地接待游客数量和旅游收入双增长,江苏、广西、广东等地旅游人次和收入同比均出现小幅下降,全国整体情况呈现平稳态势。周边游仍为元旦出行主流,其中新一线城市热度凸显。在冬奥会话题与体旅融合趋势共同催化下,各地区冰雪游景点均有进入热门目的地榜单。元旦期间离岛免税再创历史新高,海南步入旅游旺季。
马蜂窝数据显示:当地游仍是大多数游客2022元旦出行的首选。三亚位居热门目的地榜首,蜈支洲、亚龙湾、南山进入热门景点前十名,三亚的奢华度假酒店成为年轻人跨年“宅酒店”的热门之选。元旦小长假期间热度最高的目的地城市第二至十名分别为:北京、阿坝、杭州、上海、成都、珠海、哈尔滨、重庆、广州。携程数据显示:在国内疫情常态化防控下,短途周边游依然是用户出行的主流选择,省内游订单占比近六成;全国十大周边热门目的地排行中,南京、成都、杭州、郑州、长沙等新一线城市占据半数席位;更多95后、00后年轻用户出行的同时,坐火车游周边、“旅游+社交”、“旅游+演出”等玩法也获得越来越多的青睐。

数据来源:网络资料,迈点研究院整理
2.春节假期旅游市场
在“就地过年”倡议下,16省的春节旅游成绩单中,5地旅游总收入破百亿。从多方数据上看,短途旅游成为出行首选。文化旅游部数据显示:2022年春节假期,省内游、跨省游比例分别为78.3%、21.7%。近程自驾游、亲子游、主题公园游、冰雪游等短途休闲活动增量明显,在本地找“年味儿”成为越来越多人的过年选择。预约向导、周边精致露营、租车自驾本地游、精致旅拍等近程休闲活动提质升级,品质化、个性化产品更加契合春节出游需求。携程数据显示:虎年春节超八成游客选择在本地逛景区,本省景区门票占比高达82%。其中,北京、上海、无锡、重庆、成都、广州、苏州、西安、开封、南京的游客最爱在家门口逛景区。从年龄来看,80后人群最多,占比近五成,90后占比约三成;00后客群显著增加,春节期间00后逛景区的人数同比增长27%。途牛旅游网数据显示:从春节游客行程天数分布看,行程在1-3天的游客占出游总人次的28%,行程为4-6天的游客占出游总人次的33%,行程在6天以上的游客占比达4成左右。

数据来源:网络资料,迈点研究院整理
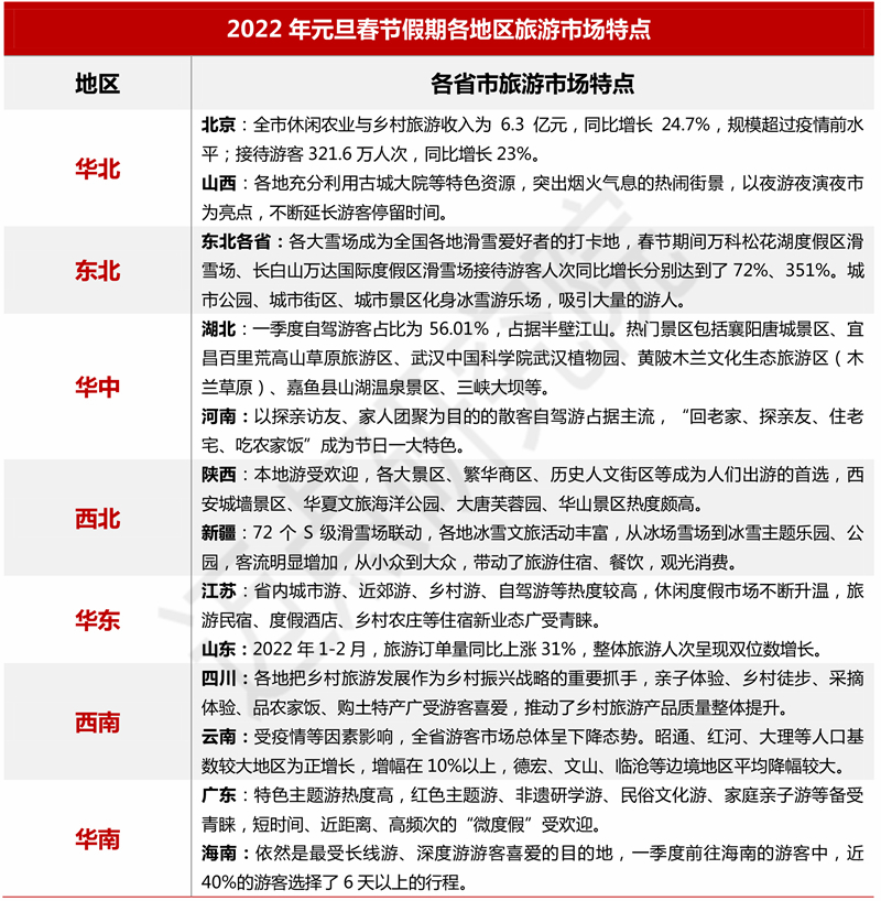
3.元旦春节假期各地区旅游市场
文化旅游部数据显示:2022年1季度,一线城市和省会城市的周边城市正在成为重要的客源市场。2022年第一季度地级市流入游客量占比的分布特征呈现为:以一线城市和部分省份城市为中心的城市群以及季节性旅游热门城市游客占比高,其中一线城市(如北京、上海、广州)和省会城市(如成都、郑州、重庆、武汉、合肥、南京、昆明、贵阳、西安、杭州等)占比优势明显,而冰雪旅游城市(如乌鲁木齐、哈尔滨、长春、沈阳)的占比区域优势明显。受春节假期影响,2月份的游客流量分布更集中。成都、重庆、武汉、合肥作为主要目的地流入游客量占比优势明显,而成都、上海、深圳、广州、北京作为重要客源地表现突出。

数据来源:网络资料,迈点研究院整理
三、国内旅游市场发展趋势
2022年各地疫情反复,旅游市场明显弱于同期。文化和旅游部数据显示:端午假期全国国内出游7961.0万人次,同比下降10.7%,国内旅游收入258.2亿元,同比下降12.2%,但已经整体比清明假期、“五一”假期有所恢复。携程数据显示:端午假期总订单量相较清明假期增长超三成,酒店和门票预订量较清明假期增长两位数,国内跨省团队游在跟团游业务中的占比接近80%,比清明假期增长超过20%,旅游市场出现回暖复苏信号。

数据来源:文化和旅游部,迈点研究院整理
伴随暑期来临,研学游、毕业游、避暑游、亲子游市场也将迎来热潮。途牛数据显示:今年暑假随着跨省游“熔断”机制的调整,出游天数、行程距离显著延长,长线游、跟团游等迎来预订热潮。各地纷纷推出针对暑期的乡村休闲、亲子研学等方面的旅游线路,发放景区免门票、降价促销等新举措和新产品,有助于进一步释放和带动旅游消费潜力释放。贵州黄果树瀑布、陕西华山、厦门鼓浪屿等知名景区相继宣布对游客免费,成都、西安、大理、厦门等多个旅游城市及景区开启门票减免活动,云南、湖北、广州、深圳等多个省市均大力发放文旅消费券吸引客流。随着疫情形势好转以及防控措施常态化,国内文旅消费的需求与潜力依然旺盛,旅游行业有望持续回暖。
关于迈点研究院
迈点研究院成立于2009年,是国内领先的商业空间资产战略研究咨询机构。
迈点研究院长期致力于大数据商业分析平台建设,用“数据生产力”改变认知、提升企业效能,为寻求进入与扩大商业空间领域业务的企业与公共机构,提供基于情报+数据+服务的多元化大数据解决方案。化“数”为“据”,辅助客户制定重大决策,识别投资风险。
迈点研究院率先深入商业空间品牌资产研究,将无形的品牌资产通过有形的数据维度呈现,创新开发了品牌动态数据监测系统-MBI(迈点品牌指数)、MCI(迈点酒店竞争力指数)、MVI(迈点短视频影响力指数),被誉为“行业福布斯”榜单。并以此为依据,为需要科学规划项目资源配置的客户,提供战略、运营、组织的咨询服务,提高项目空间资产价值,提升项目运营定价权与收益,稳健财务增长;同时,迈点研究院积极参与公共政策咨询和公共事业建设。是国内领先的聚焦商业空间领域战略、运营、组织以及兼并购方面的专业咨询机构。
1)2022年2月14日,行业首个短视频影响力指数MVI重磅上线,覆盖全国6000家酒店品牌及100000家景区乐园;
2)2021年8月21日,推出文旅行业首个文旅集团品牌指数报告,覆盖全国1000家文旅集团;
3) 2020年10月1日,历时6年打磨的迈点酒店竞争力指数MCI重磅上线,覆盖全国900000家单体酒店;
4)2020年6月15日,旅游住宿行业首本品牌蓝皮书《中国旅游住宿品牌发展报告(2019-2020)》出版;
5)2019年1月10日,租赁地产行业首本品牌蓝皮书《中国住房租赁品牌发展报告(2018)》正式亮相,入围“2018年版皮书综合评价TOP100”;
6)2018年8月1日,推出文旅行业首个景区品牌指数,覆盖全国100000家景区乐园;
7)2018年5月26日,联手品牌中国战略规划院打造商业空间产业品牌生态系统;
8)2016年10月21日,与国家航母级数据库机构人民在线共同打造消费舆情大数据平台;
9)2016年10月20日,携手40亿终端设备服务商TalkingData打造行业大数据运营平台;
10)2016年2月1日,进入地产创新版块,5000家住房租赁、办公空间、商业综合体、物业品牌纳入监测;
11)2015年7月1日,推出100个旅游住宿业上下游供应链品类价值榜;
12)2013年8月27日,涵盖6000家旅游住宿品牌的年度研究指南推出;
13)2011年8月1日,研发3年的商业空间产业品牌价值评估体系上线;
14)2009年6月15日,商业空间产业第一本大数据分析报告发布。
经过十余年的互联网大数据沉淀,迈点研究院建立了完整的商业空间产业大数据平台库,涵盖投资开发、品牌建设、运营管理、客群营销等多个版块;覆盖6000家旅游住宿品牌、900000家城市单体酒店、100000家景区乐园品牌、1000家文旅集团品牌、2000家住房租赁品牌、2000家商业办公品牌、1000家物业品牌以及 30000家上下游产业链服务商品牌等……
联系我们
邮箱:res@meadin.com
电话:0571-87672164
企业微信:

0
搜索

搜索