2024年2月住房租赁产业发展报告
2月,国资系和地产系品牌指数下滑,品牌运营商指数上升。
一、市场篇
(一)租金表现
1、全球重点国家租金情况
(1)美国:2月美国房租指数环比上升0.2%至1377美元,结束了连续六个月环比下降的态势,同比下降1%,空置率指数上升至6.6%。
(2)加拿大:据Zumper发布的数据,加拿大2月一卧室租金平均价格为1884加元,两卧室租金平均价格为2338加元。考虑到加拿大的整体收入水平,租金仍处较高水平。
(3)英国:2月,英国租金平均水平约1220英镑,其中伦敦平均月租金为2119英镑,接近英国平均水平的两倍,增长率为6.4%,增长速度有所放缓。
(4)德国:据Immowelt分析,德国十个主要城市的房租持续上涨,首都柏林的涨幅超25%。
(5)日本:据日本房地产信息服务公司At Home公布的数据,1月东京23区的住宅平均租金要价为222416日元,环比上涨0.3%,连续第三个月创新高;札幌市房租上涨1.2%;大阪上涨0.9%;福冈上涨0.5%。
(6)澳大利亚:CoreLogic报告称,2月澳洲租金增长重新加速,月度变化率上升至0.9%,创下自去年3月以来的最高。
(7)新加坡:据房地产网站99.co和SRX发布的数据,1月新加坡公寓房租下跌0.7%,已连续下跌6个月,出租量环比增加6.2%;组屋整体房租下跌0.7%,出租量环比增加4.6%。
(8)韩国:以首尔为例,主要十所大学附近的单间公寓平均月租金为57.4万韩元,同比上涨11.6%。
2、全国20城租金情况
2月,受春节假期影响,全国20城住房租赁市场供应量下滑,租金稳中有升。
(1)20城住宅租金情况
2月,全国20城住宅租赁市场量减价稳,平均住宅租金为50.4元/月/平方米,其中,一线城市101.4元/月/平方米,环比下降0.7%;新一线城市39.84元/月/平方米,环比上涨0.3%;二线城市31.06元/月/平方米,环比上涨0.9%。
从城市来看,北京、上海、苏州供应量居全国前三,分别达3.03万套、2.83万套、1.52万套,其中苏州环比增长10.9%;北京、上海、深圳租金居全国前三,每平方米破百元。

(2)20城普通公寓租金情况
2月,全国20城普通公寓租赁市场量跌价升,平均租金为52.56元/月/平方米,环比上升2%,其中,一线城市95.43元/月/平方米,环比上涨0.6%;新一线城市42.8元/月/平方米,环比上升3%;二线城市38.98元/月/平方米,环比上升2%。
从城市来看,供应量前三的城市仍然为:上海(806套)、北京(752套)、成都(464套);租金前三的城市为:深圳(110.56元/月/平方米)、北京(109.49元/月/平方米)、上海(101.89元/月/平方米)。

(二)政策动态
1、中央政策
2月21日,住房城乡建设部召开了开年工作动员会,会议强调要扎实做好老旧小区改造、城中村改造、保障房建设、打造“四好”建设等民生实事。2月27日,发布关于做好住房发展规划和年度计划编制工作的通知,提出各城市要根据当地实际情况,准确研判住房需求,完善“保障+市场”的住房供应体系,以政府为主保障工薪收入群体刚性住房需求,以市场为主满足居民多样化改善性住房需求,科学编制2024年、2025年住房发展年度计划。

2、地方政策
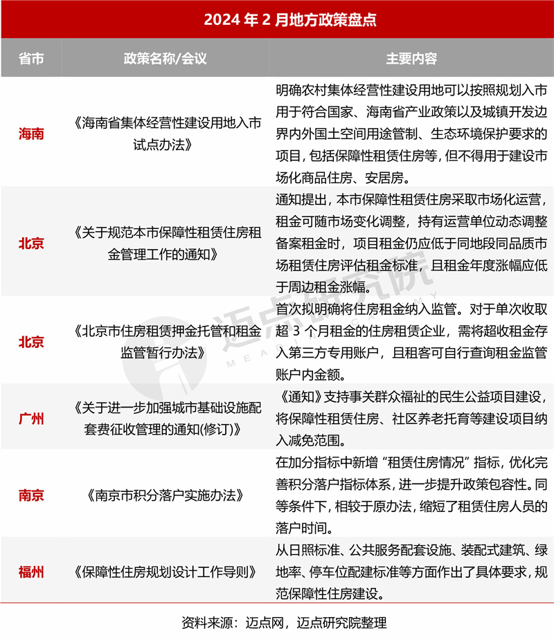
2月,建设用地方面,海南省明确农村集体经营性建设用地可以按照规划入市用于建设保障性租赁住房。租金方面,北京首次拟明确将住房租金纳入监管,保障性租赁住房租金可随市场变化调整,但应低于同地段、同品质市场租赁住房评估租金标准,且租金年度涨幅应低于周边租金涨幅。费用减免方面,广州将保租房项目纳入免征城市基础设施配套费范围。积分落户方面,南京在加分指标中新增“租赁住房情况”指标。设计规范方面,福州从日照标准、公共服务配套设施、装配式建筑、绿地率、停车位配建标准等方面作出了具体要求。

二、品牌篇
(一)品牌榜单
1、品牌分类型榜单
2月,受春节假期影响,住房租赁品牌指数行业均值为26.87,较上月下降1.7%。其中,品牌运营商指数(22.54)环比增加4.1%,地产系指数(32.39)和国资系指数(30.7)分别环比下降3.6%、7.4%。

具体来看,国资系TOP10入榜品牌及指数变化依次为:CCB建融家园(-1.9%)、城发美寓(-21%)、两江·知寓(-0.6%)、上海地产城方(7.6%)、Youtha有巢(-11.7%)、城投宽庭(-49%)、承寓(-30.2%)、恒泰星寓(8.6%)、壹间公寓(-36.1%)、兴城之家(12%)。
地产系TOP10入榜品牌及指数变化依次为:泊寓(4.9%)、冠寓(-8.8%)、相寓(10.6%)、瓴寓(16%)、自如寓(-0.6%)、朗诗寓(-1.7%)、碧家(-17.7%)、金地草莓社区(-8.2%)、随寓青年社区(13.8%)、乐柚公寓(3.5%),其中乐柚公寓新晋TOP10榜单。
品牌运营商TOP10入榜品牌及指数变化依次为:窝趣公寓(7.2%)、魔方公寓(-5.4%)、牛油果公寓(6.6%)、像素公寓(6.6%)、孟邻公寓(6.6%)、乐乎青年社区(6.6%)、宽寓公寓(6.6%)、乐璟生活社区(4.8%)、乐乎公寓(3.7%)、城家公寓(19%),其中城家公寓指数上升明显,进入榜单前十。

2、品牌分区域榜单
2月,华南区域品牌指数环比上升明显,增长36.9%,全国区域、西南区域、东北区域指数环比持平,其他区域指数环比下降。

具体来看,全国区域TOP10入榜品牌及指数变化依次为:泊寓(4.9%)、冠寓(-8.8%)、相寓(10.6%)、CCB建融家园(-1.9%)、窝趣公寓(7.2%)、瓴寓(16%)、魔方公寓(-5.4%)、牛油果公寓(6.6%)、乐乎青年社区(6.6%)、宽寓公寓(6.6%),其中乐乎青年社区和宽寓公寓新晋TOP10榜单。
华东区域TOP10入榜品牌及指数变化依次为:孟邻公寓(6.6%)、上海地产城方(7.6%)、城投宽庭(-49%)、承寓(-30.2%)、恒泰星寓(8.6%)、漫柏未来人才社区(-0.1%)、东南青年汇(2.3%)、宁巢公寓(39.1%)、棉花公寓(18.2%)、友间公寓(29%)。
华南区域TOP10入榜品牌及指数变化依次为:莞寓(-4.3%)、微棠新青年社区(54.3%)、岭居创享公寓(242.6%)、安居微棠(139.5%)、艺途服务公寓(119.7%)、星窝创享(125%)、越秀星寓(293.9%)、越秀星邻(296.8%)、岭舍创享公寓(281%)、渥公寓(239.4%),其中越秀星寓、越秀星邻和岭舍创享公寓指数增长明显,进入榜单前十。

(二)品牌指数细分维度
1、媒体指数
2月,品牌媒体指数前十依次为:泊寓、城投宽庭、冠寓、相寓、碧家、壹棠服务公寓、雅阁公寓、CCB建融家园、乐璟生活社区、窝趣公寓。

收并购方面,雅高以4800万美元的价格将旗下分时租赁品牌Accor Vacation Club出售给美国会员制休闲旅游公司Travel + Leisure Co.。
战略合作方面,苏州太仓国资与乐璟、杭州安居宁巢与嘉兴嘉城环艺分别签订战略协议,将在公寓项目展开合作。
品牌活动方面,元宵佳节,碧家举行了猜灯谜、抽奖、才艺表演、元宵美食DIY等活动。

2、投资指数
2月,品牌投资指数前十依次为:牛油果公寓、瓴寓、相寓、宽寓公寓、窝趣公寓、魔方公寓、乐乎青年社区、CCB建融家园、泊寓、像素公寓。

项目交付方面,杭州市交投集团下属城市土地公司和瓴寓国际联合打造,集一站式全品类生活配套+数字化赋能社群于一体的钱塘区人才专项租赁住宅——澜芯里人才公寓(梅林店)正式建成交付运营,项目总户数1572套,有一居室、两居室户型,同时配建幼儿园及超6000平方米底商等,可满足各类人才不同居住需求。
项目开业方面,武汉长江新区首个青年人才公寓——城投·东方领誉正式揭牌、上线配租,该项目由武汉城投大桥集团开发、武汉悦家运营公司运营,目前已交付了200套精装修房源,吸引了400多位企业职工、青年大学生入住。
项目揭牌方面,深圳市安居乐寓住房租赁投资控股有限公司正式揭牌,开启深圳城中村改造业务新征程。
项目开工方面,杭州市西湖区转塘单元XH1803-11地块一期项目和小和山单元XH1403-08地块项目正式举行开工仪式,这是浙江省内首批开工建设的配售型保障性住房项目,标志着杭州市保障性住房建设迈出了新的步伐。
三、榜单数据说明
“2024年2月住房租赁品牌传播力榜单”数据来源于迈点品牌指数MBI,根据迈点品牌指数MBI近439家品牌数据汇总统计而成。具体说明如下:
1.迈点品牌指数MBI(住房租赁部分)说明
迈点品牌指数MBI(住房租赁部分)主要从媒体指数、投资指数2个维度分析品牌在互联网和移动互联网的传播力。这是迈点研究院自主开发的“迈点品牌指数监测系统” Meadin Brand Index Monitoring System(MBIMS)提供的一项免费数据分析服务。
计算公式:MBI=a*MI+b*II
注:MBI,指某品牌的迈点品牌指数MBI数据;a、b,指系统中的加权系数;MI(Media Index),指媒体指数;II(Investment Index),指投资指数。注意:企业或个人可参照品牌指数数据对品牌发展进行监测和预测,但迈点品牌指数MBI不能与其品牌发展完全等同。
(1)媒体指数(MI):一段时期内,主流媒体、大众媒体、行业媒体和自媒体报道中与品牌关键词相关的正面新闻数量,具体渠道包括人民日报、新华社、央视网、百度资讯、今日头条、腾讯、新浪、网易、搜狐、凤凰、迈点、房天下、微信、微博、抖音、快手、小红书、视频号等。
(2)投资指数(II):一段时期内,该品牌在大中华区市场的房源覆盖情况,具体要素包括累计开业情况、新增开业情况、累计签约情况、新增签约情况、城市覆盖密度、投资业主关注等。
2.统计时间:2024年2月1日-2月29日
3.监测范围:439家市场主流住房租赁品牌
基于百人团队的全时监测、超千种维度的数据抓取、5轮层层精校与自我审核,迈点品牌指数MBI最终得以化繁为简,将繁杂的数据表象精炼为客观指数并加以呈现。历经10年有余的数据积淀与深耕,迈点品牌指数MBI也日益成为洞察行业品牌发展变化的风向标。
四、关于迈点研究院
迈点研究院成立于2009年,是聚焦文旅与地产研究咨询的大数据中心。
迈点研究院长期致力于文旅和地产大数据分析平台建设,用“数据生产力”改变认知、提升企业效能,为寻求进入与扩大文旅与地产业务的企业与公共机构,提供基于情报+数据+服务的多元化大数据解决方案。化“数”为“据”,辅助企业制定重大决策,识别投资风险。
迈点研究院率先深入文旅与地产相关品牌资产研究,将无形的品牌资产通过有形的数据维度呈现,创新开发了品牌动态数据监测系统MBI(迈点品牌指数)、MCI(迈点竞争力指数)、MVI(迈点短视频传播力指数),被誉为“行业福布斯”榜单,并以此为依据,为需要科学规划项目资源配置的客户,提供战略、运营、组织的咨询服务,提高项目空间资产价值,提升项目运营定价权与收益,稳健财务增长;同时,迈点研究院积极参与公共政策咨询和公共事业建设,是国内聚焦文旅与地产领域战略、运营、组织以及兼并购方面的专业咨询机构。
2009年07月15日,迈点研究院首份报告对外发布;
2011年11月01日,迈点品牌指数MBI正式上线;
2013年11月27日,首份年度酒店品牌白皮书发布;
2014年12月01日,迈点竞争力指数MCI重磅上线;;
2015年07月01日,文旅产业链品牌价值评估系统发布;
2016年02月01日,住房租赁、物业、商办品牌价值评估模型亮相;
2016年11月20日,携手TalkingData打造产业大数据运营平台;
2016年11月21日,携手人民在线打造消费舆情大数据平台;
2018年07月26日,携手品牌中国战略规划院打造品牌生态系统;
2018年11月01日,景区、文旅集团品牌评估模型亮相;
2019年01月11日,住房租赁品牌蓝皮书入围“2018年版皮书综合评价TOP100”;
2020年07月15日,酒店行业首本品牌蓝皮书社会科学文献出版社出版发行;
2022年02月14日,迈点短视频传播力指数MVI重磅上线;
2022年07月03日,餐饮业品牌评估系统发布。
经过十余年的互联网大数据沉淀,迈点研究院建立了完整的文旅和地产大数据平台库,涵盖投资开发、品牌建设、运营管理、客群营销等多个版块;覆盖超6000家旅游住宿品牌、900000家城市单体酒店、50000家餐饮品牌、100000家景区乐园品牌、1000家文旅集团品牌、2000家住房租赁品牌、2000家商业办公品牌、1000家物业品牌以及 30000家上下游产业链服务商品牌等……
联系我们
邮箱:res@meadin.com
电话:0571-87672164
企业微信:
0
搜索

搜索