2024年十大国际中高端酒店品牌加盟指南
洞悉国际中高端酒店品牌新趋势,2024年投资热点全解析!
近年来,中高端酒店市场在酒店业中占据重要地位。随着经济型酒店市场的饱和,中高端酒店成为新的投资热点。国际酒店品牌通过与中国本地品牌的合作以及本土化策略,在中国市场取得了显著的进展。迈点研究院深入剖析了十家具有代表性的国际中高端酒店品牌,从最新市场动态、品牌定位、加盟条件及费用等多个维度,全面把握2024年加盟新趋势,助力投资者精准定位,抢占市场先机。
一、中高端酒店市场概览
1、市场现状:国际中高端酒店品牌市场发展迅速
迈点研究院相关数据显示,从2019年到2024年上半年,新开业国际中高端酒店品牌客房数除了2020年受疫情影响外,整体呈波动性上升趋势。尤其是2023年,受益于国内流动性增加,商务活动与国内旅游市场的复苏,国际中高端酒店品牌市场快速回升,新开业客房数45067间,恢复至2019年的154.6%。2024年上半年新开业客房数26343家,占比去年全年新开业客房数的58.45%。

2、竞争格局:国际酒店集团发力中高端品牌以满足细分市场的需求
国际酒店集团在中国市场采取大规模、多品牌全面扩张的策略,在中国市场占据优势。这些集团以管理合同为主要扩张方式,通过与中国的旅游和商业地产商合作,实行轻资产运作。
国际酒店集团在中国市场的布局重点之一是发力中高端品牌,以满足细分市场的需求。雅高、希尔顿、万豪、洲际在华都有“千店军团”的扩张计划。截至目前,希尔顿集团在大中华区已经开业超过700家,其中希尔顿欢朋品牌酒店已开业超过400家。希尔顿集团采用了委托管理、特许经营和管理许可协议相结合的模式,集团旗下希尔顿花园酒店、希尔顿欢朋酒店、希尔顿惠庭酒店品牌得以在华迅速拓展。此外,洲际集团在中国的开业酒店规模也已突破700家,涵盖大中华区200多个城市,旗下中高端品牌智选假日酒店超过300家。

3、区域分布:华东地区国际中高端品牌酒店市场投资热度最高
2024年上半年,从区域分布来看,华东地区是国际中高端酒店品牌投资的热土,新开客房数和酒店数量和均居全国首位,分别为8729间和60家。西南和华南地区紧随其后,分别新增客房4627和3961间,表现出强劲的发展势头。这反映出中国不同区域间经济发展的不平衡,以及中高端酒店市场在不同区域的投资机遇和潜力。

二、品牌加盟条件与加盟费用
1、品牌定位

从品牌定位和品牌标语来看,所有品牌都强调提供高品质的住宿体验,包括舒适的客房、专业的服务和个性化的体验。大多数国际中高端品牌都兼顾商务和休闲需求,例如希尔顿欢朋酒店、希尔顿花园酒店、智选假日酒店等。每个品牌的标语都体现其独特的品牌特色和价值主张,例如希尔顿花园酒店的“自在的生长,触手可及”强调舒适和自在,智选假日酒店的“简单,睿智的出行体验”强调便捷和高效,美居酒店的“激发多彩人生 体验法式生活”强调个性化体验和法式风情。希尔顿惠庭酒店的“乐居由你Free to be you”强调通过提供兼具灵动感和功能性的设施和居家用品,为宾客带来居家般舒适的住宿体验。
从目标群体来看,不同品牌的目标群体有所不同,例如希尔顿欢朋酒店和希尔顿惠庭酒店更侧重商务客群,智选假日酒店兼顾商务和休闲客群,美居酒店则更注重个性化体验,目标群体为浪漫而理性、保有好奇心、热爱探索世界、在意生活平衡、注重旅行品质的旅客。
2、加盟条件

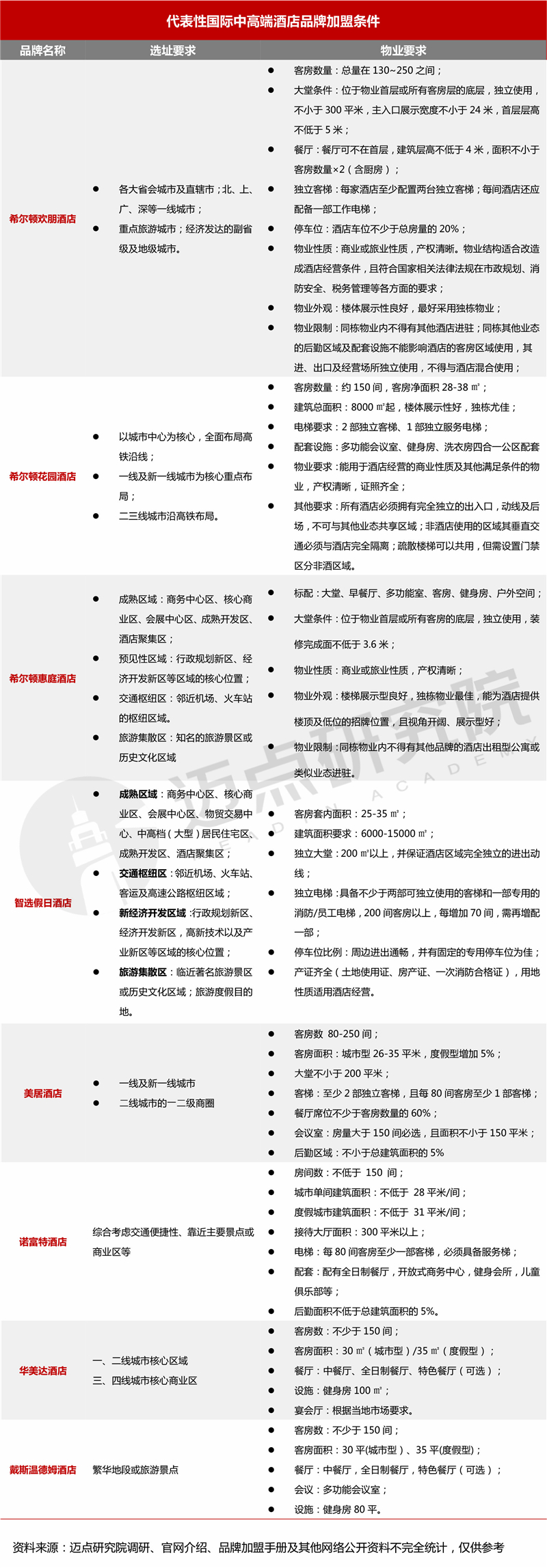
从选址要求和加盟模式来看:大多数品牌倾向于在一线、新一线及二线城市布局,尤其关注商务中心区、核心商业区、交通枢纽区和旅游景点等区域。从加盟模式来看,主要采用特许经营模式,部分品牌如希尔顿欢朋酒店和希尔顿花园酒店提供特许经营、委托管理等模式。智选假日酒店创新采取特许经营+模式。
具体到物业条件和产品:各品牌对物业条件都有明确的要求,如80-250间客房数量是主流,部分品牌如希尔顿欢朋酒店和希尔顿惠庭酒店可接受130-250间客房、美居酒店可以接受80-250间客房数。客房面积方面,城市型酒店客房面积一般在25-35平方米,度假型酒店略大。如华美达和戴斯温德姆酒的城市型和度假型客房面积分别为30平方米和35平方米,美居酒店也规定了客房面积城市型为26-35平米,度假型增加5%。大堂面积一般要求200平方米以上,部分品牌如智选假日酒店要求保证独立的进出动线。电梯配套方面,一般至少要求两部独立客梯。物业性质方面,以商业或旅业性质为主,且产权清晰。
3、加盟费用

1)品牌加盟期限
加盟期限10-20年不等。其中诺富特酒店加盟期限较短,为10年。其他品牌加盟时间基本都是10年以上。部分品牌如智选假日酒店提供15年和10年的初始期限和延期期限选项。
2)品牌加盟费用
总体来说,国际品牌加盟费用较高。加盟费用主要包括加盟费、品牌使用费、技术服务费等,不同品牌费用有所不同。以特许年限18年为例,希尔顿花园酒店特许申请费65万元(≤150间);智选假日酒店酒店前期开业筹备管理费100万;美居酒店品牌使用费50万、技术服务费50万、培训支持费4万; 诺富特酒店标准加盟费一次性60万,技术服务费新建项目80万、改建项目、租赁项目30-80万。
3)品牌经营费用
除了品牌加盟费,品牌方还为加盟商提供长期经营服务的费用。包括系统维护费、管理费和其他费用等,不同品牌费用占比有所不同。如美居酒店CRS预订渠道费收取“华住HWORLD ”8%、“雅高TARS”8%、“海外OTA”实际房价 x 3.5%;智选假日酒店,科技服务费收取上一月酒店租房经营总收入的1%;华美达酒店经营期需支付特许费:客房收入的4%、市场营销服务评估费:客房收入的2%、技术与渠道服务费:客房收入的0.3%以及质量管理圈费2.8万元/年。
三、品牌加盟优势与建议

1、投资与回报
据迈点研究院调研整理,在酒店国际品牌中,万豪、希尔顿、雅高、洲际等酒店集团都无一例外的实行轻资产运作,通过与中国的旅游和商业地产商合作,为开发商管理酒店,并收取基本管理费、奖励管理费、集团费用、技术服务费等一系列费用。在过去的30多年来,这样的内资开发外资管理的模式在中国打造了不少知名星级酒店。从单房造价来看,国际中高端品牌酒店的单房造价在15万左右。国际中高端酒店品牌的投资回报率受多种因素影响,包括市场需求、投资成本、运营管理、品牌定位、地理位置、市场竞争以及风险管理等多个方面。投资者在进行投资决策时,应综合考虑这些因素,以实现最佳的投资回报。
2、产品与服务
随着中国旅游住宿市场的不断发展,消费者对个性化、多样化的住宿体验需求日益增加。国际中高端酒店品牌不断提升产品配套与住宿体验,满足市场的多样化需求。如希尔顿集团发布“希尔顿花园·绽欣版”采用可调节的模块组件,实现快速迭代和成本效益优化。同时,与知名美食类生活方式品牌合作,提供独特早餐单品,进一步丰富宾客体验。针对携宠出行的需求,希尔顿惠庭酒店在多家酒店推出“宠物友好”服务,提升宾客的入住体验。
3、品牌优势
品牌影响力:国际中高端酒店品牌拥有较高的市场知名度和美誉度,如希尔顿、万豪、洲际等。这些品牌经过多年的市场沉淀和积累,已经形成了独特的品牌文化和市场定位,能够吸引大量忠实客户。加盟这些品牌,投资者可以迅速提升酒店的市场认知度和竞争力,借助品牌的力量快速打开市场。
客源保障:国际中高端酒店品牌拥有完善的会员体系和客户管理系统,能够为加盟商提供稳定的客源保障。例如,希尔顿荣誉客会、IHG优悦会、万豪旅享家等,都能够为加盟商带来大量的忠实客户和回头客。此外,这些品牌还会通过市场营销、品牌推广等手段,不断吸引新客户,为加盟商创造更多的市场机会。
运营管理:国际中高端酒店品牌具备成熟的运营管理模式和丰富的管理经验,能够为加盟商提供全方位的运营支持。这些品牌会提供标准化的服务流程和操作规范,确保酒店的服务质量和运营效率。同时,品牌方还会定期为加盟商提供培训和指导,帮助加盟商提升管理水平和经营能力。
技术支持:国际中高端酒店品牌提供先进的信息技术系统和智能化设备,能够为加盟商提供强大的技术支持。这些技术系统包括预订系统、客户关系管理系统、财务管理系统等,能够帮助加盟商实现高效、便捷的运营管理。此外,品牌方还会不断引入新技术、新设备,提升酒店的智能化水平和客户体验。
市场营销:国际中高端酒店品牌通常具备强大的市场营销能力和广泛的营销渠道,能够为加盟商提供全方位的市场营销支持。这些品牌会制定详细的市场营销计划和推广策略,通过线上线下相结合的方式,提升酒店的知名度和曝光率。同时,品牌方还会与各大旅游平台、OTA平台等合作,为加盟商带来更多的客源和订单。
4、加盟建议
明确投资目标和市场定位:投资者在加盟前需要明确自己的投资目标和市场定位,了解当地市场的需求和竞争情况。通过市场调研和分析,选择适合自己的品牌和市场定位,确保投资的成功率和回报率。
深入了解品牌文化和加盟条件:投资者在加盟前需要深入了解品牌文化和加盟条件,包括品牌的定位、标语、目标群体、选址要求、物业要求、加盟费用等。通过全面了解品牌文化和加盟条件,投资者可以更好地评估自己的投资能力和风险承受能力,做出明智的投资决策。
做好市场调研和运营管理:投资者在加盟后需要做好市场调研和运营管理工作。通过定期的市场调研和分析,了解当地市场的变化和客户需求的变化,及时调整经营策略和服务内容。同时,投资者还需要加强运营管理,提升酒店的服务质量和运营效率,确保酒店的长期稳定发展。
充分利用品牌方的支持和资源:投资者在加盟后需要充分利用品牌方的支持和资源。通过品牌方的培训、指导、市场营销等支持,提升酒店的管理水平和市场竞争力。同时,投资者还可以与品牌方建立紧密的合作关系,共同开发市场、拓展业务,实现共赢发展。
四、总结与展望
近年来,国际中高端酒店市场展现出强劲的增长势头。随着全球经济和旅游业的持续复苏,消费者对高品质住宿需求的增加,国际酒店品牌在中国市场布局的深化和扩张策略的成功,国际酒店集团通过与中国本土品牌的合作及本土化策略,逐步占据了细分市场的主导地位。
展望未来,国际中高端酒店市场在中国仍将保持持续增长态势。随着国内经济的持续发展和人民生活水平的提高,消费者对高品质住宿的需求将持续增加。同时,随着国内旅游市场的不断扩大和消费升级趋势的加速,中高端酒店市场将迎来更多的发展机遇。国内本土品牌也将不断提升自身竞争力,与国际品牌展开激烈竞争。在这个过程中,品牌建设、服务质量、运营管理等方面的提升将成为关键。对于投资者而言,需保持敏锐的市场洞察力和战略眼光,不断创新和提升自身竞争力,选择具有品牌影响力、运营管理模式成熟、技术支持完善的国际中高端酒店品牌进行加盟,将更有助于实现投资回报和长期发展。
关于迈点研究院
迈点研究院成立于2009年,是聚焦文旅与地产研究咨询的大数据中心。
迈点研究院长期致力于文旅和地产大数据分析平台建设,用“数据生产力”改变认知、提升企业效能,为寻求进入与扩大文旅与地产业务的企业与公共机构,提供基于情报+数据+服务的多元化大数据解决方案。化“数”为“据”,辅助企业制定重大决策,识别投资风险。
迈点研究院率先深入文旅与地产相关品牌资产研究,将无形的品牌资产通过有形的数据维度呈现,创新开发了品牌动态数据监测系统MBI(迈点品牌指数)、MCI(迈点竞争力指数)、MVI(迈点短视频传播力指数) 、全国县域文旅融合发展指数(CTDI),被誉为“行业福布斯”榜单,并以此为依据,为需要科学规划项目资源配置的客户,提供战略、运营、组织的咨询服务,提高项目空间资产价值,提升项目运营定价权与收益,稳健财务增长;同时,迈点研究院积极参与公共政策咨询和公共事业建设,是国内聚焦文旅与地产领域战略、运营、组织以及兼并购方面的专业咨询机构。
2009年07月15日,迈点研究院首份报告对外发布;
2011年11月01日,迈点品牌指数MBI正式上线;
2013年11月27日,首份年度酒店品牌白皮书发布;
2014年12月01日,迈点竞争力指数MCI重磅上线;;
2015年07月01日,文旅产业链品牌价值评估系统发布;
2016年02月01日,住房租赁、物业、商办品牌价值评估模型亮相;
2016年11月20日,携手TalkingData打造产业大数据运营平台;
2016年11月21日,携手人民在线打造消费舆情大数据平台;
2018年07月26日,携手品牌中国战略规划院打造品牌生态系统
2018年11月01日,景区、文旅集团品牌评估模型亮相;
2019年01月11日,住房租赁品牌蓝皮书入围“2018年版皮书综合评价TOP100”;
2020年07月15日,酒店行业首本品牌蓝皮书社会科学文献出版社出版发行;
2022年02月14日,迈点短视频传播力指数MVI重磅上线;
2022年07月03日,餐饮业品牌评估系统发布;
2024年06月27日,县域文旅融合榜单正式发布。
经过十余年的互联网大数据沉淀,迈点研究院建立了完整的文旅和地产大数据平台库,涵盖投资开发、品牌建设、运营管理、客群营销等多个版块;覆盖超6000家旅游住宿品牌、900000家城市单体酒店、50000家餐饮品牌、100000家景区乐园品牌、1000家文旅集团品牌、2000家住房租赁品牌、2000家商业办公品牌、1000家物业品牌以及 30000家上下游产业链服务商品牌等……
联系我们
邮箱:res@meadin.com
电话:0571-87672164
企业微信:

4
搜索

搜索