2026年3月5A级景区品牌传播力100强榜单
3月,各地5A级景区春日限定活动焕新来袭,赏春游玩体验再度升级。
一、景区市场动态
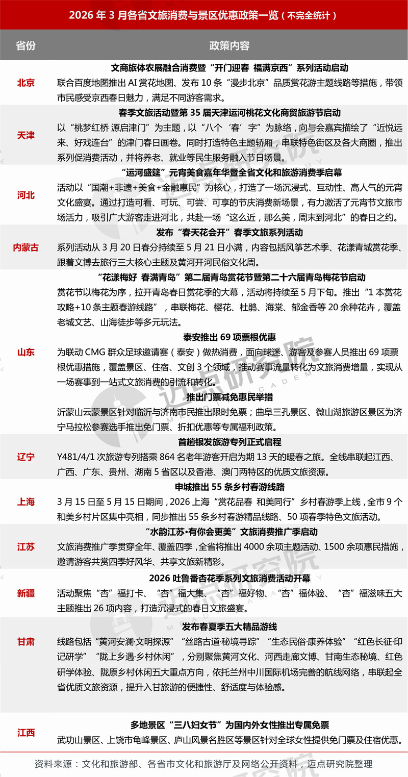
1.文旅景区促消费政策:时序入春,各地文旅多措并举推动春季消费,依托特定场景提供专属优惠
3月,随着气温回暖,春日时节到来,全国迎来春季旅游黄金期。各地文旅景区纷纷布局春季旅游市场,打造主题化、特色化春季文旅产品。以北京、天津、河北、内蒙古、山东、江苏、新疆等为代表的省市如期开展当地特色春日盛会,为游客打造文旅盛宴,激活消费活力;辽宁、上海、甘肃推出精品旅游路线,通过打造差异化旅游IP,进一步丰富当地文旅产品供给;山东、江西等地在节事活动时期推出针对特定群体的限时惠民免票政策,助力文旅市场回温,有效提升城市与景区的品牌影响力。

2.文旅景区运营
1)新开业景区项目:科技赋能与文化融合创造亮点,注入文旅市场复苏活力
3月,新增项目业态以主题乐园为核心组成,覆盖亲子、海洋、科幻等细分方向,其中济南“趵突泉VR剧场•如梦令”、刘慈欣科幻漫画宇宙探索中心等新兴业态项目,通过科技赋能打造新型文旅消费场景,激活消费市场新活力;同时张家界湘西府景区、奉贤庄行古镇•冷江雨巷等古街焕新重启,进一步丰富地域传统文化展示窗口。新开业项目从东部沿海至西北内陆区域均有覆盖,本月华东地区依旧为最活跃区域。

2)代表性5A级景区春季主题活动:以“花”为媒,以“文”为魂,玩法焕新,体验升级
冰雪消融,春风启序,本月全国5A级景区正式进入春季限定文旅产品启动热潮。特色春季主题活动以“花”为主导,深度融合在地文化:如云龙湖景区“相约云龙湖・2026春季赏花体验游”深度融合宋式美学与苏轼文化,展现宋韵江南的独特魅力;西峡伏牛山老界岭旅游区“2026伏牛山开山节”则以老子文化为核心,在赏花之余,感受华夏腹地文脉绵长的开山民俗;黄河解冻之际,老牛湾黄河大峡谷开河鱼活动通过大锅炖开河鱼免费品鉴、非遗市集等体验,勾勒出大河春岸古朴又厚重的开河人文图景。内容迭代创新,多元玩法升级春季游玩体验:如毕节市百里杜鹃景区的“杜鹃银票”玩法、泰山风景区2026演出季首次根据时间节点推出的主题活动、2026安徽天堂寨春山旅游节打造的“春山·门”“春水·弦”“春花·镜”“春树·巢”“春草·毯”“春鸟·影”“春风·台”春山七章沉浸式打卡装置、新开业慕田峪长城主题邮局成为“主题邮局+国际节庆+世界遗产”三位一体的文化载体等一系列新模式,推动传统单一的春季赏花游玩方式升级为可参与、可互动的沉浸式文旅体验,满足多元游客群体多样化“赏春”需求。

二、百强榜单
以下是迈点研究院独家发布“2026年3月5A级景区品牌传播力(MBI)100强榜单”。3月,故宫博物馆、颐和园、黄山市黄山风景区、杭州市西湖风景名胜区、乐山市峨眉山风景区、阿坝藏族羌族自治州九寨沟旅游景区、湖南省长沙市岳麓山·橘子洲旅游区、浙江省台州市台州府城文化旅游区、苏州园林(拙政园、虎丘山、留园)、枣庄市台儿庄古城景区位列榜单前十。本月百强景区中,排名环比上升47家、环比下降37家、排名保持不变的4家、新上榜12家。
3月,12家新晋百强景区分别为:浙江省丽水市云和梯田景区、新疆维吾尔自治区博尔塔拉蒙古自治州赛里木湖景区、乔家大院文化园区、中国科学院西双版纳热带植物园、湖北省恩施州腾龙洞景区、温州市雁荡山风景名胜区、驻马店市嵖岈山旅游景区、惠州市罗浮山景区、浙江省金华市双龙风景旅游区、浙江省杭州西溪湿地旅游区、重庆市南川金佛山、湘西州矮寨·十八洞·德夯大峡谷景区。新上榜百强景区以自然景观类为核心组成,受春季时令因素驱动,该类型景区游览吸引力与体验价值提升,直接推动其公众关注度与市场热度显著上升。如云和梯田景区本月正式进入春耕期,梯田翻耕、灌水保水等农忙人文景象为景区带来当季专属热点效应;春日的杭州西溪湿地新绿满枝,“一曲溪流一曲烟”的诗意盛景成为春季江南赏花与漫游的标杆体验。

经迈点研究院监测,3月所有5A级景区的品牌指数均值为208.68,环比下降0.06%;100强5A级景区MBI品牌指数均值为270.92,环比下降1.59%。本月整体指数略有回落,相较上月,集中跨省等长假期游玩形式消退,本月文旅景区主要承接本地居民、错峰出行等分散客流,呈现出“淡季不淡”的良好态势。

三、景区分布与细分榜单
1.5A级景区品牌类型分布
1)5A级景区类型分布
百强景区各类型景区数量环比变动分析:3月,自然景观类增加5席,乡村田园类增加1席;人文景观类减少4席,综合吸引类减少2席;现代娱乐类无变动。春季气温回升,广大游客户外休闲及踏春出行需求攀升,故自然景观类景区增加显著;反之,相较上月春节长假,家庭亲子等体验游玩类型出游需求主导效应在本月显著减弱,人文景观类景区游玩需求随之回落,传播指数呈现出相应的下行趋势。
百强景区各类型景区品牌指数环比分析:3月,综合吸引类景区环比上升9.77%,乡村田园类上升4.38%;现代娱乐类景区下滑6.81%;人文景观类、自然景观类变动幅度小于2%。本月,上榜的3家综合吸引类景区均有显著指数提升,其中镇江市句容茅山景区处于榜单上游水平(23名),推动了该类型景区整体均值上升幅度显著。

2026年3月,百强5A级景区细分类型品牌指数位列前五的依次为文化演艺型、历史遗址型、文化场馆型、湖泊型、文化园型。其中,受春节长假结束因素影响,以文化演艺型、文化场馆型景区为代表的体验游玩类型景区均呈下降趋势;反之,湖泊型景区依托其生态观光核心优势,在春季踏青出游需求持续释放的3月实现稳步上行。如杭州市西湖风景名胜区、阿坝藏族羌族自治州九寨沟旅游景区本月品牌指数表现亮眼,位居5A级景区品牌领先阵营。

2)5A级景区4大类型榜单

2.5A级景区品牌区域分布
1)5A级景区7个区域分布
2026年3月,5A级景区各区域百强品牌数量环比变动:华中地区增加2席,华北地区、西北地区各增加1席;华南地区减少2席,华东地区、西南地区各减少1席;东北地区无变动。整体无明显变动,华东地区以44席的上榜成绩在区域分布格局中处于领先梯队。
各区域百强品牌指数均数环比变动:华东地区、华南地区、西南地区变动幅度在0.3%左右,变化较小;华北地区、西北地区、华中地区、东北地区本月皆有不同幅度的下降,其中东北地区下降10.30%,核心症结在于该区域唯一百强景区——长白山景区:该景区本月指数的小幅收窄,对区域均值产生了显著的下拉效应。

2)5A级景区7个区域细分榜单

四、品牌指数分析

1.搜索指数
3月整体5A级景区品牌搜索指数均值3.40,环比下降14%;TOP100 5A级景区品牌搜索指数均值7.77,环比下降22%;春节假期结束,大众复工复学有序推进,休闲出游需求相应回落,造成文旅景区搜索频率大幅减少。本月,5A级景区中搜索热度前十分别为:故宫博物院、安顺市黄果树大瀑布景区、颐和园、乐山市峨眉山景区、长白山景区、安新疆维吾尔自治区博尔塔拉蒙古自治州赛里木湖景区、湖南省湘西土家族苗族自治州凤凰古城旅游区、湖州市南浔古镇景区、拉萨布达拉宫景区、秦皇岛市山海关景区。回归游玩淡季,故宫博物院等顶级旅游景区凭借其国际品牌效应形成天然游玩拉力,回到游客出游意愿领跑梯队。以百度指数为例,3月故宫博物院搜索指数环比上升41%,搜索日均值达到1561。

2.点评指数
3月整体5A级景区品牌点评指数均值为167.4,环比变化平稳;TOP100 5A级景区品牌点评指数均值为180.37,环比微降(0.33%)。本月,5A级景区中点评指数前十分别为:故宫博物院、上海东方明珠广播电视塔、上海野生动物园、西安市秦始皇兵马俑博物馆、扬州市瘦西湖风景区、无锡市灵山景区、苏州园林(拙政园、虎丘山、留园)、无锡市鼋头渚景区、乐山市峨眉山景区、武汉市黄鹤楼公园。本月,5A级景区在各平台在线评价及评分变化相对平稳,均呈现0.01-0.03%区间的小幅度上升。

3.运营指数
3月整体5A级景区品牌运营指数均值为19.58,环比上升9.86%;TOP100 5A级景区品牌运营指数均值为37.20,环比增长11.88%;伴随着各大景区陆续布局春季文旅产品,相应产品宣传推广度同步加大,指数均值呈现显著上升态势。本月,5A级景区中运营指数前十依次为:广州市长隆旅游度假区、常州环球恐龙城休闲旅游区、浙江省台州市台州府城文化旅游区、长白山景区、金华市东阳横店影视城景区、安徽省芜湖市方特旅游区、嘉兴市桐乡乌镇古镇旅游区、山西晋城皇城相府生态文化旅游区、桂林市漓江景区、故宫博物院。春日时节到来,各地积极促进文旅产品运营回暖复苏,各类细分产品均实现良好运营成效,呈现出多点发力、全面向好的发展态势。

4.媒体指数
3月整体5A级景区品牌媒体指数均值19.58,环比下降约6.83%;TOP100 5A级景区品牌媒体指数均值为37.20,环比下降约10.73%。本月,5A级景区中媒体指数前十分别为:颐和园、故宫博物院、杭州市西湖风景名胜区、黄山市黄山风景区、湖南省长沙市岳麓山·橘子洲旅游区、丽江市丽江古城景区、枣庄市台儿庄古城景区、乐山市峨眉山景区、浙江省台州市台州府城文化旅游区、合肥市三河古镇景区。受季节因素驱动,本月媒体关注较多为自然景观类景区,该类型景区指数均有不同程度上升:如杭州市西湖风景名胜区本月迎来白堤桃红柳绿初春盛景、曲院风荷临湖樱花盛放以及景区周边龙井明前茶采摘等春季专属景象,景区关注度持续提升,央视网、环球网、中国新闻网等在线报道频次显著增加,指数环比上升54%,为TOP10景区中涨幅最高。

五、榜单数据说明
“2026年3月5A级景区品牌传播力100强榜单”数据来源于迈点品牌指数MBI,根据3月迈点品牌指数MBI的358家景区数据汇总统计而成。具体说明如下:
1.迈点品牌指数 MBI(景区品牌部分)说明
迈点品牌指数 MBI(景区乐园品牌部分)主要从搜索指数、点评指数、运营指数、媒体指数 4个维度分析品牌在互联网和移动互联网的传播力。这是迈点研究院自主开发的“迈点品牌指数监测系统” Meadin Brand Index Monitoring System(MBIMS)提供的一项免费数据分析服务。
计算公式:MBI=a*SI+b*CI+c*OI+d*MI
注:MBI,指某品牌的迈点品牌指数MBI数据;a、b、c、d,指系统中的加权系数;SI(search Index),指搜索指数;CI(Comment Index),指点评指数;OI(OperationIndex),指运营指数;MI(Media Index),指媒体指数。注意:企业或个人可参照品牌指数数据对品牌发展进行监测和预测,但迈点品牌指数 MBI不能与其品牌发展完全等同。
(1)搜索指数(SI):一段时期内,品牌关键词在主流搜索引擎中用户正面搜索频次的加权和,具体渠道包括百度指数、抖音指数、360趋势等。
(2)点评指数(CI):一段时期内,用户对于该品牌在各大OTA网站的点评累计情况,具体渠道包括携程、去哪儿、美团、大众点评、同程、飞猪、途牛、马蜂窝等。
(3)运营指数(OI):一段时期内,该品牌在互联网和移动互联网的用户运营情况,具体渠道包括抖音、快手、小红书、视频号等。
(4)媒体指数(MI):一段时期内,主流媒体、大众媒体、行业媒体和自媒体中与品牌关键词相关的正面新闻数量,具体渠道包括人民日报、新华社、央视网、腾讯、新浪、网易、搜狐、凤凰、迈点、中国旅游报、微信、微博等。
2. 统计时间:2026年3月1日 –3月31日
3. 监测范围:国内5A级景区
关于迈点研究院
迈点研究院成立于2009年,是聚焦文旅与地产研究咨询的大数据中心。
迈点研究院长期致力于文旅和地产大数据分析平台建设,用“数据生产力”改变认知、提升企业效能,为寻求进入与扩大文旅与地产业务的企业与公共机构,提供基于情报+数据+服务的多元化大数据解决方案。化“数”为“据”,辅助企业制定重大决策,识别投资风险。
迈点研究院率先深入文旅与地产相关品牌资产研究,将无形的品牌资产通过有形的数据维度呈现,创新开发了品牌动态数据监测系统MBI(迈点品牌指数)、MCI(迈点竞争力指数)、MVI(迈点短视频传播力指数),被誉为“行业福布斯”榜单,并以此为依据,为需要科学规划项目资源配置的客户,提供战略、运营、组织的咨询服务,提高项目空间资产价值,提升项目运营定价权与收益,稳健财务增长;同时,迈点研究院积极参与公共政策咨询和公共事业建设,是国内聚焦文旅与地产领域战略、运营、组织以及兼并购方面的专业咨询机构。
2009年07月15日,迈点研究院首份报告对外发布;
2011年11月01日,迈点品牌指数MBI正式上线;
2013年11月27日,首份年度酒店品牌白皮书发布;
2014年12月01日,迈点竞争力指数MCI重磅上线;;
2015年07月01日,文旅产业链品牌价值评估系统发布;
2016年02月01日,住房租赁、物业、商办品牌价值评估模型亮相;
2016年11月20日,携手TalkingData打造产业大数据运营平台;
2016年11月21日,携手人民在线打造消费舆情大数据平台;
2018年07月26日,携手品牌中国战略规划院打造品牌生态系统;
2018年11月01日,景区、文旅集团品牌评估模型亮相;
2019年01月11日,住房租赁品牌蓝皮书入围“2018年版皮书综合评价TOP100”;
2020年07月15日,酒店行业首本品牌蓝皮书社会科学文献出版社出版发行;
2022年02月14日,迈点短视频传播力指数MVI重磅上线;
2022年07月03日,餐饮业品牌评估系统发布;
2026年01月31日,县域旅游传播力指数榜单正式发布。
经过十余年的互联网大数据沉淀,迈点研究院建立了完整的文旅和地产大数据平台库,涵盖投资开发、品牌建设、运营管理、客群营销等多个版块;覆盖超6000家旅游住宿品牌、900000家城市单体酒店、50000家餐饮品牌、100000家景区乐园品牌、1000家文旅集团品牌、2000家住房租赁品牌、2000家商业办公品牌、1000家物业品牌以及30000家上下游产业链服务商品牌等……
联系我们
邮箱:res@meadin.com
电话:0571-87672164
企业微信:

0
搜索

搜索