2025年8月住房租赁产业发展报告
2025年8月,全国20城普通公寓供应量环比微涨,租金持平。
一、市场篇
(一)租金表现
1、全球重点国家租金动态
(1)美国:以旧金山为例,Apartment List报告显示,与去年同期相比,旧金山租金上涨了11.5%,其中8月环比上涨1.2%。目前,两居室的平均租金已超过每月3600美元。
(2)加拿大:2025年8月,大温哥华地区一卧室带家具房源平均租金为2274加元/月(下跌35加元/月);一卧室不带家具房源平均租金为2206加元/月(下跌26加元/月)。
(3)英国:Rightmove报告显示,伦敦平均租金首次突破2712英镑/月(同比+1.9%),较疫情前(2020 年)上涨35%。其中市中心租金达3191英镑/月,郊区2362英镑/月,超三分之一行政区(如Tower Hamlets、Newham)因供应增加出现租金回调,但整体仍处历史高位。
(4)法国:“住房救助基金会”9 月 4 日公布的晴雨表显示,在实行租金管制的约 70 个市镇中,近三分之一(32%)的房屋租赁广告标价超过了法律允许的上限,比一年前上升了 4 个百分点。在巴黎,31% 的出租住房租金超过上限。
(5)澳大利亚:全澳租金在8月上涨0.5%,为自去年5月以来的最高月度涨幅,年涨幅达4.1%。各首府中,悉尼的租金最高(独立屋每周833澳元,公寓749澳元),而霍巴特的租金最低(独立屋603澳元/周,公寓506澳元/周)。
2、全国20城普通公寓租金情况
2025年8月,全国20城普通公寓供应量环比微涨,租金持平。
从供应量来看,全国20城普通公寓合计供应5971套,环比增长3.38%,但同比仍下降5%。其中,北京、上海和杭州排前三位,供应量分别为1567套、1288套、807套;涨幅层面,杭州、石家庄、青岛和昆明上涨显著,超30%。
从租金来看,全国20城普通公寓平均租金48.74元/月/平方米,环比持平,同比下滑6.54%。具体来看,一线城市平均租金90.99元/月/平方米,环比上涨0.18%;新一线城市平均租金39.23元/月/平方米,环比上涨0.78%;二线城市平均租金35.01元/月/平方米,环比下滑3.19%。

(二)政策动态
1、地方政策
本月,海南省住房和城乡建设厅等部门发布关于进一步优化调整有关调控政策的通知,其中提出,引进人才可凭保障性租赁住房相关租赁凭证,申请人才住房租赁补贴,该项举措减轻了引进人才租赁住房的压力。
河南省发布关于印发河南省支持企业降本增效若干政策措施的通知。通知提出,面向中小微企业建设只租不售的“工业保障房”,合理配套建设人才公寓、保障性租赁住房和创客交流新型空间,这将显著降低企业的运营成本,减轻初始投资负担。

二、品牌篇
(一)品牌榜单
1、品牌分类型榜单
8月,全国住房租赁品牌指数环比下降1.9%,主要由于地产系品牌指数下滑幅度较大(-3.1%),导致行业平均指数下滑至53.9。国资系品牌和品牌运营商指数分别为63.6、44.2,环比分别下降1.7%、1.3%。

本月,国资系品牌中,两江·知寓新晋榜单;地产系品牌无变化;品牌运营商中,雅阁公寓新晋榜单。
从品牌指数变化来看,方隅公寓、城投宽庭、雅阁公寓加大媒体发声力度,品牌指数环比涨幅超10%。

2、品牌分区域榜单
从区域来看,本月华中区域品牌指数再创新高,达到115.69,环比上升3.3%;其他区域品牌指数出现不同程度的下滑。华北区域和全国性区域品牌指数排在第二位和第三位,指数分别为70.92、68.29;其他区域品牌指数在60以下。

本月,全球性区域品牌中,万豪行政公寓新晋榜单;华东区域品牌中,新黄浦·筑梦城新晋榜单;全国性区域品牌和华南区域品牌无变化。
从品牌指数变化来看,珠光集团琴乐寓、万豪行政公寓、雅院公寓环比涨幅超25%。

(二)品牌指数细分维度
1、媒体指数
8月,品牌媒体指数前十依次为:泊寓、雅阁公寓、城投宽庭、城发美寓、承寓、东南青年汇、新黄浦·筑梦城、冠寓、方隅公寓、湘江悦家。

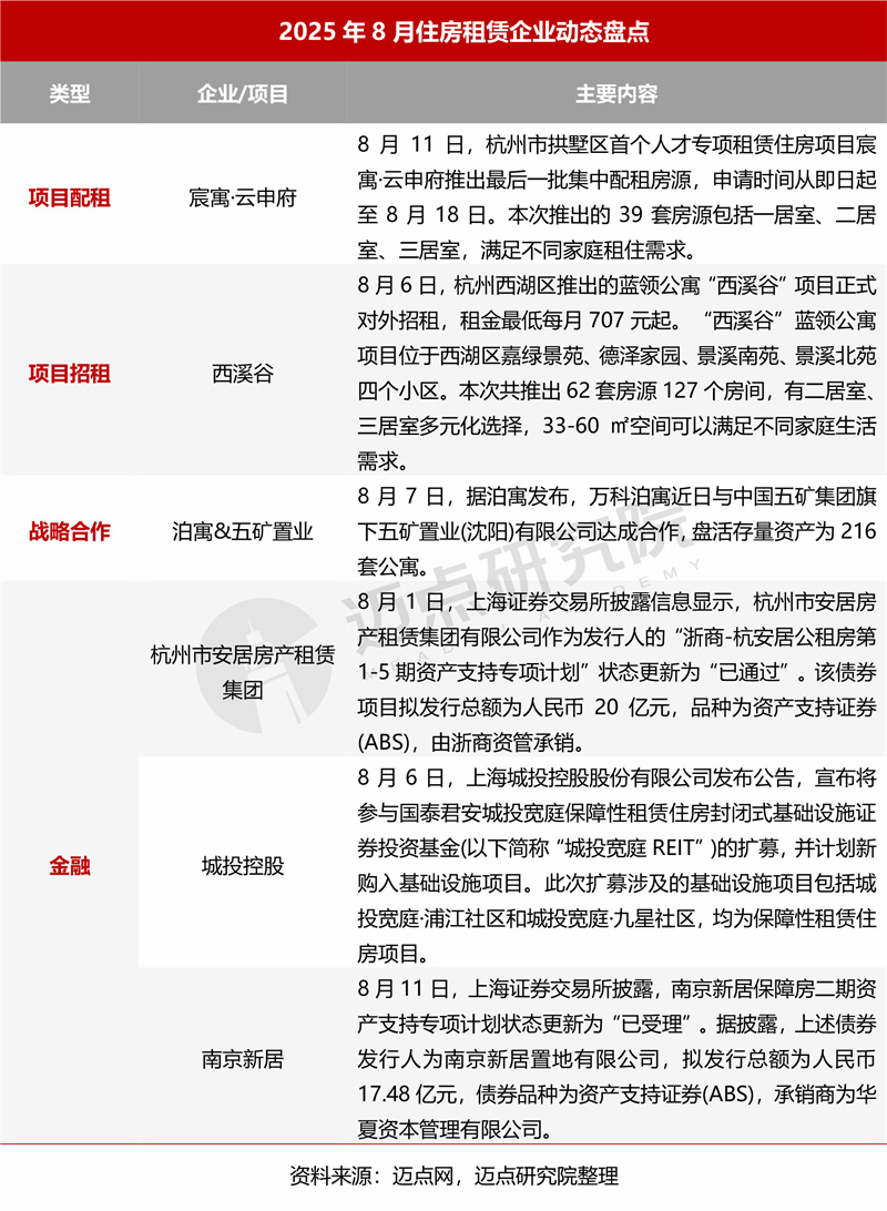
项目配租方面,杭州拱墅区人才住房项目宸寓·云申府推出39套优惠房源,包括一居室、二居室、三居室。项目房间内配置齐全,基本实现拎包入住,园区内还设有健身房、阅览室等共享活动空间,并不定期组织社群活动。
项目招租方面,杭州西湖区推出的蓝领公寓“西溪谷”项目正式对外招租,租金最低每月707元起。本次共推出62套房源127个房间,有二居室、三居室多元化选择,33-60㎡空间可以满足不同家庭生活需求。
战略合作方面,万科泊寓与中国五矿集团旗下五矿置业(沈阳)有限公司达成合作,盘活存量资产为216套公寓。泊寓将依托其专业运营经验与品牌能力,为项目提供技术支持及资产管理服务,实现资产的有效管理、良性运营及保值增值目标。
金融方面,杭州安居房产20亿元公租房ABS项目和南京新居保障房二期17.48亿元ABS状态更新为“已通过”;城投控股参与城投宽庭REIT扩募,拟新购入两个保租房项目,分别为城投宽庭·浦江社区和城投宽庭·九星社区。
2、投资指数
8月,品牌投资指数前十依次为:上海地产城方、招商伊敦公寓、城家公寓、冠寓、泊寓、城发美寓、窝趣公寓、自如寓、瓴寓、Youtha有巢。

项目开业方面,苏州恒泰淞北四季公寓、方隅公寓成都首店、宁海眠牛山国际人才社区二期、宁波杭州湾达美庭乐龄公寓、金茂横沔公寓、武汉安家乐寓、南京市河西南G116社区等多个项目开业,为青年人提供丰富的租住选择。
项目中标方面,湖南湘江悦家中标长沙天心区保租房项目,共同承接金石蓉园等5个保障性租赁住房项目,涉及1527套房源的专业化运营管理。
项目签约方面,昆明市安居集团与泊寓签订保障性租赁住房市场化运营委托管理协议,将旗下两个保租房项目共计901间房源交由泊寓运营,合作期限为10年。
项目竣工方面,河南省直青年人才公寓金科苑项目竣工,由中建八局承建,建筑面积约61.35万平方米、共3616户,包括69栋装配式住宅及配套,是河南省最大的EPC+装配式住宅项目,提供60、90、120平方米等多种户型。

三、榜单数据说明
“2025年8月住房租赁品牌传播力榜单”数据来源于迈点品牌指数MBI,根据迈点品牌指数MBI 291家品牌数据汇总统计而成。具体说明如下:
1.迈点品牌指数MBI(住房租赁部分)说明
迈点品牌指数MBI(住房租赁部分)主要从媒体指数、投资指数2个维度分析品牌在互联网和移动互联网的传播力。这是迈点研究院自主开发的“迈点品牌指数监测系统” Meadin Brand Index Monitoring System(MBIMS)提供的一项免费数据分析服务。
计算公式:MBI=a*MI+b*II
注:MBI,指某品牌的迈点品牌指数MBI数据;a、b,指系统中的加权系数;MI(Media Index),指媒体指数;II(Investment Index),指投资指数。注意:企业或个人可参照品牌指数数据对品牌发展进行监测和预测,但迈点品牌指数MBI不能与其品牌发展完全等同。
(1)媒体指数(MI):一段时期内,主流媒体、大众媒体、行业媒体和自媒体报道中与品牌关键词相关的正面新闻数量,具体渠道包括人民日报、新华社、央视网、百度资讯、今日头条、腾讯、新浪、网易、搜狐、凤凰、迈点、房天下、微信、微博、抖音、快手、小红书、视频号等。
(2)投资指数(II):一段时期内,该品牌在大中华区市场的房源覆盖情况,具体要素包括累计开业情况、新增开业情况、累计签约情况、新增签约情况、城市覆盖密度、投资业主关注等。
2.统计时间:2025年8月1日-8月31日
3.监测范围:291家市场主流住房租赁品牌
基于百人团队的全时监测、超千种维度的数据抓取、5轮层层精校与自我审核,迈点品牌指数MBI最终得以化繁为简,将繁杂的数据表象精炼为客观指数并加以呈现。历经10年有余的数据积淀与深耕,迈点品牌指数MBI也日益成为洞察行业品牌发展变化的风向标。
四、关于迈点研究院
迈点研究院成立于2009年,是聚焦文旅与地产研究咨询的大数据中心。
迈点研究院长期致力于文旅和地产大数据分析平台建设,用“数据生产力”改变认知、提升企业效能,为寻求进入与扩大文旅与地产业务的企业与公共机构,提供基于情报+数据+服务的多元化大数据解决方案。化“数”为“据”,辅助企业制定重大决策,识别投资风险。
迈点研究院率先深入文旅与地产相关品牌资产研究,将无形的品牌资产通过有形的数据维度呈现,创新开发了品牌动态数据监测系统MBI(迈点品牌指数)、MCI(迈点竞争力指数)、MVI(迈点短视频传播力指数) 、全国县域文旅融合发展指数(CTDI),被誉为“行业福布斯”榜单,并以此为依据,为需要科学规划项目资源配置的客户,提供战略、运营、组织的咨询服务,提高项目空间资产价值,提升项目运营定价权与收益,稳健财务增长;同时,迈点研究院积极参与公共政策咨询和公共事业建设,是国内聚焦文旅与地产领域战略、运营、组织以及兼并购方面的专业咨询机构。
2009年07月15日,迈点研究院首份报告对外发布;
2011年11月01日,迈点品牌指数MBI正式上线;
2013年11月27日,首份年度酒店品牌白皮书发布;
2014年12月01日,迈点竞争力指数MCI重磅上线;;
2015年07月01日,文旅产业链品牌价值评估系统发布;
2016年02月01日,住房租赁、物业、商办品牌价值评估模型亮相;
2016年11月20日,携手TalkingData打造产业大数据运营平台;
2016年11月21日,携手人民在线打造消费舆情大数据平台;
2018年07月26日,携手品牌中国战略规划院打造品牌生态系统;
2018年11月01日,景区、文旅集团品牌评估模型亮相;
2019年01月11日,住房租赁品牌蓝皮书入围“2018年版皮书综合评价TOP100”;
2020年07月15日,酒店行业首本品牌蓝皮书社会科学文献出版社出版发行;
2022年02月14日,迈点短视频传播力指数MVI重磅上线;
2022年07月03日,餐饮业品牌评估系统发布。
2024年06月27日,县域文旅融合榜单正式发布。
经过十余年的互联网大数据沉淀,迈点研究院建立了完整的文旅和地产大数据平台库,涵盖投资开发、品牌建设、运营管理、客群营销等多个版块;覆盖超6000家旅游住宿品牌、900000家城市单体酒店、50000家餐饮品牌、100000家景区乐园品牌、1000家文旅集团品牌、2000家住房租赁品牌、2000家商业办公品牌、1000家物业品牌以及 30000家上下游产业链服务商品牌等……
联系我们
邮箱:res@meadin.com
电话:0571-87672164
企业微信:

0
搜索

搜索