2021年9月长租公寓品牌影响力100强榜单
本月,长租公寓品牌集中开业,众多品牌中秋节社群运营活动火热进行。
本月,由于毕业季营销走向尾声,品牌动作大幅减少,长租公寓品牌热度下降明显,100强品牌的平均品牌指数为79.31,环比下降28.38%。从细分榜单来看,蓝领公寓表现较为稳定,酒店系公寓品牌表现最为突出。
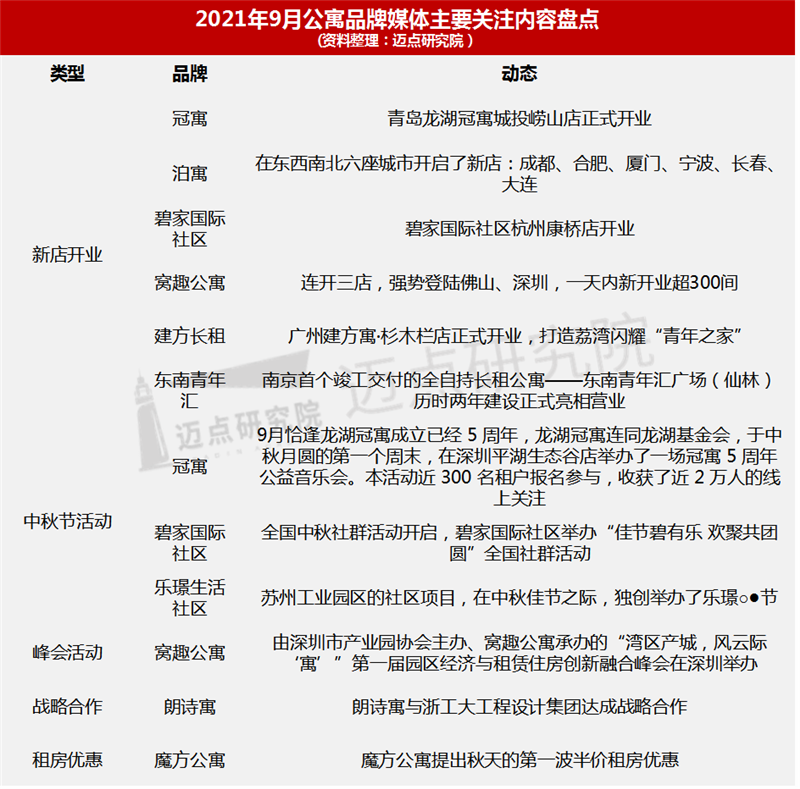
媒体关注主要集中于新店开业、中秋节活动等。泊寓在全国六座城市开启了新店:包括成都、合肥、厦门、宁波、长春、大连。南京首个竣工交付的全自持长租公寓——东南青年汇广场(仙林)正式营业;为了庆祝龙湖冠寓成立5周年,冠寓在深圳举办了5周年公益音乐会,近300名租户报名参与。
以下是迈点研究院独家发布的“2021年9月长租公寓品牌影响力100强榜单”。本月泊寓、冠寓、窝趣公寓、美丽屋、自如租房、相寓、魔方公寓、新派公寓、乐乎公寓、碧家国际社区进入榜单前十。本月100强榜单中,27个品牌的品牌指数环比上升;73个品牌的品牌指数环比下降。
一、本月百强榜单

二、榜单解读
1、榜单排名分布:本月长租公寓品牌指数小幅上升,品牌热度回暖

9月百强榜单中,从数量上看,集中式长租公寓品牌依旧占据绝对优势。集中式长租公寓品牌占比90%,分散式长租公寓品牌占比10%。
从品牌指数来看,由于毕业季落幕,品牌动作大幅减少,本月长租公寓品牌热度下降明显,平均指数仅为30.78。其中,100强品牌的平均品牌指数为79.31,环比下降28.38%。分散式长租公寓品牌的平均品牌指数为134.54,与集中式长租公寓品牌继续拉大差距,这主要是由于分散式长租公寓品牌头部效应加剧,头部品牌指数持续走高,主要分布于榜单前30名。
2、细分主题长租公寓品牌表现:人才公寓表现稳定

从长租公寓品牌的细分主题来看,因为毕业季营销进入尾声,以及暑期出游季落幕的影响,各主题品牌影响力均呈现一定程度的下滑,尤其是服务式公寓和白领公寓受到的影响最大。
相较而言,人才公寓表现较为稳定。本月,东南青年汇表现最为活跃。9月19日,南京首个竣工交付的全自持长租公寓——东南青年汇广场(仙林)历时两年建设正式亮相营业,引来媒体争相报道。该项目总建筑面积9.4万平方米,其中,租赁公寓3.82万平方米,提供租赁公寓743套,是一个集中式“居住+办公+社交”的全新平台。
3、细分背景长租公寓品牌表现:酒店系公寓品牌表现突出

从长租公寓品牌的细分背景来看,本月酒店背景的公寓品牌表现最为突出。酒店背景的品牌指数为105.51 ,环比上升30.17%。
在酒店背景的品牌中,铂顿国际公寓表现较为突出,品牌影响力提升较为明显。9月,铂顿国际公寓布局柳州城市第三店。这次,铂顿国际公寓聚焦于凤凰河生态旅游度假区,该度假区是百里柳江旅游综合开发的一个重点项目。另外,月底,铂顿国际公寓受邀出席了2021贵州省文化旅游产业招商推介会,进一步提高了其品牌影响力。
三、细分维度解读
潜在客群关注:主要集中于江苏、江西和安徽等地

本月,从长租公寓品牌搜索指数来看,窝趣公寓、自如租房、乐乎公寓、新派公寓、保利N+公寓、魔方公寓、城家公寓、优客逸家、自如寓和融寓位于搜索指数TOP10。
窝趣公寓潜在客群表现强劲,搜索指数为175.33,在各品牌中搜索指数增长幅度最大。年龄主要集中于30-39岁,男性客群占比较高,主要来源于江苏、江西和安徽等地。另外,潜在客群对影视娱乐和资讯的内容最感兴趣。
媒体关注:聚焦新店开业、中秋福利活动等

从长租公寓品牌媒体表现来看,冠寓、泊寓、相寓、碧家国际社区、窝趣公寓、东南青年汇、朗诗寓、建方长租、乐璟生活社区、魔方公寓位列前十。本月乐璟生活社区媒体指数增长幅度较高,达106.64%。根据迈点研究院监测,本月乐璟生活社区在百度新闻、迈点新闻、网易新闻、国搜新闻、腾讯房产网等媒体平台相关品牌报道有37条,媒体报道主要围绕乐璟生活社区在苏州工业园区举办的中秋福利活动。

本月,冠寓、泊寓、碧家青年社区、窝趣公寓、建方长租、东南青年汇、乐璟生活社区等均传来新店开业和中秋节活动的动态,引起众多媒体关注。
运营表现:围绕中秋佳节构建社群运营活动

从长租公寓品牌运营表现来看,本月,美丽屋、泊寓、冠寓、自如寓、自如租房、魔方公寓、新派公寓、博乐诗服务公寓、柚米寓、橡树公馆位列前十。
本月橡树公馆运营指数表现较为优异,运营指数值为69.6,环比上升20.35%。9月,北京橡树公馆为住客举办了中秋节传统活动,吸引了住客的参加,大幅提高了运营指数。
四、细分类型榜单TOP10



五、榜单数据说明
中国长租公寓品牌榜单数据来源于迈点品牌指数MBI,根据9月迈点品牌指数MBI近2000家品牌数据汇总统计而成。具体说明:
1.迈点品牌指数MBI(长租公寓部分)说明
迈点品牌指数MBI(长租公寓部分)主要从搜索指数、运营指数、媒体指数3个维度分析品牌在互联网和移动互联网的影响力。
监测对象:长租公寓
计算公式:MBI=a*SI+b*OI+c*MI
注:MBI,指某品牌的迈点品牌指数MBI数据;a、b、c,指系统中的加权系数;SI(search Index),指搜索指数;OI(Operation Index),指运营指数;MI(Media Index),指媒体指数。
注意:企业或个人可参照品牌指数数据对品牌发展进行监测和预测,但迈点品牌指数MBI不能与其品牌发展完全等同。
搜索指数:一段时期内,品牌关键词在各大搜索引擎中正面搜索频次的加权和。
运营指数:一段时期内,品牌在互联网和移动互联网的运营情况,如微博、微信等。
媒体指数:一段时期内,大众媒体和行业媒体报道中与品牌关键词相关的正面新闻数量。
2.统计时间:2021年9月1日-9月30日
3.监测范围:近2000家市场主流长租公寓品牌。
基于百人团队的全时监测、超千种维度的数据抓取、5轮层层精校与自我审核,迈点品牌指数MBI最终得以化繁为简,将繁杂的数据表象精炼为客观指数并加以呈现。历经10年有余的数据积淀与深耕,迈点品牌指数MBI也日益成为洞察行业品牌发展变化的风向标。
六、关于迈点研究院
迈点研究院成立于2009年,是国内领先的商业空间资产战略研究咨询机构。
迈点研究院长期致力于大数据商业分析平台建设,用“数据生产力”改变认知、提升企业效能,为寻求进入与扩大商业空间领域业务的企业与公共机构,提供基于情报+数据+服务的多元化大数据解决方案。化“数”为“据”,辅助客户制定重大决策,识别投资风险。
迈点研究院率先深入商业空间品牌资产研究,将无形的品牌资产通过有形的数据维度呈现,创新开发了品牌动态数据监测系统-MBI(迈点品牌指数)、MCI(迈点酒店竞争力指数),被誉为“行业福布斯”榜单。并以此为依据,为需要科学规划项目资源配置的客户,提供战略、运营、组织的咨询服务,提高项目空间资产价值,提升项目运营定价权与收益,稳健财务增长;同时,迈点研究院积极参与公共政策咨询和公共事业建设。是国内领先的聚焦商业空间领域战略、运营、组织以及兼并购方面的专业咨询机构。
经过十余年的互联网大数据沉淀,迈点研究院建立了完整的商业空间产业大数据平台库,涵盖投资开发、品牌建设、运营管理、客群营销等多个版块;与品牌中国战略规划院、人民在线、TalkingData战略合作;覆盖6000家旅游住宿品牌、100000家城市单体酒店、10000家景区乐园品牌、 2000家住房租赁品牌、 2000家商业办公品牌、1000家物业品牌以及 30000家上下游产业链服务商品牌等……
联系我们
邮箱:res@meadin.com
电话:0571-87672164
企业微信:
 
0
 搜索
          搜索
        
 
                   搜索
                搜索
               
                   
                   
                   
         
         
        